一、环境情况
我现在这环境他有两个grafana,是因为自建机房服务器都是用的机械硬盘读写很慢。所以他是一个grafana看日志一个granfana看图。
这个环境其实已经有 Loki 了,访问的不是那套带 Loki 的 Grafana,或者说当前这个 Grafana 没把 Loki 数据源加进去。在看图这个granfana中加上Loki的数据即可。[root@k8s-node-35 ~]# kubectl get pod -n logs -o wide
NAME READY STATUS RESTARTS AGE IP NODE NOMINATED NODE READINESS GATES
loki-stack-0 1/1 Running 0 89d 172.20.185.120 192.168.169.36 <none> <none>
loki-stack-grafana-6467d7c65b-27f9k 2/2 Running 3 129d 172.20.209.169 192.168.169.34 <none> <none>
loki-stack-grafana-6467d7c65b-87p7g 2/2 Running 1 90d 172.20.166.108 192.168.169.38 <none> <none>
loki-stack-promtail-2dsqv 1/1 Running 0 362d 172.20.166.98 192.168.169.38 <none> <none>
loki-stack-promtail-2zdcz 1/1 Running 0 362d 172.20.209.147 192.168.169.34 <none> <none>
loki-stack-promtail-4lpvj 1/1 Running 8 (40d ago) 362d 172.20.68.202 192.168.169.16 <none> <none>
loki-stack-promtail-595dl 1/1 Running 0 362d 172.20.185.77 192.168.169.36 <none> <none>
loki-stack-promtail-5dv2m 1/1 Running 0 362d 172.20.133.244 192.168.169.37 <none> <none>
loki-stack-promtail-682l6 1/1 Running 0 362d 172.20.183.205 192.168.169.32 <none> <none>
loki-stack-promtail-776jg 1/1 Running 0 362d 172.20.254.34 192.168.169.27 <none> <none>
loki-stack-promtail-7pqgv 1/1 Running 21 (20d ago) 362d 172.20.71.125 192.168.169.28 <none> <none>
loki-stack-promtail-8656v 1/1 Running 0 362d 172.20.246.213 192.168.169.33 <none> <none>
loki-stack-promtail-nhczz 1/1 Running 8 (40d ago) 362d 172.20.161.235 192.168.169.26 <none> <none>
loki-stack-promtail-nxs9p 1/1 Running 0 35s 172.20.104.100 192.168.169.35 <none> <none>
loki-stack-promtail-rjxnc 1/1 Running 0 362d 172.20.215.145 192.168.169.31 <none> <none>
loki-stack-promtail-rmd7s 1/1 Running 0 362d 172.20.170.155 192.168.169.14 <none> <none>
loki-stack-promtail-tdqlp 1/1 Running 0 362d 172.20.13.175 192.168.169.30 <none> <none>
loki-stack-promtail-wvmm5 1/1 Running 8 (40d ago) 362d 172.20.169.88 192.168.169.25 <none> <none>
loki-stack-promtail-wzbv8 1/1 Running 8 (40d ago) 362d 172.20.95.247 192.168.169.29 <none> <none>
[root@k8s-node-35 ~]# kubectl get -n monitoring pod
NAME READY STATUS RESTARTS AGE
dingtalk-hook-869f4cd9d8-w2qbc 1/1 Running 0 286d
grafana-6df5c7857b-qhqjb 1/1 Running 1 88d
prometheus-alert-778f6866f5-pj76x 1/1 Running 0 92d
prometheus-alertmanager-0 1/1 Running 0 89d
prometheus-blackbox-exporter-6d9c9b4d8-rbf8n 1/1 Running 0 286d
prometheus-kube-state-metrics-777f85f5f6-pzn6z 1/1 Running 0 90d
prometheus-server-6cdb87f85f-dsmz8 2/2 Running 8 (30d ago) 30d
You have mail in /var/spool/mail/root
[root@k8s-node-35 ~]# kubectl get pod -n logs -o wide -w
NAME READY STATUS RESTARTS AGE IP NODE NOMINATED NODE READINESS GATES
loki-stack-0 1/1 Running 0 89d 172.20.185.120 192.168.169.36 <none> <none>
loki-stack-grafana-6467d7c65b-27f9k 2/2 Running 3 129d 172.20.209.169 192.168.169.34 <none> <none>
loki-stack-grafana-6467d7c65b-87p7g 2/2 Running 1 90d 172.20.166.108 192.168.169.38 <none> <none>
loki-stack-promtail-2dsqv 1/1 Running 0 362d 172.20.166.98 192.168.169.38 <none> <none>
loki-stack-promtail-2zdcz 1/1 Running 0 362d 172.20.209.147 192.168.169.34 <none> <none>
loki-stack-promtail-4lpvj 1/1 Running 8 (40d ago) 362d 172.20.68.202 192.168.169.16 <none> <none>
loki-stack-promtail-595dl 1/1 Running 0 362d 172.20.185.77 192.168.169.36 <none> <none>
loki-stack-promtail-5dv2m 1/1 Running 0 362d 172.20.133.244 192.168.169.37 <none> <none>
loki-stack-promtail-682l6 1/1 Running 0 362d 172.20.183.205 192.168.169.32 <none> <none>
loki-stack-promtail-776jg 1/1 Running 0 362d 172.20.254.34 192.168.169.27 <none> <none>
loki-stack-promtail-7pqgv 1/1 Running 21 (20d ago) 362d 172.20.71.125 192.168.169.28 <none> <none>
loki-stack-promtail-8656v 1/1 Running 0 362d 172.20.246.213 192.168.169.33 <none> <none>
loki-stack-promtail-nhczz 1/1 Running 8 (40d ago) 362d 172.20.161.235 192.168.169.26 <none> <none>
loki-stack-promtail-nxs9p 1/1 Running 0 96s 172.20.104.100 192.168.169.35 <none> <none>
loki-stack-promtail-rjxnc 1/1 Running 0 362d 172.20.215.145 192.168.169.31 <none> <none>
loki-stack-promtail-rmd7s 1/1 Running 0 362d 172.20.170.155 192.168.169.14 <none> <none>
loki-stack-promtail-tdqlp 1/1 Running 0 362d 172.20.13.175 192.168.169.30 <none> <none>
loki-stack-promtail-wvmm5 1/1 Running 8 (40d ago) 362d 172.20.169.88 192.168.169.25 <none> <none>
loki-stack-promtail-wzbv8 1/1 Running 8 (40d ago) 362d 172.20.95.247 192.168.169.29 <none> <none>
^C[root@k8s-node-35 ~]# kubectl get -n monitoring all
NAME READY STATUS RESTARTS AGE
pod/dingtalk-hook-869f4cd9d8-w2qbc 1/1 Running 0 286d
pod/grafana-6df5c7857b-qhqjb 1/1 Running 1 88d
pod/prometheus-alert-778f6866f5-pj76x 1/1 Running 0 92d
pod/prometheus-alertmanager-0 1/1 Running 0 89d
pod/prometheus-blackbox-exporter-6d9c9b4d8-rbf8n 1/1 Running 0 286d
pod/prometheus-kube-state-metrics-777f85f5f6-pzn6z 1/1 Running 0 90d
pod/prometheus-server-6cdb87f85f-dsmz8 2/2 Running 8 (30d ago) 30d
NAME TYPE CLUSTER-IP EXTERNAL-IP PORT(S) AGE
service/dingtalk-hook ClusterIP 10.68.209.173 <none> 5000/TCP 2y296d
service/grafana ClusterIP 10.68.61.176 <none> 80/TCP 2y296d
service/prometheus-alert ClusterIP 10.68.168.221 <none> 8080/TCP 136d
service/prometheus-alertmanager ClusterIP 10.68.226.233 <none> 9093/TCP 2y296d
service/prometheus-alertmanager-headless ClusterIP None <none> 9093/TCP 2y296d
service/prometheus-blackbox-exporter ClusterIP 10.68.89.122 <none> 9115/TCP 2y295d
service/prometheus-kube-state-metrics ClusterIP 10.68.0.15 <none> 8080/TCP 2y296d
service/prometheus-prometheus-node-exporter ClusterIP 10.68.106.135 <none> 9100/TCP 2y296d
service/prometheus-server ClusterIP 10.68.233.242 <none> 80/TCP 2y296d
NAME DESIRED CURRENT READY UP-TO-DATE AVAILABLE NODE SELECTOR AGE
daemonset.apps/prometheus-prometheus-node-exporter 0 0 0 0 0 never-schedule=true 2y185d
NAME READY UP-TO-DATE AVAILABLE AGE
deployment.apps/dingtalk-hook 1/1 1 1 2y296d
deployment.apps/grafana 1/1 1 1 2y296d
deployment.apps/prometheus-alert 1/1 1 1 136d
deployment.apps/prometheus-blackbox-exporter 1/1 1 1 2y295d
deployment.apps/prometheus-kube-state-metrics 1/1 1 1 2y296d
deployment.apps/prometheus-server 1/1 1 1 2y296d
NAME DESIRED CURRENT READY AGE
replicaset.apps/dingtalk-hook-57f9854468 0 0 0 2y296d
replicaset.apps/dingtalk-hook-869f4cd9d8 1 1 1 636d
replicaset.apps/dingtalk-hook-fc597d99d 0 0 0 636d
replicaset.apps/grafana-5b94cbf46f 0 0 0 2y296d
replicaset.apps/grafana-6df5c7857b 1 1 1 636d
replicaset.apps/prometheus-alert-58c5d4bc69 0 0 0 136d
replicaset.apps/prometheus-alert-778f6866f5 1 1 1 136d
replicaset.apps/prometheus-blackbox-exporter-6d9c9b4d8 1 1 1 2y282d
replicaset.apps/prometheus-blackbox-exporter-865546f7c6 0 0 0 2y295d
replicaset.apps/prometheus-kube-state-metrics-6dc44cc4d9 0 0 0 2y296d
replicaset.apps/prometheus-kube-state-metrics-777f85f5f6 1 1 1 2y296d
replicaset.apps/prometheus-server-54d74bcf44 0 0 0 129d
replicaset.apps/prometheus-server-55f646d6dc 0 0 0 129d
replicaset.apps/prometheus-server-6bf7d76745 0 0 0 2y235d
replicaset.apps/prometheus-server-6cdb87f85f 1 1 1 47d
replicaset.apps/prometheus-server-758c489655 0 0 0 129d
replicaset.apps/prometheus-server-7667445855 0 0 0 129d
replicaset.apps/prometheus-server-7749c4c4c4 0 0 0 2y202d
replicaset.apps/prometheus-server-866fdcddf5 0 0 0 636d
replicaset.apps/prometheus-server-f6885b6fc 0 0 0 129d
replicaset.apps/prometheus-server-fb6797484 0 0 0 636d
replicaset.apps/prometheus-server-fc98c9bc6 0 0 0 2y234d
NAME READY AGE
statefulset.apps/prometheus-alertmanager 1/1 2y296d
[root@k8s-node-35 ~]#
[root@k8s-node-35 ~]# kubectl get ing -n monitoring
NAME CLASS HOSTS ADDRESS PORTS AGE
grafana nginx grafana.telewave.tech 192.168.169.27,192.168.169.32,192.168.169.33,192.168.169.37,192.168.169.38 80 2y296d
prometheus-server nginx prometheus-dev.telewave.tech 192.168.169.27,192.168.169.32,192.168.169.33,192.168.169.37,192.168.169.38 80 2y296d
[root@k8s-node-35 ~]#
[root@k8s-node-35 ~]# kubectl get svc -n logs
NAME TYPE CLUSTER-IP EXTERNAL-IP PORT(S) AGE
loki-stack ClusterIP 10.68.107.19 <none> 3100/TCP 3y92d
loki-stack-grafana ClusterIP 10.68.203.99 <none> 80/TCP 3y92d
loki-stack-headless ClusterIP None <none> 3100/TCP 3y92d
loki-stack-memberlist ClusterIP None <none> 7946/TCP 3y92d#地址
http://loki-stack.logs.svc.cluster.local:3100
二、配置OpenTelemetry + Tempo
2.1 部署Tempo
helm repo add grafana https://grafana.github.io/helm-charts
helm repo update
kubectl create namespace tracing
helm upgrade --install tempo grafana/tempo -n tracingkubectl get svc -n tracing
kubectl get pod -n tracingTempo 文档里的典型端口是:
查询 HTTP:3200
OTLP/gRPC:4317
OTLP/HTTP:4318helm upgrade --install tempo grafana/tempo \
-n tracing \
--reuse-values \
--set tempo.repository=harbor.telewave.tech/monitoring/grafana/tempo \
--set tempo.tag=2.9.02.2 部署 OpenTelemetry Collector
helm repo add open-telemetry https://open-telemetry.github.io/opentelemetry-helm-charts
helm repo update
kubectl create namespace observability# otel-values.yaml
mode: deployment
image:
repository: otel/opentelemetry-collector-k8s
config:
receivers:
otlp:
protocols:
grpc:
endpoint: 0.0.0.0:4317
http:
endpoint: 0.0.0.0:4318
processors:
memory_limiter:
check_interval: 5s
limit_percentage: 80
spike_limit_percentage: 25
batch: {}
exporters:
otlp/tempo:
endpoint: tempo.tracing.svc.cluster.local:4317
tls:
insecure: true
service:
pipelines:
traces:
receivers: [otlp]
processors: [memory_limiter, batch]
exporters: [otlp/tempo]helm upgrade --install otel-collector \
open-telemetry/opentelemetry-collector \
-n observability \
-f otel-values.yaml[root@k8s-node-35 ~]# kubectl get pod -n observability -o wide
NAME READY STATUS RESTARTS AGE IP NODE NOMINATED NODE READINESS GATES
otel-collector-opentelemetry-collector-7b45dbb5c5-hmcmj 1/1 Running 0 3h5m 172.20.161.252 192.168.169.26 <none> <none>
You have new mail in /var/spool/mail/root
[root@k8s-node-35 ~]# kubectl get svc -n observability
NAME TYPE CLUSTER-IP EXTERNAL-IP PORT(S) AGE
otel-collector-opentelemetry-collector ClusterIP 10.68.248.222 <none> 6831/UDP,14250/TCP,14268/TCP,4317/TCP,4318/TCP,9411/TCP 5h12m
[root@k8s-node-35 ~]#
三、pod加入可观行测
因为是测试没有加入到jenkins流水线镜像里面 单纯测试[root@k8s-master-14 ~]# kubectl get -n efp-service-test pod
NAME READY STATUS RESTARTS AGE
efp-alarm-transfer-client-578d5487b-4n787 1/1 Running 0 287d
efp-app-web-568fd9879f-cvxph 1/1 Running 0 287d
efp-cti-client-5cd4fc7b79-lvkvf 1/1 Running 13 (286d ago) 286d
efp-enterprise-web-67c885d5dc-rxcsr 1/1 Running 0 34d
efp-event-bridge-client-69c7999bdb-42bps 1/1 Running 11 (132d ago) 133d
efp-event-client-c6fb7977-bf8sz 1/1 Running 0 144d
efp-external-gateway-client-7c9848664f-wtxrv 1/1 Running 1 (4d11h ago) 4d11h
efp-fas-client-5bcd98b498-6gwqd 1/1 Running 0 306d
efp-file-client-6cf59cd4c7-nj2xm 1/1 Running 94 (90d ago) 90d
efp-frm-web-696f4987fd-6k7gt 1/1 Running 0 4d11h
efp-handheld-web-64774f78-9hpcl 1/1 Running 0 286d
efp-knowledge-client-5d57f9696d-z2cfv 1/1 Running 12 (287d ago) 287d
efp-message-client-78594b6546-csxjw 1/1 Running 0 34d
efp-nocoding-web-65846f8b87-kkf6z 1/1 Running 0 136d
efp-system-client-5b5d44c55d-pz5r6 1/1 Running 0 30d
efp-tenant-web-554df94f8d-xb6n2 1/1 Running 0 129d
efp-training-client-6f88764b78-97z8q 1/1 Running 61 (136d ago) 136d
efp-uac-client-54b46df589-fpbmt 1/1 Running 0 132d
efp-workspace-client-797878974d-dbmcz 1/1 Running 0 4d11h
efp-xxljob-web-service-d7676b9bb-7b7tj 1/1 Running 0 144d
fireproof-linkage-web-579767c6d5-l2tgx 1/1 Running 0 90d
ifpco-enterprise-web-65598d9868-b44dq 1/1 Running 0 90d
ifpco-system-client-55d57856d-2lwpp 1/1 Running 60 (136d ago) 136d
ifpco-xxj-web-75696cd97-qd8rh 1/1 Running 0 90d
ipcc-cting-web-954569f84-cphls 1/1 Running 0 92d
keycloak2-0 1/1 Running 0 90d#下载地址 需要加载进pod里面
https://github.com/open-telemetry/opentelemetry-java-instrumentation/releases/latest/download/opentelemetry-javaagent.jar我选择固定要一个节点上,然后挂载。apiVersion: apps/v1
kind: Deployment
metadata:
annotations:
meta.helm.sh/release-name: efp-message-client
meta.helm.sh/release-namespace: efp-service-test
labels:
app: efp-message-client
app.kubernetes.io/managed-by: Helm
chart: efp-message-client-0.0.1
version: run
name: efp-message-client
namespace: efp-service-test
spec:
progressDeadlineSeconds: 600
replicas: 1
revisionHistoryLimit: 5
selector:
matchLabels:
app: efp-message-client
version: run
strategy:
rollingUpdate:
maxSurge: 25%
maxUnavailable: 25%
type: RollingUpdate
template:
metadata:
annotations:
kubesphere.io/restartedAt: '2025-11-05T02:53:55.251Z'
prometheus.io/path: /metrics/prometheus
prometheus.io/port: '80'
prometheus.io/scrape: 'true'
labels:
app: efp-message-client
version: run
spec:
nodeName: 192.168.169.26
volumes:
- name: otel-agent
hostPath:
path: /root/opentelemetry-javaagent.jar
type: File
containers:
- name: efp-message-client
command:
- java
args:
- '-jar'
- /opt/app.jar
- '--spring.profiles.active=k8s'
- $(JAVA_OPTS)
env:
- name: SPRING_PROFIES_ACTIVE
value: k8s
- name: JAVA_OPTS
value: '-Xms2G -Xmx2G -Xmn1512m -Xss512k'
- name: POD_NAMESPACE
valueFrom:
fieldRef:
apiVersion: v1
fieldPath: metadata.namespace
- name: JAVA_TOOL_OPTIONS
value: "-javaagent:/otel/opentelemetry-javaagent.jar"
- name: OTEL_SERVICE_NAME
value: "efp-message-client"
- name: OTEL_TRACES_EXPORTER
value: "otlp"
- name: OTEL_METRICS_EXPORTER
value: "none"
- name: OTEL_LOGS_EXPORTER
value: "none"
- name: OTEL_EXPORTER_OTLP_PROTOCOL
value: "http/protobuf"
- name: OTEL_EXPORTER_OTLP_ENDPOINT
value: "http://otel-collector.observability.svc.cluster.local:4318"
- name: OTEL_JAVAAGENT_DEBUG
value: "true"
envFrom:
- configMapRef:
name: configmap-efp-message-client-env
image: harbor.telewave.tech/efp-service-test/efp-message-client:20251024154807-test-22
imagePullPolicy: IfNotPresent
volumeMounts:
- name: otel-agent
mountPath: /otel/opentelemetry-javaagent.jar
readOnly: true
livenessProbe:
failureThreshold: 10
httpGet:
path: /
port: 80
scheme: HTTP
initialDelaySeconds: 200
periodSeconds: 10
successThreshold: 1
timeoutSeconds: 5
ports:
- containerPort: 80
name: server
protocol: TCP
readinessProbe:
failureThreshold: 10
httpGet:
path: /
port: 80
scheme: HTTP
initialDelaySeconds: 50
periodSeconds: 10
successThreshold: 1
timeoutSeconds: 5
resources:
requests:
cpu: 200m
memory: 1Gi
terminationMessagePath: /dev/termination-log
terminationMessagePolicy: File
dnsPolicy: ClusterFirst
imagePullSecrets:
- name: harbor-registry-secret
restartPolicy: Always
schedulerName: default-scheduler
securityContext: {}
serviceAccount: efp-message-client
serviceAccountName: efp-message-client
terminationGracePeriodSeconds: 20
---
apiVersion: v1
kind: Service
metadata:
annotations:
meta.helm.sh/release-name: efp-message-client
meta.helm.sh/release-namespace: efp-service-test
labels:
app: efp-message-client
app.kubernetes.io/managed-by: Helm
chart: efp-message-client-0.0.1
name: efp-message-client
namespace: efp-service-test
spec:
clusterIP: 10.68.247.210
clusterIPs:
- 10.68.247.210
externalTrafficPolicy: Cluster
internalTrafficPolicy: Cluster
ipFamilies:
- IPv4
ipFamilyPolicy: SingleStack
ports:
- name: http
nodePort: 31003
port: 80
protocol: TCP
targetPort: 80
selector:
app: efp-message-client
sessionAffinity: None
type: NodePort[root@k8s-master-14 ~]# kubectl get pod -n efp-service-test -l app=efp-message-client -o wide
NAME READY STATUS RESTARTS AGE IP NODE NOMINATED NODE READINESS GATES
efp-message-client-78594b6546-csxjw 1/1 Running 0 34d 172.20.161.206 192.168.169.26 <none> <none>
efp-message-client-86cc56867d-q4thn 0/1 Running 0 19s 172.20.161.215 192.168.169.26 <none> <none>
[root@k8s-master-14 ~]# kubectl get pod -n efp-service-test -l app=efp-message-client -o wide -w
NAME READY STATUS RESTARTS AGE IP NODE NOMINATED NODE READINESS GATES
efp-message-client-78594b6546-csxjw 1/1 Running 0 34d 172.20.161.206 192.168.169.26 <none> <none>
efp-message-client-86cc56867d-q4thn 0/1 Running 0 25s 172.20.161.215 192.168.169.26 <none> <none>
efp-message-client-86cc56867d-q4thn 1/1 Running 0 61s 172.20.161.215 192.168.169.26 <none> <none>
efp-message-client-78594b6546-csxjw 1/1 Terminating 0 34d 172.20.161.206 192.168.169.26 <none> <none>
efp-message-client-78594b6546-csxjw 0/1 Terminating 0 34d 172.20.161.206 192.168.169.26 <none> <none>
efp-message-client-78594b6546-csxjw 0/1 Terminating 0 34d 172.20.161.206 192.168.169.26 <none> <none>
efp-message-client-78594b6546-csxjw 0/1 Terminating 0 34d 172.20.161.206 192.168.169.26 <none> <none>
^CYou have mail in /var/spool/mail/root
[root@k8s-master-14 ~]# ^C
[root@k8s-master-14 ~]# kubectl get pod -n efp-service-test -l app=efp-message-client -o wide -w
NAME READY STATUS RESTARTS AGE IP NODE NOMINATED NODE READINESS GATES
efp-message-client-86cc56867d-q4thn 1/1 Running 0 14m 172.20.161.215 192.168.169.26 <none> <none>
^C[root@k8s-master-14 ~]# ^C
[root@k8s-master-14 ~]# kubectl describe pod -n efp-service-test -l app=efp-message-client
Name: efp-message-client-86cc56867d-q4thn
Namespace: efp-service-test
Priority: 0
Node: 192.168.169.26/192.168.169.26
Start Time: Tue, 17 Mar 2026 16:59:36 +0800
Labels: app=efp-message-client
pod-template-hash=86cc56867d
version=run
Annotations: kubesphere.io/restartedAt: 2025-11-05T02:53:55.251Z
prometheus.io/path: /metrics/prometheus
prometheus.io/port: 80
prometheus.io/scrape: true
Status: Running
IP: 172.20.161.215
IPs:
IP: 172.20.161.215
Controlled By: ReplicaSet/efp-message-client-86cc56867d
Containers:
efp-message-client:
Container ID: docker://92d27de3a4f43c54453dd9f29212ea308722359da7583405a23b2093600bcb78
Image: harbor.telewave.tech/efp-service-test/efp-message-client:20251024154807-test-22
Image ID: docker-pullable://harbor.telewave.tech/efp-service-test/efp-message-client@sha256:0d7aa4f85045b58b67da623cc24ae2b3c7c0be7fca1a47ac36acc9f37c6f28b9
Port: 80/TCP
Host Port: 0/TCP
Command:
java
Args:
-jar
/opt/app.jar
--spring.profiles.active=k8s
$(JAVA_OPTS)
State: Running
Started: Tue, 17 Mar 2026 16:59:37 +0800
Ready: True
Restart Count: 0
Requests:
cpu: 200m
memory: 1Gi
Liveness: http-get http://:80/ delay=200s timeout=5s period=10s #success=1 #failure=10
Readiness: http-get http://:80/ delay=50s timeout=5s period=10s #success=1 #failure=10
Environment Variables from:
configmap-efp-message-client-env ConfigMap Optional: false
Environment:
SPRING_PROFIES_ACTIVE: k8s
JAVA_OPTS: -Xms2G -Xmx2G -Xmn1512m -Xss512k
POD_NAMESPACE: efp-service-test (v1:metadata.namespace)
JAVA_TOOL_OPTIONS: -javaagent:/otel/opentelemetry-javaagent.jar
OTEL_SERVICE_NAME: efp-message-client
OTEL_TRACES_EXPORTER: otlp
OTEL_METRICS_EXPORTER: none
OTEL_LOGS_EXPORTER: none
OTEL_EXPORTER_OTLP_PROTOCOL: http/protobuf
OTEL_EXPORTER_OTLP_ENDPOINT: http://otel-collector.observability.svc.cluster.local:4318
OTEL_JAVAAGENT_DEBUG: true
Mounts:
/otel/opentelemetry-javaagent.jar from otel-agent (ro)
/var/run/secrets/kubernetes.io/serviceaccount from kube-api-access-mz6sq (ro)
Conditions:
Type Status
Initialized True
Ready True
ContainersReady True
PodScheduled True
Volumes:
otel-agent:
Type: HostPath (bare host directory volume)
Path: /root/opentelemetry-javaagent.jar
HostPathType: File
kube-api-access-mz6sq:
Type: Projected (a volume that contains injected data from multiple sources)
TokenExpirationSeconds: 3607
ConfigMapName: kube-root-ca.crt
ConfigMapOptional: <nil>
DownwardAPI: true
QoS Class: Burstable
Node-Selectors: <none>
Tolerations: node.kubernetes.io/not-ready:NoExecute op=Exists for 300s
node.kubernetes.io/unreachable:NoExecute op=Exists for 300s
Events:
Type Reason Age From Message
---- ------ ---- ---- -------
Normal Pulled 15m kubelet Container image "harbor.telewave.tech/efp-service-test/efp-message-client:20251024154807-test-22" already present on machine
Normal Created 15m kubelet Created container efp-message-client
Normal Started 15m kubelet Started container efp-message-client
[root@k8s-master-14 ~]#
[root@k8s-master-14 ~]#
[root@k8s-master-14 ~]# kubectl logs -n efp-service-test deploy/efp-message-client --tail=200
at okhttp3.internal.http.RealInterceptorChain.proceed(RealInterceptorChain.kt:126)
at okhttp3.internal.http.BridgeInterceptor.intercept(BridgeInterceptor.kt:85)
at okhttp3.internal.http.RealInterceptorChain.proceed(RealInterceptorChain.kt:126)
at okhttp3.internal.http.RetryAndFollowUpInterceptor.intercept(RetryAndFollowUpInterceptor.kt:74)
at okhttp3.internal.http.RealInterceptorChain.proceed(RealInterceptorChain.kt:126)
at io.opentelemetry.exporter.sender.okhttp.internal.RetryInterceptor.intercept(RetryInterceptor.java:96)
at okhttp3.internal.http.RealInterceptorChain.proceed(RealInterceptorChain.kt:126)
at okhttp3.internal.connection.RealCall.getResponseWithInterceptorChain$okhttp(RealCall.kt:226)
at okhttp3.internal.connection.RealCall$AsyncCall.run(RealCall.kt:574)
at java.base/java.util.concurrent.ThreadPoolExecutor.runWorker(ThreadPoolExecutor.java:1128)
at java.base/java.util.concurrent.ThreadPoolExecutor$Worker.run(ThreadPoolExecutor.java:628)
at java.base/java.lang.Thread.run(Thread.java:834)
[otel.javaagent 2026-03-17 17:14:47:143 +0800] [BatchSpanProcessor_WorkerThread-1] DEBUG io.opentelemetry.sdk.trace.export.BatchSpanProcessor - Exporter failed
[otel.javaagent 2026-03-17 17:14:49:592 +0800] [redisson-netty-2-26] INFO io.opentelemetry.exporter.logging.LoggingSpanExporter - 'CLUSTER' : 46af0f1ba654c16fc0fd52dc5b9c32b0 3cce2c99c1955fde CLIENT [tracer: io.opentelemetry.redisson-3.0:2.26.0-alpha] AttributesMap{data={thread.name=redisson-netty-2-9, network.type=ipv4, db.operation=CLUSTER, db.statement=CLUSTER NODES, network.peer.port=6003, db.system=redis, network.peer.address=192.168.169.57, thread.id=37}, capacity=128, totalAddedValues=8}
[otel.javaagent 2026-03-17 17:14:51:356 +0800] [http-nio-80-exec-1] INFO io.opentelemetry.exporter.logging.LoggingSpanExporter - 'OnCommittedResponseWrapper.sendError' : 1270fa2a3df14fe897f25f19be07fa59 66ded01d450914f9 INTERNAL [tracer: io.opentelemetry.servlet-3.0:2.26.0-alpha] AttributesMap{data={thread.name=http-nio-80-exec-1, code.function=sendError, code.namespace=org.springframework.security.web.util.OnCommittedResponseWrapper, thread.id=232}, capacity=128, totalAddedValues=4}
[otel.javaagent 2026-03-17 17:14:51:359 +0800] [http-nio-80-exec-1] INFO io.opentelemetry.exporter.logging.LoggingSpanExporter - 'GET /error' : 1270fa2a3df14fe897f25f19be07fa59 3ef1cd2a59102cde SERVER [tracer: io.opentelemetry.tomcat-7.0:2.26.0-alpha] AttributesMap{data={url.scheme=http, thread.name=http-nio-80-exec-1, server.port=80, network.protocol.version=1.1, user_agent.original=Prometheus/2.44.0, http.response.status_code=401, thread.id=232, http.request.method=GET, network.peer.port=50478, http.route=/error, server.address=172.20.161.215, client.address=172.20.161.251, network.peer.address=172.20.161.251, url.path=/metrics/prometheus}, capacity=128, totalAddedValues=14}
[otel.javaagent 2026-03-17 17:14:54:597 +0800] [redisson-netty-2-2] INFO io.opentelemetry.exporter.logging.LoggingSpanExporter - 'CLUSTER' : 335f5fa96c540a03bf3be7f6303dd265 9c029c117177f749 CLIENT [tracer: io.opentelemetry.redisson-3.0:2.26.0-alpha] AttributesMap{data={thread.name=redisson-netty-2-10, network.type=ipv4, db.operation=CLUSTER, db.statement=CLUSTER NODES, network.peer.port=6001, db.system=redis, network.peer.address=192.168.169.57, thread.id=38}, capacity=128, totalAddedValues=8}
[otel.javaagent 2026-03-17 17:14:54:880 +0800] [redisson-netty-2-178] INFO io.opentelemetry.exporter.logging.LoggingSpanExporter - 'GET' : a45d076ac7f917cef89a1a22e14522dd 409180087bbaaa53 CLIENT [tracer: io.opentelemetry.redisson-3.0:2.26.0-alpha] AttributesMap{data={thread.name=http-nio-80-exec-4, network.type=ipv4, db.operation=GET, db.statement=GET ws:efp-enterprise-web:2a1cdc67-2b58-4cd5-a7b6-5eeddd46a58a, network.peer.port=6006, db.system=redis, network.peer.address=192.168.169.57, thread.id=235}, capacity=128, totalAddedValues=8}
[otel.javaagent 2026-03-17 17:14:54:882 +0800] [redisson-netty-2-93] INFO io.opentelemetry.exporter.logging.LoggingSpanExporter - 'SET' : befd439e4291801962be29b30ce4db41 2d671b37217527b4 CLIENT [tracer: io.opentelemetry.redisson-3.0:2.26.0-alpha] AttributesMap{data={thread.name=http-nio-80-exec-4, network.type=ipv4, db.operation=SET, db.statement=SET ws:efp-enterprise-web:2a1cdc67-2b58-4cd5-a7b6-5eeddd46a58a ?, network.peer.port=6003, db.system=redis, network.peer.address=192.168.169.57, thread.id=235}, capacity=128, totalAddedValues=8}
[otel.javaagent 2026-03-17 17:14:54:883 +0800] [redisson-netty-2-176] INFO io.opentelemetry.exporter.logging.LoggingSpanExporter - 'GET' : 3bddf66cd43b649a07deb5ea077b17b9 d17089c0072e60a7 CLIENT [tracer: io.opentelemetry.redisson-3.0:2.26.0-alpha] AttributesMap{data={thread.name=http-nio-80-exec-4, network.type=ipv4, db.operation=GET, db.statement=GET ws:efp-enterprise-web:2a1cdc67-2b58-4cd5-a7b6-5eeddd46a58a, network.peer.port=6006, db.system=redis, network.peer.address=192.168.169.57, thread.id=235}, capacity=128, totalAddedValues=8}
[otel.javaagent 2026-03-17 17:14:55:748 +0800] [redisson-netty-2-12] INFO io.opentelemetry.exporter.logging.LoggingSpanExporter - 'PING' : f800a78e31d31e50e4c8228ed3b392a4 1f7fd7f5b53bf076 CLIENT [tracer: io.opentelemetry.redisson-3.0:2.26.0-alpha] AttributesMap{data={thread.name=redisson-timer-4-1, network.type=ipv4, db.operation=PING, db.statement=PING, network.peer.port=6002, db.system=redis, network.peer.address=192.168.169.57, thread.id=28}, capacity=128, totalAddedValues=8}
[otel.javaagent 2026-03-17 17:14:55:748 +0800] [redisson-netty-2-26] INFO io.opentelemetry.exporter.logging.LoggingSpanExporter - 'PING' : 740d5945d96e5a25706d8c13e347e36b 285b374f7601abe4 CLIENT [tracer: io.opentelemetry.redisson-3.0:2.26.0-alpha] AttributesMap{data={thread.name=redisson-timer-4-1, network.type=ipv4, db.operation=PING, db.statement=PING, network.peer.port=6003, db.system=redis, network.peer.address=192.168.169.57, thread.id=28}, capacity=128, totalAddedValues=8}
[otel.javaagent 2026-03-17 17:14:55:748 +0800] [redisson-netty-2-25] INFO io.opentelemetry.exporter.logging.LoggingSpanExporter - 'PING' : 80a1d26e1ddbf414920db0fb8b640d69 6d54f053d8906f77 CLIENT [tracer: io.opentelemetry.redisson-3.0:2.26.0-alpha] AttributesMap{data={thread.name=redisson-timer-4-1, network.type=ipv4, db.operation=PING, db.statement=PING, network.peer.port=6001, db.system=redis, network.peer.address=192.168.169.57, thread.id=28}, capacity=128, totalAddedValues=8}
[otel.javaagent 2026-03-17 17:14:55:847 +0800] [redisson-netty-2-14] INFO io.opentelemetry.exporter.logging.LoggingSpanExporter - 'PING' : c7e893183edb48dff3ade949a9ad46cf e1a1bf8947ba9d88 CLIENT [tracer: io.opentelemetry.redisson-3.0:2.26.0-alpha] AttributesMap{data={thread.name=redisson-timer-4-1, network.type=ipv4, db.operation=PING, db.statement=PING, network.peer.port=6001, db.system=redis, network.peer.address=192.168.169.57, thread.id=28}, capacity=128, totalAddedValues=8}
[otel.javaagent 2026-03-17 17:14:55:847 +0800] [redisson-netty-2-16] INFO io.opentelemetry.exporter.logging.LoggingSpanExporter - 'PING' : 398d26c9caadf9229f7a58025bbc2834 ff501a2b403d005f CLIENT [tracer: io.opentelemetry.redisson-3.0:2.26.0-alpha] AttributesMap{data={thread.name=redisson-timer-4-1, network.type=ipv4, db.operation=PING, db.statement=PING, network.peer.port=6001, db.system=redis, network.peer.address=192.168.169.57, thread.id=28}, capacity=128, totalAddedValues=8}
[otel.javaagent 2026-03-17 17:14:55:847 +0800] [redisson-netty-2-7] INFO io.opentelemetry.exporter.logging.LoggingSpanExporter - 'PING' : 0ec09af58fe468a89da54d0d4512866e 22c2ec6172ce5d61 CLIENT [tracer: io.opentelemetry.redisson-3.0:2.26.0-alpha] AttributesMap{data={thread.name=redisson-timer-4-1, network.type=ipv4, db.operation=PING, db.statement=PING, network.peer.port=6001, db.system=redis, network.peer.address=192.168.169.57, thread.id=28}, capacity=128, totalAddedValues=8}
[otel.javaagent 2026-03-17 17:14:55:847 +0800] [redisson-netty-2-17] INFO io.opentelemetry.exporter.logging.LoggingSpanExporter - 'PING' : 546fa3714339838a35043b6d95062259 dba38e80c815b363 CLIENT [tracer: io.opentelemetry.redisson-3.0:2.26.0-alpha] AttributesMap{data={thread.name=redisson-timer-4-1, network.type=ipv4, db.operation=PING, db.statement=PING, network.peer.port=6001, db.system=redis, network.peer.address=192.168.169.57, thread.id=28}, capacity=128, totalAddedValues=8}
[otel.javaagent 2026-03-17 17:14:55:848 +0800] [redisson-netty-2-61] INFO io.opentelemetry.exporter.logging.LoggingSpanExporter - 'PING' : 25ae4af31c5eae259d404a900a5ff172 34f98a3f1f613a16 CLIENT [tracer: io.opentelemetry.redisson-3.0:2.26.0-alpha] AttributesMap{data={thread.name=redisson-timer-4-1, network.type=ipv4, db.operation=PING, db.statement=PING, network.peer.port=6001, db.system=redis, network.peer.address=192.168.169.57, thread.id=28}, capacity=128, totalAddedValues=8}
[otel.javaagent 2026-03-17 17:14:55:848 +0800] [redisson-netty-2-33] INFO io.opentelemetry.exporter.logging.LoggingSpanExporter - 'PING' : 04c00ad94d650679c31db02ed17e1fa3 290a5d83c3ffe647 CLIENT [tracer: io.opentelemetry.redisson-3.0:2.26.0-alpha] AttributesMap{data={thread.name=redisson-timer-4-1, network.type=ipv4, db.operation=PING, db.statement=PING, network.peer.port=6003, db.system=redis, network.peer.address=192.168.169.57, thread.id=28}, capacity=128, totalAddedValues=8}
[otel.javaagent 2026-03-17 17:14:55:848 +0800] [redisson-netty-2-57] INFO io.opentelemetry.exporter.logging.LoggingSpanExporter - 'PING' : b06548c732d45f917e8b94aab5a4ec2e 04193bf33be3f56b CLIENT [tracer: io.opentelemetry.redisson-3.0:2.26.0-alpha] AttributesMap{data={thread.name=redisson-timer-4-1, network.type=ipv4, db.operation=PING, db.statement=PING, network.peer.port=6002, db.system=redis, network.peer.address=192.168.169.57, thread.id=28}, capacity=128, totalAddedValues=8}
[otel.javaagent 2026-03-17 17:14:55:849 +0800] [redisson-netty-2-20] INFO io.opentelemetry.exporter.logging.LoggingSpanExporter - 'PING' : 7822ed98018effbdfdd6ebaa024b195c 1df2daa943a3eaad CLIENT [tracer: io.opentelemetry.redisson-3.0:2.26.0-alpha] AttributesMap{data={thread.name=redisson-timer-4-1, network.type=ipv4, db.operation=PING, db.statement=PING, network.peer.port=6001, db.system=redis, network.peer.address=192.168.169.57, thread.id=28}, capacity=128, totalAddedValues=8}
[otel.javaagent 2026-03-17 17:14:55:849 +0800] [redisson-netty-2-52] INFO io.opentelemetry.exporter.logging.LoggingSpanExporter - 'PING' : 3a77b170d4d388fe60465075581731d0 4b6e42dd8885bc29 CLIENT [tracer: io.opentelemetry.redisson-3.0:2.26.0-alpha] AttributesMap{data={thread.name=redisson-timer-4-1, network.type=ipv4, db.operation=PING, db.statement=PING, network.peer.port=6002, db.system=redis, network.peer.address=192.168.169.57, thread.id=28}, capacity=128, totalAddedValues=8}
[otel.javaagent 2026-03-17 17:14:55:849 +0800] [redisson-netty-2-11] INFO io.opentelemetry.exporter.logging.LoggingSpanExporter - 'PING' : 41b590bcd24d0d7764e7ef1e6198e1f9 0d86c0a7a0357a87 CLIENT [tracer: io.opentelemetry.redisson-3.0:2.26.0-alpha] AttributesMap{data={thread.name=redisson-timer-4-1, network.type=ipv4, db.operation=PING, db.statement=PING, network.peer.port=6002, db.system=redis, network.peer.address=192.168.169.57, thread.id=28}, capacity=128, totalAddedValues=8}
[otel.javaagent 2026-03-17 17:14:55:849 +0800] [redisson-netty-2-38] INFO io.opentelemetry.exporter.logging.LoggingSpanExporter - 'PING' : 82e9141805af35ea395d484db29d31fc 761d0249e26b2cab CLIENT [tracer: io.opentelemetry.redisson-3.0:2.26.0-alpha] AttributesMap{data={thread.name=redisson-timer-4-1, network.type=ipv4, db.operation=PING, db.statement=PING, network.peer.port=6003, db.system=redis, network.peer.address=192.168.169.57, thread.id=28}, capacity=128, totalAddedValues=8}
[otel.javaagent 2026-03-17 17:14:55:849 +0800] [redisson-netty-2-37] INFO io.opentelemetry.exporter.logging.LoggingSpanExporter - 'PING' : 3150873c5ea57d9e1fd2457153a472c4 17dd6894892ff8a0 CLIENT [tracer: io.opentelemetry.redisson-3.0:2.26.0-alpha] AttributesMap{data={thread.name=redisson-timer-4-1, network.type=ipv4, db.operation=PING, db.statement=PING, network.peer.port=6003, db.system=redis, network.peer.address=192.168.169.57, thread.id=28}, capacity=128, totalAddedValues=8}
[otel.javaagent 2026-03-17 17:14:55:849 +0800] [redisson-netty-2-44] INFO io.opentelemetry.exporter.logging.LoggingSpanExporter - 'PING' : 01bffd833c2789177812a26dade5c108 2373599189057840 CLIENT [tracer: io.opentelemetry.redisson-3.0:2.26.0-alpha] AttributesMap{data={thread.name=redisson-timer-4-1, network.type=ipv4, db.operation=PING, db.statement=PING, network.peer.port=6003, db.system=redis, network.peer.address=192.168.169.57, thread.id=28}, capacity=128, totalAddedValues=8}
[otel.javaagent 2026-03-17 17:14:55:849 +0800] [redisson-netty-2-60] INFO io.opentelemetry.exporter.logging.LoggingSpanExporter - 'PING' : d1e5368915fa618ea74c5386cc495e3b 845e70cb5354098d CLIENT [tracer: io.opentelemetry.redisson-3.0:2.26.0-alpha] AttributesMap{data={thread.name=redisson-timer-4-1, network.type=ipv4, db.operation=PING, db.statement=PING, network.peer.port=6001, db.system=redis, network.peer.address=192.168.169.57, thread.id=28}, capacity=128, totalAddedValues=8}
[otel.javaagent 2026-03-17 17:14:55:849 +0800] [redisson-netty-2-46] INFO io.opentelemetry.exporter.logging.LoggingSpanExporter - 'PING' : 854ab91a8a817cad5571edc5f36ea042 2821be2346907f64 CLIENT [tracer: io.opentelemetry.redisson-3.0:2.26.0-alpha] AttributesMap{data={thread.name=redisson-timer-4-1, network.type=ipv4, db.operation=PING, db.statement=PING, network.peer.port=6003, db.system=redis, network.peer.address=192.168.169.57, thread.id=28}, capacity=128, totalAddedValues=8}
[otel.javaagent 2026-03-17 17:14:55:849 +0800] [redisson-netty-2-48] INFO io.opentelemetry.exporter.logging.LoggingSpanExporter - 'PING' : 91555325eae2e0877468f610799dde53 9c986d04c17f7525 CLIENT [tracer: io.opentelemetry.redisson-3.0:2.26.0-alpha] AttributesMap{data={thread.name=redisson-timer-4-1, network.type=ipv4, db.operation=PING, db.statement=PING, network.peer.port=6001, db.system=redis, network.peer.address=192.168.169.57, thread.id=28}, capacity=128, totalAddedValues=8}
[otel.javaagent 2026-03-17 17:14:55:849 +0800] [redisson-netty-2-43] INFO io.opentelemetry.exporter.logging.LoggingSpanExporter - 'PING' : e1f832a99d9dbe107853659dab9fec56 7a1803e1775c31c0 CLIENT [tracer: io.opentelemetry.redisson-3.0:2.26.0-alpha] AttributesMap{data={thread.name=redisson-timer-4-1, network.type=ipv4, db.operation=PING, db.statement=PING, network.peer.port=6003, db.system=redis, network.peer.address=192.168.169.57, thread.id=28}, capacity=128, totalAddedValues=8}
[otel.javaagent 2026-03-17 17:14:55:849 +0800] [redisson-netty-2-47] INFO io.opentelemetry.exporter.logging.LoggingSpanExporter - 'PING' : a5432564c9d20664972857ec3ddc18fc 957340323ec2e8d9 CLIENT [tracer: io.opentelemetry.redisson-3.0:2.26.0-alpha] AttributesMap{data={thread.name=redisson-timer-4-1, network.type=ipv4, db.operation=PING, db.statement=PING, network.peer.port=6003, db.system=redis, network.peer.address=192.168.169.57, thread.id=28}, capacity=128, totalAddedValues=8}
[otel.javaagent 2026-03-17 17:14:55:850 +0800] [redisson-netty-2-45] INFO io.opentelemetry.exporter.logging.LoggingSpanExporter - 'PING' : f75ddee1f517d10d44d45f21ec816b53 c01da4ae3a61a3e6 CLIENT [tracer: io.opentelemetry.redisson-3.0:2.26.0-alpha] AttributesMap{data={thread.name=redisson-timer-4-1, network.type=ipv4, db.operation=PING, db.statement=PING, network.peer.port=6003, db.system=redis, network.peer.address=192.168.169.57, thread.id=28}, capacity=128, totalAddedValues=8}
[otel.javaagent 2026-03-17 17:14:55:850 +0800] [redisson-netty-2-42] INFO io.opentelemetry.exporter.logging.LoggingSpanExporter - 'PING' : 0aca3eaaf3eb13ef80a0bd5058630baa 5fcd32173b485a29 CLIENT [tracer: io.opentelemetry.redisson-3.0:2.26.0-alpha] AttributesMap{data={thread.name=redisson-timer-4-1, network.type=ipv4, db.operation=PING, db.statement=PING, network.peer.port=6001, db.system=redis, network.peer.address=192.168.169.57, thread.id=28}, capacity=128, totalAddedValues=8}
[otel.javaagent 2026-03-17 17:14:55:850 +0800] [redisson-netty-2-49] INFO io.opentelemetry.exporter.logging.LoggingSpanExporter - 'PING' : 84a7180ef98e8f1551c8aa8fef4672bf ab3ba33e92cc4f4f CLIENT [tracer: io.opentelemetry.redisson-3.0:2.26.0-alpha] AttributesMap{data={thread.name=redisson-timer-4-1, network.type=ipv4, db.operation=PING, db.statement=PING, network.peer.port=6001, db.system=redis, network.peer.address=192.168.169.57, thread.id=28}, capacity=128, totalAddedValues=8}
[otel.javaagent 2026-03-17 17:14:55:850 +0800] [redisson-netty-2-40] INFO io.opentelemetry.exporter.logging.LoggingSpanExporter - 'PING' : 644cbf1f46123969002c529b1ed53ba7 a144325b3d9cb59f CLIENT [tracer: io.opentelemetry.redisson-3.0:2.26.0-alpha] AttributesMap{data={thread.name=redisson-timer-4-1, network.type=ipv4, db.operation=PING, db.statement=PING, network.peer.port=6003, db.system=redis, network.peer.address=192.168.169.57, thread.id=28}, capacity=128, totalAddedValues=8}
[otel.javaagent 2026-03-17 17:14:55:850 +0800] [redisson-netty-2-50] INFO io.opentelemetry.exporter.logging.LoggingSpanExporter - 'PING' : b53a56ab3f4c0d1ea523890a4b17abd3 88ab899b4a074dfa CLIENT [tracer: io.opentelemetry.redisson-3.0:2.26.0-alpha] AttributesMap{data={thread.name=redisson-timer-4-1, network.type=ipv4, db.operation=PING, db.statement=PING, network.peer.port=6002, db.system=redis, network.peer.address=192.168.169.57, thread.id=28}, capacity=128, totalAddedValues=8}
[otel.javaagent 2026-03-17 17:14:55:850 +0800] [redisson-netty-2-41] INFO io.opentelemetry.exporter.logging.LoggingSpanExporter - 'PING' : 817baf6744aa38cb46f0a4291422d84a ff99115ae0d4fb69 CLIENT [tracer: io.opentelemetry.redisson-3.0:2.26.0-alpha] AttributesMap{data={thread.name=redisson-timer-4-1, network.type=ipv4, db.operation=PING, db.statement=PING, network.peer.port=6002, db.system=redis, network.peer.address=192.168.169.57, thread.id=28}, capacity=128, totalAddedValues=8}
[otel.javaagent 2026-03-17 17:14:55:850 +0800] [redisson-netty-2-54] INFO io.opentelemetry.exporter.logging.LoggingSpanExporter - 'PING' : 139c343339b9a82ed42342c1801858c2 be21165e7ae0169e CLIENT [tracer: io.opentelemetry.redisson-3.0:2.26.0-alpha] AttributesMap{data={thread.name=redisson-timer-4-1, network.type=ipv4, db.operation=PING, db.statement=PING, network.peer.port=6002, db.system=redis, network.peer.address=192.168.169.57, thread.id=28}, capacity=128, totalAddedValues=8}
[otel.javaagent 2026-03-17 17:14:55:850 +0800] [redisson-netty-2-51] INFO io.opentelemetry.exporter.logging.LoggingSpanExporter - 'PING' : 1b52c59bc40508f0c2a35e6500b63991 917ab77d37fa440a CLIENT [tracer: io.opentelemetry.redisson-3.0:2.26.0-alpha] AttributesMap{data={thread.name=redisson-timer-4-1, network.type=ipv4, db.operation=PING, db.statement=PING, network.peer.port=6002, db.system=redis, network.peer.address=192.168.169.57, thread.id=28}, capacity=128, totalAddedValues=8}
[otel.javaagent 2026-03-17 17:14:55:947 +0800] [redisson-netty-2-92] INFO io.opentelemetry.exporter.logging.LoggingSpanExporter - 'PING' : aeeea0756a9637a626e280e8b21c3331 74e69160031b17d4 CLIENT [tracer: io.opentelemetry.redisson-3.0:2.26.0-alpha] AttributesMap{data={thread.name=redisson-timer-4-1, network.type=ipv4, db.operation=PING, db.statement=PING, network.peer.port=6003, db.system=redis, network.peer.address=192.168.169.57, thread.id=28}, capacity=128, totalAddedValues=8}
[otel.javaagent 2026-03-17 17:14:55:947 +0800] [redisson-netty-2-96] INFO io.opentelemetry.exporter.logging.LoggingSpanExporter - 'PING' : 953de29b3c649ac4ecec284d4748f053 7f6ceb9e2a2cab42 CLIENT [tracer: io.opentelemetry.redisson-3.0:2.26.0-alpha] AttributesMap{data={thread.name=redisson-timer-4-1, network.type=ipv4, db.operation=PING, db.statement=PING, network.peer.port=6003, db.system=redis, network.peer.address=192.168.169.57, thread.id=28}, capacity=128, totalAddedValues=8}
[otel.javaagent 2026-03-17 17:14:55:947 +0800] [redisson-netty-2-94] INFO io.opentelemetry.exporter.logging.LoggingSpanExporter - 'PING' : c7495430313563bbcd6c9b3e4f86ccf9 1d03d94ff8df54a0 CLIENT [tracer: io.opentelemetry.redisson-3.0:2.26.0-alpha] AttributesMap{data={thread.name=redisson-timer-4-1, network.type=ipv4, db.operation=PING, db.statement=PING, network.peer.port=6003, db.system=redis, network.peer.address=192.168.169.57, thread.id=28}, capacity=128, totalAddedValues=8}
[otel.javaagent 2026-03-17 17:14:55:947 +0800] [redisson-netty-2-93] INFO io.opentelemetry.exporter.logging.LoggingSpanExporter - 'PING' : 7b69dffbb57d06dc9318760053bc94e0 16e207e4ea8e9fec CLIENT [tracer: io.opentelemetry.redisson-3.0:2.26.0-alpha] AttributesMap{data={thread.name=redisson-timer-4-1, network.type=ipv4, db.operation=PING, db.statement=PING, network.peer.port=6003, db.system=redis, network.peer.address=192.168.169.57, thread.id=28}, capacity=128, totalAddedValues=8}
[otel.javaagent 2026-03-17 17:14:55:947 +0800] [redisson-netty-2-95] INFO io.opentelemetry.exporter.logging.LoggingSpanExporter - 'PING' : 04eaa83d0aa9bd5da547839cde7ea0fa 2c87023137a692ee CLIENT [tracer: io.opentelemetry.redisson-3.0:2.26.0-alpha] AttributesMap{data={thread.name=redisson-timer-4-1, network.type=ipv4, db.operation=PING, db.statement=PING, network.peer.port=6003, db.system=redis, network.peer.address=192.168.169.57, thread.id=28}, capacity=128, totalAddedValues=8}
[otel.javaagent 2026-03-17 17:14:55:948 +0800] [redisson-netty-2-120] INFO io.opentelemetry.exporter.logging.LoggingSpanExporter - 'PING' : 62416233753f846691d1a964daa1aa0a b041df8b21dc5aef CLIENT [tracer: io.opentelemetry.redisson-3.0:2.26.0-alpha] AttributesMap{data={thread.name=redisson-timer-4-1, network.type=ipv4, db.operation=PING, db.statement=PING, network.peer.port=6006, db.system=redis, network.peer.address=192.168.169.57, thread.id=28}, capacity=128, totalAddedValues=8}
[otel.javaagent 2026-03-17 17:14:55:948 +0800] [redisson-netty-2-105] INFO io.opentelemetry.exporter.logging.LoggingSpanExporter - 'PING' : 3042acf49c0e123797d4b3cfc755f5c5 75b332790ed9fae6 CLIENT [tracer: io.opentelemetry.redisson-3.0:2.26.0-alpha] AttributesMap{data={thread.name=redisson-timer-4-1, network.type=ipv4, db.operation=PING, db.statement=PING, network.peer.port=6006, db.system=redis, network.peer.address=192.168.169.57, thread.id=28}, capacity=128, totalAddedValues=8}
[otel.javaagent 2026-03-17 17:14:55:948 +0800] [redisson-netty-2-110] INFO io.opentelemetry.exporter.logging.LoggingSpanExporter - 'PING' : 63c7d864bf15f9c1879d9585947beb84 ce75e32800bedad8 CLIENT [tracer: io.opentelemetry.redisson-3.0:2.26.0-alpha] AttributesMap{data={thread.name=redisson-timer-4-1, network.type=ipv4, db.operation=PING, db.statement=PING, network.peer.port=6004, db.system=redis, network.peer.address=192.168.169.57, thread.id=28}, capacity=128, totalAddedValues=8}
[otel.javaagent 2026-03-17 17:14:55:948 +0800] [redisson-netty-2-126] INFO io.opentelemetry.exporter.logging.LoggingSpanExporter - 'PING' : 306da9969d8ad1c72d33805b9e2c2c76 7c5c01203071cb77 CLIENT [tracer: io.opentelemetry.redisson-3.0:2.26.0-alpha] AttributesMap{data={thread.name=redisson-timer-4-1, network.type=ipv4, db.operation=PING, db.statement=PING, network.peer.port=6006, db.system=redis, network.peer.address=192.168.169.57, thread.id=28}, capacity=128, totalAddedValues=8}
[otel.javaagent 2026-03-17 17:14:55:948 +0800] [redisson-netty-2-130] INFO io.opentelemetry.exporter.logging.LoggingSpanExporter - 'PING' : f07ac9f71bce6f762f4c3f51505c8d50 bdae3c98fe79d369 CLIENT [tracer: io.opentelemetry.redisson-3.0:2.26.0-alpha] AttributesMap{data={thread.name=redisson-timer-4-1, network.type=ipv4, db.operation=PING, db.statement=PING, network.peer.port=6006, db.system=redis, network.peer.address=192.168.169.57, thread.id=28}, capacity=128, totalAddedValues=8}
[otel.javaagent 2026-03-17 17:14:55:948 +0800] [redisson-netty-2-112] INFO io.opentelemetry.exporter.logging.LoggingSpanExporter - 'PING' : fbe47f1c281000902bc708eb1c29fbf5 19b955f83fe14357 CLIENT [tracer: io.opentelemetry.redisson-3.0:2.26.0-alpha] AttributesMap{data={thread.name=redisson-timer-4-1, network.type=ipv4, db.operation=PING, db.statement=PING, network.peer.port=6004, db.system=redis, network.peer.address=192.168.169.57, thread.id=28}, capacity=128, totalAddedValues=8}
[otel.javaagent 2026-03-17 17:14:55:949 +0800] [redisson-netty-2-117] INFO io.opentelemetry.exporter.logging.LoggingSpanExporter - 'PING' : b6573f7e6033acc008c9918fd831423d 6ad2f35e7ad07b7e CLIENT [tracer: io.opentelemetry.redisson-3.0:2.26.0-alpha] AttributesMap{data={thread.name=redisson-timer-4-1, network.type=ipv4, db.operation=PING, db.statement=PING, network.peer.port=6006, db.system=redis, network.peer.address=192.168.169.57, thread.id=28}, capacity=128, totalAddedValues=8}
[otel.javaagent 2026-03-17 17:14:55:949 +0800] [redisson-netty-2-119] INFO io.opentelemetry.exporter.logging.LoggingSpanExporter - 'PING' : 6c5cb9e01c400a5170e0343dca08708f c01666589acfb9f6 CLIENT [tracer: io.opentelemetry.redisson-3.0:2.26.0-alpha] AttributesMap{data={thread.name=redisson-timer-4-1, network.type=ipv4, db.operation=PING, db.statement=PING, network.peer.port=6006, db.system=redis, network.peer.address=192.168.169.57, thread.id=28}, capacity=128, totalAddedValues=8}
[otel.javaagent 2026-03-17 17:14:55:949 +0800] [redisson-netty-2-116] INFO io.opentelemetry.exporter.logging.LoggingSpanExporter - 'PING' : 61af22c752dd67f1a6d51c7b216680f0 5463731bce89af15 CLIENT [tracer: io.opentelemetry.redisson-3.0:2.26.0-alpha] AttributesMap{data={thread.name=redisson-timer-4-1, network.type=ipv4, db.operation=PING, db.statement=PING, network.peer.port=6004, db.system=redis, network.peer.address=192.168.169.57, thread.id=28}, capacity=128, totalAddedValues=8}
[otel.javaagent 2026-03-17 17:14:55:949 +0800] [redisson-netty-2-148] INFO io.opentelemetry.exporter.logging.LoggingSpanExporter - 'PING' : fadbe193a8ad24b6e58571e4450d6744 f436e13e6e85abc0 CLIENT [tracer: io.opentelemetry.redisson-3.0:2.26.0-alpha] AttributesMap{data={thread.name=redisson-timer-4-1, network.type=ipv4, db.operation=PING, db.statement=PING, network.peer.port=6004, db.system=redis, network.peer.address=192.168.169.57, thread.id=28}, capacity=128, totalAddedValues=8}
[otel.javaagent 2026-03-17 17:14:55:949 +0800] [redisson-netty-2-134] INFO io.opentelemetry.exporter.logging.LoggingSpanExporter - 'PING' : a183e66a1dbde5a3eac6546c2020362a 2ac495ad7a56950f CLIENT [tracer: io.opentelemetry.redisson-3.0:2.26.0-alpha] AttributesMap{data={thread.name=redisson-timer-4-1, network.type=ipv4, db.operation=PING, db.statement=PING, network.peer.port=6006, db.system=redis, network.peer.address=192.168.169.57, thread.id=28}, capacity=128, totalAddedValues=8}
[otel.javaagent 2026-03-17 17:14:55:949 +0800] [redisson-netty-2-141] INFO io.opentelemetry.exporter.logging.LoggingSpanExporter - 'PING' : 7d00128ddfa29b011e00d335efceaf5b 4a371ad7d241e997 CLIENT [tracer: io.opentelemetry.redisson-3.0:2.26.0-alpha] AttributesMap{data={thread.name=redisson-timer-4-1, network.type=ipv4, db.operation=PING, db.statement=PING, network.peer.port=6006, db.system=redis, network.peer.address=192.168.169.57, thread.id=28}, capacity=128, totalAddedValues=8}
[otel.javaagent 2026-03-17 17:14:55:949 +0800] [redisson-netty-2-122] INFO io.opentelemetry.exporter.logging.LoggingSpanExporter - 'PING' : fbd2896aa40a19082478f8a1f27a308a 2cb27ccba363a534 CLIENT [tracer: io.opentelemetry.redisson-3.0:2.26.0-alpha] AttributesMap{data={thread.name=redisson-timer-4-1, network.type=ipv4, db.operation=PING, db.statement=PING, network.peer.port=6005, db.system=redis, network.peer.address=192.168.169.57, thread.id=28}, capacity=128, totalAddedValues=8}
[otel.javaagent 2026-03-17 17:14:55:949 +0800] [redisson-netty-2-132] INFO io.opentelemetry.exporter.logging.LoggingSpanExporter - 'PING' : 71f08cd211f86cfb8c378141bc6f7c6c 82d480e746badff8 CLIENT [tracer: io.opentelemetry.redisson-3.0:2.26.0-alpha] AttributesMap{data={thread.name=redisson-timer-4-1, network.type=ipv4, db.operation=PING, db.statement=PING, network.peer.port=6006, db.system=redis, network.peer.address=192.168.169.57, thread.id=28}, capacity=128, totalAddedValues=8}
[otel.javaagent 2026-03-17 17:14:55:949 +0800] [redisson-netty-2-118] INFO io.opentelemetry.exporter.logging.LoggingSpanExporter - 'PING' : 1a19f6708e5d9d707bd8e73014f96485 62ebc86b9c15622e CLIENT [tracer: io.opentelemetry.redisson-3.0:2.26.0-alpha] AttributesMap{data={thread.name=redisson-timer-4-1, network.type=ipv4, db.operation=PING, db.statement=PING, network.peer.port=6004, db.system=redis, network.peer.address=192.168.169.57, thread.id=28}, capacity=128, totalAddedValues=8}
[otel.javaagent 2026-03-17 17:14:55:950 +0800] [redisson-netty-2-161] INFO io.opentelemetry.exporter.logging.LoggingSpanExporter - 'PING' : 6b35e0cce348fee4a81b8aa4c2f82c5d b330fe5092d57ef3 CLIENT [tracer: io.opentelemetry.redisson-3.0:2.26.0-alpha] AttributesMap{data={thread.name=redisson-timer-4-1, network.type=ipv4, db.operation=PING, db.statement=PING, network.peer.port=6005, db.system=redis, network.peer.address=192.168.169.57, thread.id=28}, capacity=128, totalAddedValues=8}
[otel.javaagent 2026-03-17 17:14:55:950 +0800] [redisson-netty-2-111] INFO io.opentelemetry.exporter.logging.LoggingSpanExporter - 'PING' : ab616525e91dce42b87c7d93e12b42e5 4fb2a489c210d9b2 CLIENT [tracer: io.opentelemetry.redisson-3.0:2.26.0-alpha] AttributesMap{data={thread.name=redisson-timer-4-1, network.type=ipv4, db.operation=PING, db.statement=PING, network.peer.port=6005, db.system=redis, network.peer.address=192.168.169.57, thread.id=28}, capacity=128, totalAddedValues=8}
[otel.javaagent 2026-03-17 17:14:56:047 +0800] [redisson-netty-2-174] INFO io.opentelemetry.exporter.logging.LoggingSpanExporter - 'PING' : 6b03236d03f51c324d8257079d20a49f 1e9f8548ef4bae99 CLIENT [tracer: io.opentelemetry.redisson-3.0:2.26.0-alpha] AttributesMap{data={thread.name=redisson-timer-4-1, network.type=ipv4, db.operation=PING, db.statement=PING, network.peer.port=6006, db.system=redis, network.peer.address=192.168.169.57, thread.id=28}, capacity=128, totalAddedValues=8}
[otel.javaagent 2026-03-17 17:14:56:047 +0800] [redisson-netty-2-177] INFO io.opentelemetry.exporter.logging.LoggingSpanExporter - 'PING' : c8ea177d2871dfd4e4e42120dc5cfab6 1c1bdfb6de5720fa CLIENT [tracer: io.opentelemetry.redisson-3.0:2.26.0-alpha] AttributesMap{data={thread.name=redisson-timer-4-1, network.type=ipv4, db.operation=PING, db.statement=PING, network.peer.port=6006, db.system=redis, network.peer.address=192.168.169.57, thread.id=28}, capacity=128, totalAddedValues=8}
[otel.javaagent 2026-03-17 17:14:56:047 +0800] [redisson-netty-2-152] INFO io.opentelemetry.exporter.logging.LoggingSpanExporter - 'PING' : bde55818e8043cc251d6c0179c2dc9e0 d345aec9a51e404b CLIENT [tracer: io.opentelemetry.redisson-3.0:2.26.0-alpha] AttributesMap{data={thread.name=redisson-timer-4-1, network.type=ipv4, db.operation=PING, db.statement=PING, network.peer.port=6004, db.system=redis, network.peer.address=192.168.169.57, thread.id=28}, capacity=128, totalAddedValues=8}
[otel.javaagent 2026-03-17 17:14:56:048 +0800] [redisson-netty-2-162] INFO io.opentelemetry.exporter.logging.LoggingSpanExporter - 'PING' : aaf798baaa10765fbb6e9fd0e5fd8a12 7cf040efe0a3abe0 CLIENT [tracer: io.opentelemetry.redisson-3.0:2.26.0-alpha] AttributesMap{data={thread.name=redisson-timer-4-1, network.type=ipv4, db.operation=PING, db.statement=PING, network.peer.port=6005, db.system=redis, network.peer.address=192.168.169.57, thread.id=28}, capacity=128, totalAddedValues=8}
[otel.javaagent 2026-03-17 17:14:56:048 +0800] [redisson-netty-2-160] INFO io.opentelemetry.exporter.logging.LoggingSpanExporter - 'PING' : 3f695cdc6e7ee668230cb663eefbedfc 274cabb8e6b76210 CLIENT [tracer: io.opentelemetry.redisson-3.0:2.26.0-alpha] AttributesMap{data={thread.name=redisson-timer-4-1, network.type=ipv4, db.operation=PING, db.statement=PING, network.peer.port=6005, db.system=redis, network.peer.address=192.168.169.57, thread.id=28}, capacity=128, totalAddedValues=8}
[otel.javaagent 2026-03-17 17:14:56:048 +0800] [redisson-netty-2-159] INFO io.opentelemetry.exporter.logging.LoggingSpanExporter - 'PING' : f35718e54be5447b1c4528fb84ed4a25 f151c0523f05e141 CLIENT [tracer: io.opentelemetry.redisson-3.0:2.26.0-alpha] AttributesMap{data={thread.name=redisson-timer-4-1, network.type=ipv4, db.operation=PING, db.statement=PING, network.peer.port=6005, db.system=redis, network.peer.address=192.168.169.57, thread.id=28}, capacity=128, totalAddedValues=8}
[otel.javaagent 2026-03-17 17:14:56:048 +0800] [redisson-netty-2-188] INFO io.opentelemetry.exporter.logging.LoggingSpanExporter - 'PING' : 29623d937cfbc6ef48ff975a4e1a260c db3871971e52413c CLIENT [tracer: io.opentelemetry.redisson-3.0:2.26.0-alpha] AttributesMap{data={thread.name=redisson-timer-4-1, network.type=ipv4, db.operation=PING, db.statement=PING, network.peer.port=6005, db.system=redis, network.peer.address=192.168.169.57, thread.id=28}, capacity=128, totalAddedValues=8}
[otel.javaagent 2026-03-17 17:14:56:049 +0800] [redisson-netty-2-1] INFO io.opentelemetry.exporter.logging.LoggingSpanExporter - 'PING' : c4f9c86a4575b57ce0dc52a00b558c9d a450b794f4fc093f CLIENT [tracer: io.opentelemetry.redisson-3.0:2.26.0-alpha] AttributesMap{data={thread.name=redisson-timer-4-1, network.type=ipv4, db.operation=PING, db.statement=PING, network.peer.port=6005, db.system=redis, network.peer.address=192.168.169.57, thread.id=28}, capacity=128, totalAddedValues=8}
[otel.javaagent 2026-03-17 17:14:56:049 +0800] [redisson-netty-2-138] INFO io.opentelemetry.exporter.logging.LoggingSpanExporter - 'PING' : 388e20b57e90f4e43725e24725fcb522 ea9e6e9887e6e408 CLIENT [tracer: io.opentelemetry.redisson-3.0:2.26.0-alpha] AttributesMap{data={thread.name=redisson-timer-4-1, network.type=ipv4, db.operation=PING, db.statement=PING, network.peer.port=6005, db.system=redis, network.peer.address=192.168.169.57, thread.id=28}, capacity=128, totalAddedValues=8}
[otel.javaagent 2026-03-17 17:14:56:049 +0800] [redisson-netty-2-178] INFO io.opentelemetry.exporter.logging.LoggingSpanExporter - 'PING' : 005616858a5e03dc9ea836df295eb9b1 96ea980dd3a08599 CLIENT [tracer: io.opentelemetry.redisson-3.0:2.26.0-alpha] AttributesMap{data={thread.name=redisson-timer-4-1, network.type=ipv4, db.operation=PING, db.statement=PING, network.peer.port=6006, db.system=redis, network.peer.address=192.168.169.57, thread.id=28}, capacity=128, totalAddedValues=8}
[otel.javaagent 2026-03-17 17:14:56:049 +0800] [redisson-netty-2-173] INFO io.opentelemetry.exporter.logging.LoggingSpanExporter - 'PING' : 7eb254dac7d9cf015b7773b8ff06ec8b 4e0963bb65402a27 CLIENT [tracer: io.opentelemetry.redisson-3.0:2.26.0-alpha] AttributesMap{data={thread.name=redisson-timer-4-1, network.type=ipv4, db.operation=PING, db.statement=PING, network.peer.port=6006, db.system=redis, network.peer.address=192.168.169.57, thread.id=28}, capacity=128, totalAddedValues=8}
[otel.javaagent 2026-03-17 17:14:59:603 +0800] [redisson-netty-2-26] INFO io.opentelemetry.exporter.logging.LoggingSpanExporter - 'CLUSTER' : b83aa31eb45ce7980f6305371f03ed60 8c6cd987b2fa686d CLIENT [tracer: io.opentelemetry.redisson-3.0:2.26.0-alpha] AttributesMap{data={thread.name=redisson-netty-2-11, network.type=ipv4, db.operation=CLUSTER, db.statement=CLUSTER NODES, network.peer.port=6003, db.system=redis, network.peer.address=192.168.169.57, thread.id=39}, capacity=128, totalAddedValues=8}
[otel.javaagent 2026-03-17 17:15:00:139 +0800] [OkHttp http://otel-collector.observability.svc.cluster.local:4318/...] ERROR io.opentelemetry.exporter.internal.http.HttpExporter - Failed to export spans. The request could not be executed. Full error message: otel-collector.observability.svc.cluster.local
java.net.UnknownHostException: otel-collector.observability.svc.cluster.local
at java.base/java.net.InetAddress$CachedAddresses.get(InetAddress.java:796)
at java.base/java.net.InetAddress.getAllByName0(InetAddress.java:1504)
at java.base/java.net.InetAddress.getAllByName(InetAddress.java:1363)
at java.base/java.net.InetAddress.getAllByName(InetAddress.java:1297)
at okhttp3.Dns$Companion$DnsSystem.lookup(Dns.kt:50)
at okhttp3.internal.connection.RouteSelector.resetNextInetSocketAddress(RouteSelector.kt:170)
at okhttp3.internal.connection.RouteSelector.nextProxy(RouteSelector.kt:132)
at okhttp3.internal.connection.RouteSelector.next(RouteSelector.kt:70)
at okhttp3.internal.connection.RealRoutePlanner.planConnect$okhttp(RealRoutePlanner.kt:164)
at okhttp3.internal.connection.RealRoutePlanner.plan(RealRoutePlanner.kt:75)
at okhttp3.internal.connection.FastFallbackExchangeFinder.launchTcpConnect(FastFallbackExchangeFinder.kt:119)
at okhttp3.internal.connection.FastFallbackExchangeFinder.find(FastFallbackExchangeFinder.kt:62)
at okhttp3.internal.connection.RealCall.initExchange$okhttp(RealCall.kt:298)
at okhttp3.internal.connection.ConnectInterceptor.intercept(ConnectInterceptor.kt:32)
at okhttp3.internal.http.RealInterceptorChain.proceed(RealInterceptorChain.kt:126)
at okhttp3.internal.cache.CacheInterceptor.intercept(CacheInterceptor.kt:101)
at okhttp3.internal.http.RealInterceptorChain.proceed(RealInterceptorChain.kt:126)
at okhttp3.internal.http.BridgeInterceptor.intercept(BridgeInterceptor.kt:85)
at okhttp3.internal.http.RealInterceptorChain.proceed(RealInterceptorChain.kt:126)
at okhttp3.internal.http.RetryAndFollowUpInterceptor.intercept(RetryAndFollowUpInterceptor.kt:74)
at okhttp3.internal.http.RealInterceptorChain.proceed(RealInterceptorChain.kt:126)
at io.opentelemetry.exporter.sender.okhttp.internal.RetryInterceptor.intercept(RetryInterceptor.java:96)
at okhttp3.internal.http.RealInterceptorChain.proceed(RealInterceptorChain.kt:126)
at okhttp3.internal.connection.RealCall.getResponseWithInterceptorChain$okhttp(RealCall.kt:226)
at okhttp3.internal.connection.RealCall$AsyncCall.run(RealCall.kt:574)
at java.base/java.util.concurrent.ThreadPoolExecutor.runWorker(ThreadPoolExecutor.java:1128)
at java.base/java.util.concurrent.ThreadPoolExecutor$Worker.run(ThreadPoolExecutor.java:628)
at java.base/java.lang.Thread.run(Thread.java:834)
[otel.javaagent 2026-03-17 17:15:00:140 +0800] [BatchSpanProcessor_WorkerThread-1] DEBUG io.opentelemetry.sdk.trace.export.BatchSpanProcessor - Exporter failed
[otel.javaagent 2026-03-17 17:15:04:610 +0800] [redisson-netty-2-2] INFO io.opentelemetry.exporter.logging.LoggingSpanExporter - 'CLUSTER' : ed583f36ea55ee7122444cad80435ac4 f58211348583b775 CLIENT [tracer: io.opentelemetry.redisson-3.0:2.26.0-alpha] AttributesMap{data={thread.name=redisson-netty-2-12, network.type=ipv4, db.operation=CLUSTER, db.statement=CLUSTER NODES, network.peer.port=6001, db.system=redis, network.peer.address=192.168.169.57, thread.id=40}, capacity=128, totalAddedValues=8}
[otel.javaagent 2026-03-17 17:15:06:750 +0800] [http-nio-80-exec-6] INFO io.opentelemetry.exporter.logging.LoggingSpanExporter - 'GET /' : c1669486f3de68151736a9a46aa7db12 dbc8171a974bacca SERVER [tracer: io.opentelemetry.tomcat-7.0:2.26.0-alpha] AttributesMap{data={url.scheme=http, thread.name=http-nio-80-exec-6, server.port=80, network.protocol.version=1.1, user_agent.original=kube-probe/1.22, http.response.status_code=200, thread.id=237, http.request.method=GET, network.peer.port=50684, http.route=/, server.address=172.20.161.215, client.address=192.168.169.26, network.peer.address=192.168.169.26, url.path=/}, capacity=128, totalAddedValues=14}
[otel.javaagent 2026-03-17 17:15:06:752 +0800] [http-nio-80-exec-3] INFO io.opentelemetry.exporter.logging.LoggingSpanExporter - 'GET /' : 4919beca73980fc69ce3742e2159be19 fbfd99c1642f5902 SERVER [tracer: io.opentelemetry.tomcat-7.0:2.26.0-alpha] AttributesMap{data={url.scheme=http, thread.name=http-nio-80-exec-3, server.port=80, network.protocol.version=1.1, user_agent.original=kube-probe/1.22, http.response.status_code=200, thread.id=234, http.request.method=GET, network.peer.port=50690, http.route=/, server.address=172.20.161.215, client.address=192.168.169.26, network.peer.address=192.168.169.26, url.path=/}, capacity=128, totalAddedValues=14}
[otel.javaagent 2026-03-17 17:15:09:620 +0800] [redisson-netty-2-2] INFO io.opentelemetry.exporter.logging.LoggingSpanExporter - 'CLUSTER' : 94b131a09698af470317b486de6c091e 5b060bcb6680553f CLIENT [tracer: io.opentelemetry.redisson-3.0:2.26.0-alpha] AttributesMap{data={thread.name=redisson-netty-2-13, network.type=ipv4, db.operation=CLUSTER, db.statement=CLUSTER NODES, network.peer.port=6001, db.system=redis, network.peer.address=192.168.169.57, thread.id=41}, capacity=128, totalAddedValues=8}
[otel.javaagent 2026-03-17 17:15:13:514 +0800] [OkHttp http://otel-collector.observability.svc.cluster.local:4318/...] ERROR io.opentelemetry.exporter.internal.http.HttpExporter - Failed to export spans. The request could not be executed. Full error message: otel-collector.observability.svc.cluster.local
java.net.UnknownHostException: otel-collector.observability.svc.cluster.local
at java.base/java.net.InetAddress$CachedAddresses.get(InetAddress.java:796)
at java.base/java.net.InetAddress.getAllByName0(InetAddress.java:1504)
at java.base/java.net.InetAddress.getAllByName(InetAddress.java:1363)
at java.base/java.net.InetAddress.getAllByName(InetAddress.java:1297)
at okhttp3.Dns$Companion$DnsSystem.lookup(Dns.kt:50)
at okhttp3.internal.connection.RouteSelector.resetNextInetSocketAddress(RouteSelector.kt:170)
at okhttp3.internal.connection.RouteSelector.nextProxy(RouteSelector.kt:132)
at okhttp3.internal.connection.RouteSelector.next(RouteSelector.kt:70)
at okhttp3.internal.connection.RealRoutePlanner.planConnect$okhttp(RealRoutePlanner.kt:164)
at okhttp3.internal.connection.RealRoutePlanner.plan(RealRoutePlanner.kt:75)
at okhttp3.internal.connection.FastFallbackExchangeFinder.launchTcpConnect(FastFallbackExchangeFinder.kt:119)
at okhttp3.internal.connection.FastFallbackExchangeFinder.find(FastFallbackExchangeFinder.kt:62)
at okhttp3.internal.connection.RealCall.initExchange$okhttp(RealCall.kt:298)
at okhttp3.internal.connection.ConnectInterceptor.intercept(ConnectInterceptor.kt:32)
at okhttp3.internal.http.RealInterceptorChain.proceed(RealInterceptorChain.kt:126)
at okhttp3.internal.cache.CacheInterceptor.intercept(CacheInterceptor.kt:101)
at okhttp3.internal.http.RealInterceptorChain.proceed(RealInterceptorChain.kt:126)
at okhttp3.internal.http.BridgeInterceptor.intercept(BridgeInterceptor.kt:85)
at okhttp3.internal.http.RealInterceptorChain.proceed(RealInterceptorChain.kt:126)
at okhttp3.internal.http.RetryAndFollowUpInterceptor.intercept(RetryAndFollowUpInterceptor.kt:74)
at okhttp3.internal.http.RealInterceptorChain.proceed(RealInterceptorChain.kt:126)
at io.opentelemetry.exporter.sender.okhttp.internal.RetryInterceptor.intercept(RetryInterceptor.java:96)
at okhttp3.internal.http.RealInterceptorChain.proceed(RealInterceptorChain.kt:126)
at okhttp3.internal.connection.RealCall.getResponseWithInterceptorChain$okhttp(RealCall.kt:226)
at okhttp3.internal.connection.RealCall$AsyncCall.run(RealCall.kt:574)
at java.base/java.util.concurrent.ThreadPoolExecutor.runWorker(ThreadPoolExecutor.java:1128)
at java.base/java.util.concurrent.ThreadPoolExecutor$Worker.run(ThreadPoolExecutor.java:628)
at java.base/java.lang.Thread.run(Thread.java:834)
[otel.javaagent 2026-03-17 17:15:13:515 +0800] [BatchSpanProcessor_WorkerThread-1] DEBUG io.opentelemetry.sdk.trace.export.BatchSpanProcessor - Exporter failed
[otel.javaagent 2026-03-17 17:15:14:625 +0800] [redisson-netty-2-2] INFO io.opentelemetry.exporter.logging.LoggingSpanExporter - 'CLUSTER' : afe4da9f86298af4600422431dcf9b3c a3ed9adab3b4eceb CLIENT [tracer: io.opentelemetry.redisson-3.0:2.26.0-alpha] AttributesMap{data={thread.name=redisson-netty-2-14, network.type=ipv4, db.operation=CLUSTER, db.statement=CLUSTER NODES, network.peer.port=6001, db.system=redis, network.peer.address=192.168.169.57, thread.id=42}, capacity=128, totalAddedValues=8}
[otel.javaagent 2026-03-17 17:15:16:751 +0800] [http-nio-80-exec-7] INFO io.opentelemetry.exporter.logging.LoggingSpanExporter - 'GET /' : 51b6e82863601f50d4589847fc76a880 ea4a39adc558fd2b SERVER [tracer: io.opentelemetry.tomcat-7.0:2.26.0-alpha] AttributesMap{data={url.scheme=http, thread.name=http-nio-80-exec-7, server.port=80, network.protocol.version=1.1, user_agent.original=kube-probe/1.22, http.response.status_code=200, thread.id=238, http.request.method=GET, network.peer.port=37890, http.route=/, server.address=172.20.161.215, client.address=192.168.169.26, network.peer.address=192.168.169.26, url.path=/}, capacity=128, totalAddedValues=14}
[otel.javaagent 2026-03-17 17:15:16:751 +0800] [http-nio-80-exec-9] INFO io.opentelemetry.exporter.logging.LoggingSpanExporter - 'GET /' : 3c620b76752b30d61f70aac06fb4079d 0071e9214be378f8 SERVER [tracer: io.opentelemetry.tomcat-7.0:2.26.0-alpha] AttributesMap{data={url.scheme=http, thread.name=http-nio-80-exec-9, server.port=80, network.protocol.version=1.1, user_agent.original=kube-probe/1.22, http.response.status_code=200, thread.id=240, http.request.method=GET, network.peer.port=37892, http.route=/, server.address=172.20.161.215, client.address=192.168.169.26, network.peer.address=192.168.169.26, url.path=/}, capacity=128, totalAddedValues=14}
[otel.javaagent 2026-03-17 17:15:19:634 +0800] [redisson-netty-2-26] INFO io.opentelemetry.exporter.logging.LoggingSpanExporter - 'CLUSTER' : fb4d5f037414baaf3213080c2fdd7337 da468e02145e1ea4 CLIENT [tracer: io.opentelemetry.redisson-3.0:2.26.0-alpha] AttributesMap{data={thread.name=redisson-netty-2-15, network.type=ipv4, db.operation=CLUSTER, db.statement=CLUSTER NODES, network.peer.port=6003, db.system=redis, network.peer.address=192.168.169.57, thread.id=43}, capacity=128, totalAddedValues=8}
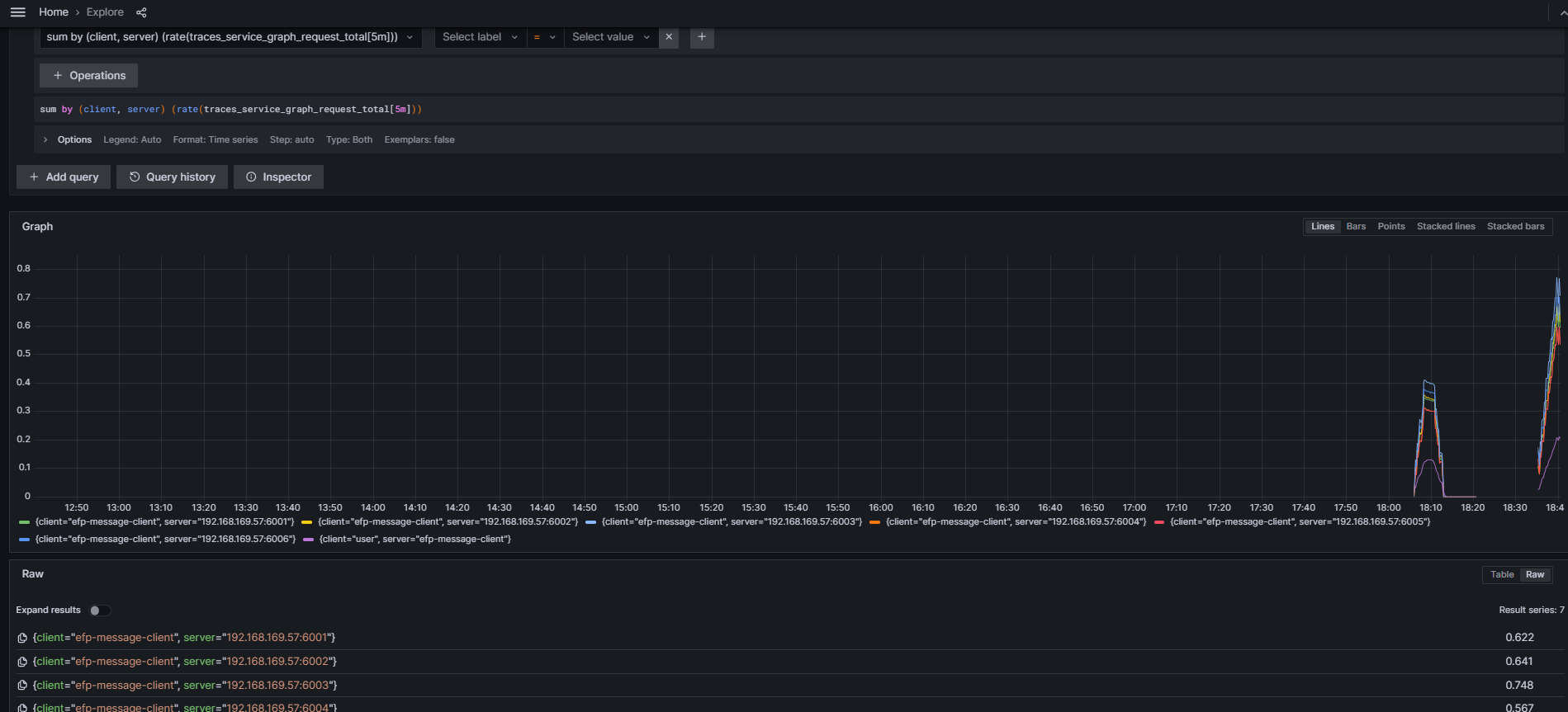
[root@k8s-master-14 ~]# 1.上面日志表明java Agent已经挂上 有大量的内容
otel.javaagent
LoggingSpanExporter
SERVER [tracer: io.opentelemetry.tomcat-7.0...]
CLIENT [tracer: io.opentelemetry.redisson-3.0...]
这说明:
应用已经被 OTel Java Agent 接管
trace/span 已经在生成
Tomcat 入站请求、Redis 调用都已经被抓到了
2.报错关键导出地址:UnknownHostException: otel-collector.observability.svc.cluster.local
应用想把 trace 发到 otel-collector.observability.svc.cluster.local
但这个名字解析不到
所以 exporter 发不出去#解决
#Collector 的默认资源名大概率不是 otel-collector,而是 http://otel-collector.observability.svc.cluster.local:4318
kubectl set env deployment/efp-message-client -n efp-service-test \
OTEL_EXPORTER_OTLP_ENDPOINT=http://otel-collector-opentelemetry-collector.observability.svc.cluster.local:4318[root@k8s-node-26 ~]# kubectl set env deployment/efp-message-client -n efp-service-test \
> OTEL_EXPORTER_OTLP_ENDPOINT=http://otel-collector-opentelemetry-collector.observability.svc.cluster.local:4318
deployment.apps/efp-message-client env updated
You have new mail in /var/spool/mail/root
[root@k8s-node-26 ~]# kubectl rollout status deployment/efp-message-client -n efp-service-test
Waiting for deployment "efp-message-client" rollout to finish: 1 old replicas are pending termination...
Waiting for deployment "efp-message-client" rollout to finish: 1 old replicas are pending termination...
deployment "efp-message-client" successfully rolled out
[root@k8s-node-26 ~]# kubectl logs -n efp-service-test deploy/efp-message-client --tail=200
[otel.javaagent 2026-03-17 17:24:19:459 +0800] [redisson-netty-2-44] INFO io.opentelemetry.exporter.logging.LoggingSpanExporter - 'PING' : c008adcc355241a295cfecff485ff58d 5d4781b6c9493a92 CLIENT [tracer: io.opentelemetry.redisson-3.0:2.26.0-alpha] AttributesMap{data={thread.name=redisson-timer-4-1, network.type=ipv4, db.operation=PING, db.statement=PING, network.peer.port=6001, db.system=redis, network.peer.address=192.168.169.57, thread.id=29}, capacity=128, totalAddedValues=8}
[otel.javaagent 2026-03-17 17:24:19:459 +0800] [redisson-netty-2-54] INFO io.opentelemetry.exporter.logging.LoggingSpanExporter - 'PING' : df9c5664a6e88e6c7c9603b9ff1a132d 2accc7d03e7fd9f5 CLIENT [tracer: io.opentelemetry.redisson-3.0:2.26.0-alpha] AttributesMap{data={thread.name=redisson-timer-4-1, network.type=ipv4, db.operation=PING, db.statement=PING, network.peer.port=6002, db.system=redis, network.peer.address=192.168.169.57, thread.id=29}, capacity=128, totalAddedValues=8}
[otel.javaagent 2026-03-17 17:24:19:460 +0800] [redisson-netty-2-22] INFO io.opentelemetry.exporter.logging.LoggingSpanExporter - 'PING' : 52f9faf30383d6914aff4511aa7cac5b 91de52970a97f3c0 CLIENT [tracer: io.opentelemetry.redisson-3.0:2.26.0-alpha] AttributesMap{data={thread.name=redisson-timer-4-1, network.type=ipv4, db.operation=PING, db.statement=PING, network.peer.port=6001, db.system=redis, network.peer.address=192.168.169.57, thread.id=29}, capacity=128, totalAddedValues=8}
[otel.javaagent 2026-03-17 17:24:19:461 +0800] [redisson-netty-2-55] INFO io.opentelemetry.exporter.logging.LoggingSpanExporter - 'PING' : cacab1029fc438a40baaa30d290fe751 5dace87656801185 CLIENT [tracer: io.opentelemetry.redisson-3.0:2.26.0-alpha] AttributesMap{data={thread.name=redisson-timer-4-1, network.type=ipv4, db.operation=PING, db.statement=PING, network.peer.port=6002, db.system=redis, network.peer.address=192.168.169.57, thread.id=29}, capacity=128, totalAddedValues=8}
[otel.javaagent 2026-03-17 17:24:19:554 +0800] [redisson-netty-2-39] INFO io.opentelemetry.exporter.logging.LoggingSpanExporter - 'PING' : aeb6deca158f4b041d910439a0f891ef e9356055bf94bae4 CLIENT [tracer: io.opentelemetry.redisson-3.0:2.26.0-alpha] AttributesMap{data={thread.name=redisson-timer-4-1, network.type=ipv4, db.operation=PING, db.statement=PING, network.peer.port=6003, db.system=redis, network.peer.address=192.168.169.57, thread.id=29}, capacity=128, totalAddedValues=8}
[otel.javaagent 2026-03-17 17:24:19:554 +0800] [redisson-netty-2-40] INFO io.opentelemetry.exporter.logging.LoggingSpanExporter - 'PING' : 7a7fbf9c1fb013433b2f97d3762bdaed 7c3349a12197f830 CLIENT [tracer: io.opentelemetry.redisson-3.0:2.26.0-alpha] AttributesMap{data={thread.name=redisson-timer-4-1, network.type=ipv4, db.operation=PING, db.statement=PING, network.peer.port=6003, db.system=redis, network.peer.address=192.168.169.57, thread.id=29}, capacity=128, totalAddedValues=8}
[otel.javaagent 2026-03-17 17:24:19:554 +0800] [redisson-netty-2-41] INFO io.opentelemetry.exporter.logging.LoggingSpanExporter - 'PING' : 92d57fbf90fa314161088212ae79c2d1 bdf4210b8387fed1 CLIENT [tracer: io.opentelemetry.redisson-3.0:2.26.0-alpha] AttributesMap{data={thread.name=redisson-timer-4-1, network.type=ipv4, db.operation=PING, db.statement=PING, network.peer.port=6003, db.system=redis, network.peer.address=192.168.169.57, thread.id=29}, capacity=128, totalAddedValues=8}
[otel.javaagent 2026-03-17 17:24:19:554 +0800] [redisson-netty-2-37] INFO io.opentelemetry.exporter.logging.LoggingSpanExporter - 'PING' : c6071384e8bee086902717f6fe85ffad b3daf1bb36370db3 CLIENT [tracer: io.opentelemetry.redisson-3.0:2.26.0-alpha] AttributesMap{data={thread.name=redisson-timer-4-1, network.type=ipv4, db.operation=PING, db.statement=PING, network.peer.port=6003, db.system=redis, network.peer.address=192.168.169.57, thread.id=29}, capacity=128, totalAddedValues=8}
[otel.javaagent 2026-03-17 17:24:19:555 +0800] [redisson-netty-2-93] INFO io.opentelemetry.exporter.logging.LoggingSpanExporter - 'PING' : 15783906221eafce53616e4126a06281 d376b02ff3cc1e85 CLIENT [tracer: io.opentelemetry.redisson-3.0:2.26.0-alpha] AttributesMap{data={thread.name=redisson-timer-4-1, network.type=ipv4, db.operation=PING, db.statement=PING, network.peer.port=6003, db.system=redis, network.peer.address=192.168.169.57, thread.id=29}, capacity=128, totalAddedValues=8}
[otel.javaagent 2026-03-17 17:24:19:555 +0800] [redisson-netty-2-92] INFO io.opentelemetry.exporter.logging.LoggingSpanExporter - 'PING' : 1df869dd5c6870a0cbb9eee7f8998aa1 97acebf4def6a137 CLIENT [tracer: io.opentelemetry.redisson-3.0:2.26.0-alpha] AttributesMap{data={thread.name=redisson-timer-4-1, network.type=ipv4, db.operation=PING, db.statement=PING, network.peer.port=6003, db.system=redis, network.peer.address=192.168.169.57, thread.id=29}, capacity=128, totalAddedValues=8}
[otel.javaagent 2026-03-17 17:24:19:654 +0800] [redisson-netty-2-98] INFO io.opentelemetry.exporter.logging.LoggingSpanExporter - 'PING' : 32231f84e16fd77f74f8e1fcf23fd86c 5891e49f51bba0ac CLIENT [tracer: io.opentelemetry.redisson-3.0:2.26.0-alpha] AttributesMap{data={thread.name=redisson-timer-4-1, network.type=ipv4, db.operation=PING, db.statement=PING, network.peer.port=6005, db.system=redis, network.peer.address=192.168.169.57, thread.id=29}, capacity=128, totalAddedValues=8}
[otel.javaagent 2026-03-17 17:24:19:654 +0800] [redisson-netty-2-101] INFO io.opentelemetry.exporter.logging.LoggingSpanExporter - 'PING' : d6241a80f97d7dfd6a58c9f90a84526e c1fa6a515165b992 CLIENT [tracer: io.opentelemetry.redisson-3.0:2.26.0-alpha] AttributesMap{data={thread.name=redisson-timer-4-1, network.type=ipv4, db.operation=PING, db.statement=PING, network.peer.port=6005, db.system=redis, network.peer.address=192.168.169.57, thread.id=29}, capacity=128, totalAddedValues=8}
[otel.javaagent 2026-03-17 17:24:19:654 +0800] [redisson-netty-2-95] INFO io.opentelemetry.exporter.logging.LoggingSpanExporter - 'PING' : 8fb9ac8b27e622402e7ffcbe2c6b4407 21372e82ae41607b CLIENT [tracer: io.opentelemetry.redisson-3.0:2.26.0-alpha] AttributesMap{data={thread.name=redisson-timer-4-1, network.type=ipv4, db.operation=PING, db.statement=PING, network.peer.port=6003, db.system=redis, network.peer.address=192.168.169.57, thread.id=29}, capacity=128, totalAddedValues=8}
[otel.javaagent 2026-03-17 17:24:19:655 +0800] [redisson-netty-2-104] INFO io.opentelemetry.exporter.logging.LoggingSpanExporter - 'PING' : ed17425e986e51fd0c28ba6b0501ffb6 65856a1d0dbacb99 CLIENT [tracer: io.opentelemetry.redisson-3.0:2.26.0-alpha] AttributesMap{data={thread.name=redisson-timer-4-1, network.type=ipv4, db.operation=PING, db.statement=PING, network.peer.port=6004, db.system=redis, network.peer.address=192.168.169.57, thread.id=29}, capacity=128, totalAddedValues=8}
[otel.javaagent 2026-03-17 17:24:19:655 +0800] [redisson-netty-2-94] INFO io.opentelemetry.exporter.logging.LoggingSpanExporter - 'PING' : db5928ea05461dacf1a5f2f75960589f a45f804d7a663e2e CLIENT [tracer: io.opentelemetry.redisson-3.0:2.26.0-alpha] AttributesMap{data={thread.name=redisson-timer-4-1, network.type=ipv4, db.operation=PING, db.statement=PING, network.peer.port=6003, db.system=redis, network.peer.address=192.168.169.57, thread.id=29}, capacity=128, totalAddedValues=8}
[otel.javaagent 2026-03-17 17:24:19:655 +0800] [redisson-netty-2-113] INFO io.opentelemetry.exporter.logging.LoggingSpanExporter - 'PING' : 8b22fb3ce37e8e9f70844687ced7b255 3ce7ef84e079c089 CLIENT [tracer: io.opentelemetry.redisson-3.0:2.26.0-alpha] AttributesMap{data={thread.name=redisson-timer-4-1, network.type=ipv4, db.operation=PING, db.statement=PING, network.peer.port=6004, db.system=redis, network.peer.address=192.168.169.57, thread.id=29}, capacity=128, totalAddedValues=8}
[otel.javaagent 2026-03-17 17:24:19:655 +0800] [redisson-netty-2-115] INFO io.opentelemetry.exporter.logging.LoggingSpanExporter - 'PING' : 77b526fd20f034f9a6ca6a3e76f40356 19e595dbcd6e9df8 CLIENT [tracer: io.opentelemetry.redisson-3.0:2.26.0-alpha] AttributesMap{data={thread.name=redisson-timer-4-1, network.type=ipv4, db.operation=PING, db.statement=PING, network.peer.port=6004, db.system=redis, network.peer.address=192.168.169.57, thread.id=29}, capacity=128, totalAddedValues=8}
[otel.javaagent 2026-03-17 17:24:19:655 +0800] [redisson-netty-2-114] INFO io.opentelemetry.exporter.logging.LoggingSpanExporter - 'PING' : e321b0de224108d7902bbe0ff9012f49 9cd8aa5aba25a61b CLIENT [tracer: io.opentelemetry.redisson-3.0:2.26.0-alpha] AttributesMap{data={thread.name=redisson-timer-4-1, network.type=ipv4, db.operation=PING, db.statement=PING, network.peer.port=6004, db.system=redis, network.peer.address=192.168.169.57, thread.id=29}, capacity=128, totalAddedValues=8}
[otel.javaagent 2026-03-17 17:24:19:655 +0800] [redisson-netty-2-110] INFO io.opentelemetry.exporter.logging.LoggingSpanExporter - 'PING' : 3f9c9d9426451cc90a247e4f7eabc97c 6c591f3122e5dd52 CLIENT [tracer: io.opentelemetry.redisson-3.0:2.26.0-alpha] AttributesMap{data={thread.name=redisson-timer-4-1, network.type=ipv4, db.operation=PING, db.statement=PING, network.peer.port=6004, db.system=redis, network.peer.address=192.168.169.57, thread.id=29}, capacity=128, totalAddedValues=8}
[otel.javaagent 2026-03-17 17:24:19:656 +0800] [redisson-netty-2-111] INFO io.opentelemetry.exporter.logging.LoggingSpanExporter - 'PING' : 925f0753a5098cd3d9ef5f8ec953d550 fb16e64884ca52c6 CLIENT [tracer: io.opentelemetry.redisson-3.0:2.26.0-alpha] AttributesMap{data={thread.name=redisson-timer-4-1, network.type=ipv4, db.operation=PING, db.statement=PING, network.peer.port=6004, db.system=redis, network.peer.address=192.168.169.57, thread.id=29}, capacity=128, totalAddedValues=8}
[otel.javaagent 2026-03-17 17:24:19:656 +0800] [redisson-netty-2-109] INFO io.opentelemetry.exporter.logging.LoggingSpanExporter - 'PING' : c5f2679a1a85c7ad0c14340412367d7b 8a0b3d788cf65555 CLIENT [tracer: io.opentelemetry.redisson-3.0:2.26.0-alpha] AttributesMap{data={thread.name=redisson-timer-4-1, network.type=ipv4, db.operation=PING, db.statement=PING, network.peer.port=6004, db.system=redis, network.peer.address=192.168.169.57, thread.id=29}, capacity=128, totalAddedValues=8}
[otel.javaagent 2026-03-17 17:24:19:656 +0800] [redisson-netty-2-124] INFO io.opentelemetry.exporter.logging.LoggingSpanExporter - 'PING' : 3cbf3326e88248385d7c0f531c91fcec d7a8085885fc5bcc CLIENT [tracer: io.opentelemetry.redisson-3.0:2.26.0-alpha] AttributesMap{data={thread.name=redisson-timer-4-1, network.type=ipv4, db.operation=PING, db.statement=PING, network.peer.port=6005, db.system=redis, network.peer.address=192.168.169.57, thread.id=29}, capacity=128, totalAddedValues=8}
[otel.javaagent 2026-03-17 17:24:19:656 +0800] [redisson-netty-2-112] INFO io.opentelemetry.exporter.logging.LoggingSpanExporter - 'PING' : c6f0696ccf494b58eb70ad7a2f72084d df32022b95e5f70a CLIENT [tracer: io.opentelemetry.redisson-3.0:2.26.0-alpha] AttributesMap{data={thread.name=redisson-timer-4-1, network.type=ipv4, db.operation=PING, db.statement=PING, network.peer.port=6004, db.system=redis, network.peer.address=192.168.169.57, thread.id=29}, capacity=128, totalAddedValues=8}
[otel.javaagent 2026-03-17 17:24:19:656 +0800] [redisson-netty-2-97] INFO io.opentelemetry.exporter.logging.LoggingSpanExporter - 'PING' : 0316d16ab3dd4c4dba7c6b20ca3507ad 6895605aa0bd316c CLIENT [tracer: io.opentelemetry.redisson-3.0:2.26.0-alpha] AttributesMap{data={thread.name=redisson-timer-4-1, network.type=ipv4, db.operation=PING, db.statement=PING, network.peer.port=6003, db.system=redis, network.peer.address=192.168.169.57, thread.id=29}, capacity=128, totalAddedValues=8}
[otel.javaagent 2026-03-17 17:24:19:656 +0800] [redisson-netty-2-151] INFO io.opentelemetry.exporter.logging.LoggingSpanExporter - 'PING' : dd358a69cebbc645bfa2ed6431c1294e a51da43f779baec4 CLIENT [tracer: io.opentelemetry.redisson-3.0:2.26.0-alpha] AttributesMap{data={thread.name=redisson-timer-4-1, network.type=ipv4, db.operation=PING, db.statement=PING, network.peer.port=6006, db.system=redis, network.peer.address=192.168.169.57, thread.id=29}, capacity=128, totalAddedValues=8}
[otel.javaagent 2026-03-17 17:24:19:657 +0800] [redisson-netty-2-158] INFO io.opentelemetry.exporter.logging.LoggingSpanExporter - 'PING' : d03cf028a7dedf64a1af8b91e4eb7ee4 95cd17e54dc5d978 CLIENT [tracer: io.opentelemetry.redisson-3.0:2.26.0-alpha] AttributesMap{data={thread.name=redisson-timer-4-1, network.type=ipv4, db.operation=PING, db.statement=PING, network.peer.port=6006, db.system=redis, network.peer.address=192.168.169.57, thread.id=29}, capacity=128, totalAddedValues=8}
[otel.javaagent 2026-03-17 17:24:19:657 +0800] [redisson-netty-2-163] INFO io.opentelemetry.exporter.logging.LoggingSpanExporter - 'PING' : 149eae3b024204179a10d4ceff25cdb8 b482bc1a01c56913 CLIENT [tracer: io.opentelemetry.redisson-3.0:2.26.0-alpha] AttributesMap{data={thread.name=redisson-timer-4-1, network.type=ipv4, db.operation=PING, db.statement=PING, network.peer.port=6006, db.system=redis, network.peer.address=192.168.169.57, thread.id=29}, capacity=128, totalAddedValues=8}
[otel.javaagent 2026-03-17 17:24:19:657 +0800] [redisson-netty-2-160] INFO io.opentelemetry.exporter.logging.LoggingSpanExporter - 'PING' : 042bf1d48554449f8661a8699eacf754 77fc04cc3c4870ec CLIENT [tracer: io.opentelemetry.redisson-3.0:2.26.0-alpha] AttributesMap{data={thread.name=redisson-timer-4-1, network.type=ipv4, db.operation=PING, db.statement=PING, network.peer.port=6006, db.system=redis, network.peer.address=192.168.169.57, thread.id=29}, capacity=128, totalAddedValues=8}
[otel.javaagent 2026-03-17 17:24:19:657 +0800] [redisson-netty-2-162] INFO io.opentelemetry.exporter.logging.LoggingSpanExporter - 'PING' : 5b22c271e25d0528437055fb74bdb5d9 f65893a1cdf26588 CLIENT [tracer: io.opentelemetry.redisson-3.0:2.26.0-alpha] AttributesMap{data={thread.name=redisson-timer-4-1, network.type=ipv4, db.operation=PING, db.statement=PING, network.peer.port=6006, db.system=redis, network.peer.address=192.168.169.57, thread.id=29}, capacity=128, totalAddedValues=8}
[otel.javaagent 2026-03-17 17:24:19:657 +0800] [redisson-netty-2-156] INFO io.opentelemetry.exporter.logging.LoggingSpanExporter - 'PING' : 62354c02d7f023e09b0ffdf23aca6fa0 d083d42eb34ceb40 CLIENT [tracer: io.opentelemetry.redisson-3.0:2.26.0-alpha] AttributesMap{data={thread.name=redisson-timer-4-1, network.type=ipv4, db.operation=PING, db.statement=PING, network.peer.port=6006, db.system=redis, network.peer.address=192.168.169.57, thread.id=29}, capacity=128, totalAddedValues=8}
[otel.javaagent 2026-03-17 17:24:19:658 +0800] [redisson-netty-2-146] INFO io.opentelemetry.exporter.logging.LoggingSpanExporter - 'PING' : 431942f4226f829fd7c3fa698d5d32cd fd9e2b85557f8309 CLIENT [tracer: io.opentelemetry.redisson-3.0:2.26.0-alpha] AttributesMap{data={thread.name=redisson-timer-4-1, network.type=ipv4, db.operation=PING, db.statement=PING, network.peer.port=6004, db.system=redis, network.peer.address=192.168.169.57, thread.id=29}, capacity=128, totalAddedValues=8}
[otel.javaagent 2026-03-17 17:24:19:658 +0800] [redisson-netty-2-100] INFO io.opentelemetry.exporter.logging.LoggingSpanExporter - 'PING' : 3f44337231eadb7e3e964ef2816df1b5 ce6bc301d7b1e93f CLIENT [tracer: io.opentelemetry.redisson-3.0:2.26.0-alpha] AttributesMap{data={thread.name=redisson-timer-4-1, network.type=ipv4, db.operation=PING, db.statement=PING, network.peer.port=6005, db.system=redis, network.peer.address=192.168.169.57, thread.id=29}, capacity=128, totalAddedValues=8}
[otel.javaagent 2026-03-17 17:24:19:658 +0800] [redisson-netty-2-96] INFO io.opentelemetry.exporter.logging.LoggingSpanExporter - 'PING' : f9c2add276d9155a2a4a5d352868a6ed e0c87384be3951c0 CLIENT [tracer: io.opentelemetry.redisson-3.0:2.26.0-alpha] AttributesMap{data={thread.name=redisson-timer-4-1, network.type=ipv4, db.operation=PING, db.statement=PING, network.peer.port=6005, db.system=redis, network.peer.address=192.168.169.57, thread.id=29}, capacity=128, totalAddedValues=8}
[otel.javaagent 2026-03-17 17:24:19:658 +0800] [redisson-netty-2-107] INFO io.opentelemetry.exporter.logging.LoggingSpanExporter - 'PING' : ccaa01a74dac0863f65afcce0119b940 51a5e80878a2fac9 CLIENT [tracer: io.opentelemetry.redisson-3.0:2.26.0-alpha] AttributesMap{data={thread.name=redisson-timer-4-1, network.type=ipv4, db.operation=PING, db.statement=PING, network.peer.port=6004, db.system=redis, network.peer.address=192.168.169.57, thread.id=29}, capacity=128, totalAddedValues=8}
[otel.javaagent 2026-03-17 17:24:19:658 +0800] [redisson-netty-2-147] INFO io.opentelemetry.exporter.logging.LoggingSpanExporter - 'PING' : 78babb3a65a10a52c8ba78f3621b64e8 23ab9402914ec165 CLIENT [tracer: io.opentelemetry.redisson-3.0:2.26.0-alpha] AttributesMap{data={thread.name=redisson-timer-4-1, network.type=ipv4, db.operation=PING, db.statement=PING, network.peer.port=6004, db.system=redis, network.peer.address=192.168.169.57, thread.id=29}, capacity=128, totalAddedValues=8}
[otel.javaagent 2026-03-17 17:24:19:658 +0800] [redisson-netty-2-106] INFO io.opentelemetry.exporter.logging.LoggingSpanExporter - 'PING' : 80ddf0fd321146ec2e9776b8f00bd2c2 72c48a3c127687fb CLIENT [tracer: io.opentelemetry.redisson-3.0:2.26.0-alpha] AttributesMap{data={thread.name=redisson-timer-4-1, network.type=ipv4, db.operation=PING, db.statement=PING, network.peer.port=6004, db.system=redis, network.peer.address=192.168.169.57, thread.id=29}, capacity=128, totalAddedValues=8}
[otel.javaagent 2026-03-17 17:24:19:658 +0800] [redisson-netty-2-103] INFO io.opentelemetry.exporter.logging.LoggingSpanExporter - 'PING' : cd311a2baa14935250cb80eb897f1b7e 22af9e6111ac08a8 CLIENT [tracer: io.opentelemetry.redisson-3.0:2.26.0-alpha] AttributesMap{data={thread.name=redisson-timer-4-1, network.type=ipv4, db.operation=PING, db.statement=PING, network.peer.port=6005, db.system=redis, network.peer.address=192.168.169.57, thread.id=29}, capacity=128, totalAddedValues=8}
[otel.javaagent 2026-03-17 17:24:19:658 +0800] [redisson-netty-2-108] INFO io.opentelemetry.exporter.logging.LoggingSpanExporter - 'PING' : d71c6872548f9d90686ba5c3353f6298 89abeacd54fd0735 CLIENT [tracer: io.opentelemetry.redisson-3.0:2.26.0-alpha] AttributesMap{data={thread.name=redisson-timer-4-1, network.type=ipv4, db.operation=PING, db.statement=PING, network.peer.port=6005, db.system=redis, network.peer.address=192.168.169.57, thread.id=29}, capacity=128, totalAddedValues=8}
[otel.javaagent 2026-03-17 17:24:19:658 +0800] [redisson-netty-2-155] INFO io.opentelemetry.exporter.logging.LoggingSpanExporter - 'PING' : 07f0282ab294c33e4a4921f191fdc1ac 99724263abf971d9 CLIENT [tracer: io.opentelemetry.redisson-3.0:2.26.0-alpha] AttributesMap{data={thread.name=redisson-timer-4-1, network.type=ipv4, db.operation=PING, db.statement=PING, network.peer.port=6006, db.system=redis, network.peer.address=192.168.169.57, thread.id=29}, capacity=128, totalAddedValues=8}
[otel.javaagent 2026-03-17 17:24:19:659 +0800] [redisson-netty-2-149] INFO io.opentelemetry.exporter.logging.LoggingSpanExporter - 'PING' : ee2709d8b00c90fc49c53c76e109a13d 95c67dbafb07e27e CLIENT [tracer: io.opentelemetry.redisson-3.0:2.26.0-alpha] AttributesMap{data={thread.name=redisson-timer-4-1, network.type=ipv4, db.operation=PING, db.statement=PING, network.peer.port=6004, db.system=redis, network.peer.address=192.168.169.57, thread.id=29}, capacity=128, totalAddedValues=8}
[otel.javaagent 2026-03-17 17:24:19:659 +0800] [redisson-netty-2-99] INFO io.opentelemetry.exporter.logging.LoggingSpanExporter - 'PING' : 366c092b6593ce3d6f4ee0a617c44d12 05a56c90e2b1486a CLIENT [tracer: io.opentelemetry.redisson-3.0:2.26.0-alpha] AttributesMap{data={thread.name=redisson-timer-4-1, network.type=ipv4, db.operation=PING, db.statement=PING, network.peer.port=6003, db.system=redis, network.peer.address=192.168.169.57, thread.id=29}, capacity=128, totalAddedValues=8}
[otel.javaagent 2026-03-17 17:24:19:659 +0800] [redisson-netty-2-153] INFO io.opentelemetry.exporter.logging.LoggingSpanExporter - 'PING' : 966ab1ea8cd91eee7721bcf023d6bf8e 4fba2ee68913d88c CLIENT [tracer: io.opentelemetry.redisson-3.0:2.26.0-alpha] AttributesMap{data={thread.name=redisson-timer-4-1, network.type=ipv4, db.operation=PING, db.statement=PING, network.peer.port=6006, db.system=redis, network.peer.address=192.168.169.57, thread.id=29}, capacity=128, totalAddedValues=8}
[otel.javaagent 2026-03-17 17:24:19:661 +0800] [redisson-netty-2-4] INFO io.opentelemetry.exporter.logging.LoggingSpanExporter - 'CLUSTER' : b2daa866a0b63a2fa0c07c6df4ea9871 1169fbb89bd56227 CLIENT [tracer: io.opentelemetry.redisson-3.0:2.26.0-alpha] AttributesMap{data={thread.name=redisson-netty-2-37, network.type=ipv4, db.operation=CLUSTER, db.statement=CLUSTER NODES, network.peer.port=6002, db.system=redis, network.peer.address=192.168.169.57, thread.id=66}, capacity=128, totalAddedValues=8}
[otel.javaagent 2026-03-17 17:24:19:755 +0800] [redisson-netty-2-142] INFO io.opentelemetry.exporter.logging.LoggingSpanExporter - 'PING' : 3fc989afb9e2ceaeaaf266790d557236 75d355bd9f0dbb2f CLIENT [tracer: io.opentelemetry.redisson-3.0:2.26.0-alpha] AttributesMap{data={thread.name=redisson-timer-4-1, network.type=ipv4, db.operation=PING, db.statement=PING, network.peer.port=6004, db.system=redis, network.peer.address=192.168.169.57, thread.id=29}, capacity=128, totalAddedValues=8}
[otel.javaagent 2026-03-17 17:24:19:755 +0800] [redisson-netty-2-143] INFO io.opentelemetry.exporter.logging.LoggingSpanExporter - 'PING' : a7022da55e9f9edafc4d1d94999bc89e f8acdd3df94825e2 CLIENT [tracer: io.opentelemetry.redisson-3.0:2.26.0-alpha] AttributesMap{data={thread.name=redisson-timer-4-1, network.type=ipv4, db.operation=PING, db.statement=PING, network.peer.port=6004, db.system=redis, network.peer.address=192.168.169.57, thread.id=29}, capacity=128, totalAddedValues=8}
[otel.javaagent 2026-03-17 17:24:19:755 +0800] [redisson-netty-2-138] INFO io.opentelemetry.exporter.logging.LoggingSpanExporter - 'PING' : c0394125583a3fd6e4b8ee4ce7d4e8c8 7a8ded25e8e8dd98 CLIENT [tracer: io.opentelemetry.redisson-3.0:2.26.0-alpha] AttributesMap{data={thread.name=redisson-timer-4-1, network.type=ipv4, db.operation=PING, db.statement=PING, network.peer.port=6005, db.system=redis, network.peer.address=192.168.169.57, thread.id=29}, capacity=128, totalAddedValues=8}
[otel.javaagent 2026-03-17 17:24:19:755 +0800] [redisson-netty-2-152] INFO io.opentelemetry.exporter.logging.LoggingSpanExporter - 'PING' : 00181b26734d2ecf17ea4569e2889dd0 4368e3cd21da482d CLIENT [tracer: io.opentelemetry.redisson-3.0:2.26.0-alpha] AttributesMap{data={thread.name=redisson-timer-4-1, network.type=ipv4, db.operation=PING, db.statement=PING, network.peer.port=6004, db.system=redis, network.peer.address=192.168.169.57, thread.id=29}, capacity=128, totalAddedValues=8}
[otel.javaagent 2026-03-17 17:24:19:755 +0800] [redisson-netty-2-116] INFO io.opentelemetry.exporter.logging.LoggingSpanExporter - 'PING' : 156a2be0f7c70119dca238974a384762 9ab829f2a0c9357e CLIENT [tracer: io.opentelemetry.redisson-3.0:2.26.0-alpha] AttributesMap{data={thread.name=redisson-timer-4-1, network.type=ipv4, db.operation=PING, db.statement=PING, network.peer.port=6004, db.system=redis, network.peer.address=192.168.169.57, thread.id=29}, capacity=128, totalAddedValues=8}
[otel.javaagent 2026-03-17 17:24:19:756 +0800] [redisson-netty-2-177] INFO io.opentelemetry.exporter.logging.LoggingSpanExporter - 'PING' : 6cffc3419cac73ed77f11cc54f402a9b 5a81bf14486217fc CLIENT [tracer: io.opentelemetry.redisson-3.0:2.26.0-alpha] AttributesMap{data={thread.name=redisson-timer-4-1, network.type=ipv4, db.operation=PING, db.statement=PING, network.peer.port=6005, db.system=redis, network.peer.address=192.168.169.57, thread.id=29}, capacity=128, totalAddedValues=8}
[otel.javaagent 2026-03-17 17:24:19:756 +0800] [redisson-netty-2-176] INFO io.opentelemetry.exporter.logging.LoggingSpanExporter - 'PING' : b1e4d9c42aad6be49186502d28504d8f 06e474cd1a0bcf5c CLIENT [tracer: io.opentelemetry.redisson-3.0:2.26.0-alpha] AttributesMap{data={thread.name=redisson-timer-4-1, network.type=ipv4, db.operation=PING, db.statement=PING, network.peer.port=6005, db.system=redis, network.peer.address=192.168.169.57, thread.id=29}, capacity=128, totalAddedValues=8}
[otel.javaagent 2026-03-17 17:24:19:756 +0800] [redisson-netty-2-175] INFO io.opentelemetry.exporter.logging.LoggingSpanExporter - 'PING' : 4387ff6cdcef3446714b734d601004ad 70a7354a8674664e CLIENT [tracer: io.opentelemetry.redisson-3.0:2.26.0-alpha] AttributesMap{data={thread.name=redisson-timer-4-1, network.type=ipv4, db.operation=PING, db.statement=PING, network.peer.port=6005, db.system=redis, network.peer.address=192.168.169.57, thread.id=29}, capacity=128, totalAddedValues=8}
[otel.javaagent 2026-03-17 17:24:19:756 +0800] [redisson-netty-2-139] INFO io.opentelemetry.exporter.logging.LoggingSpanExporter - 'PING' : 09a95ab2b76719b38665ecd4de2c0343 650c9d3cf5f92618 CLIENT [tracer: io.opentelemetry.redisson-3.0:2.26.0-alpha] AttributesMap{data={thread.name=redisson-timer-4-1, network.type=ipv4, db.operation=PING, db.statement=PING, network.peer.port=6005, db.system=redis, network.peer.address=192.168.169.57, thread.id=29}, capacity=128, totalAddedValues=8}
[otel.javaagent 2026-03-17 17:24:19:756 +0800] [redisson-netty-2-171] INFO io.opentelemetry.exporter.logging.LoggingSpanExporter - 'PING' : 17dc8e7b3c1e67beb310d473403ab8d5 0515a7882cc6bbba CLIENT [tracer: io.opentelemetry.redisson-3.0:2.26.0-alpha] AttributesMap{data={thread.name=redisson-timer-4-1, network.type=ipv4, db.operation=PING, db.statement=PING, network.peer.port=6006, db.system=redis, network.peer.address=192.168.169.57, thread.id=29}, capacity=128, totalAddedValues=8}
[otel.javaagent 2026-03-17 17:24:19:756 +0800] [redisson-netty-2-185] INFO io.opentelemetry.exporter.logging.LoggingSpanExporter - 'PING' : b7d89143f21f0019690def74cd9c9c30 48bb4eefef1013ed CLIENT [tracer: io.opentelemetry.redisson-3.0:2.26.0-alpha] AttributesMap{data={thread.name=redisson-timer-4-1, network.type=ipv4, db.operation=PING, db.statement=PING, network.peer.port=6005, db.system=redis, network.peer.address=192.168.169.57, thread.id=29}, capacity=128, totalAddedValues=8}
[otel.javaagent 2026-03-17 17:24:19:756 +0800] [redisson-netty-2-190] INFO io.opentelemetry.exporter.logging.LoggingSpanExporter - 'PING' : bef8995cf65ca5c4993a70f86fe8bc31 00c9131eecabc364 CLIENT [tracer: io.opentelemetry.redisson-3.0:2.26.0-alpha] AttributesMap{data={thread.name=redisson-timer-4-1, network.type=ipv4, db.operation=PING, db.statement=PING, network.peer.port=6006, db.system=redis, network.peer.address=192.168.169.57, thread.id=29}, capacity=128, totalAddedValues=8}
[otel.javaagent 2026-03-17 17:24:19:757 +0800] [redisson-netty-2-5] INFO io.opentelemetry.exporter.logging.LoggingSpanExporter - 'PING' : 9cae5e5c35319c30fa33ab66a254ffc7 f9c901fde632a0e1 CLIENT [tracer: io.opentelemetry.redisson-3.0:2.26.0-alpha] AttributesMap{data={thread.name=redisson-timer-4-1, network.type=ipv4, db.operation=PING, db.statement=PING, network.peer.port=6006, db.system=redis, network.peer.address=192.168.169.57, thread.id=29}, capacity=128, totalAddedValues=8}
[otel.javaagent 2026-03-17 17:24:19:757 +0800] [redisson-netty-2-1] INFO io.opentelemetry.exporter.logging.LoggingSpanExporter - 'PING' : a3219be8904b29855688f48025004cc9 e4523279e7232a37 CLIENT [tracer: io.opentelemetry.redisson-3.0:2.26.0-alpha] AttributesMap{data={thread.name=redisson-timer-4-1, network.type=ipv4, db.operation=PING, db.statement=PING, network.peer.port=6006, db.system=redis, network.peer.address=192.168.169.57, thread.id=29}, capacity=128, totalAddedValues=8}
[otel.javaagent 2026-03-17 17:24:19:757 +0800] [redisson-netty-2-9] INFO io.opentelemetry.exporter.logging.LoggingSpanExporter - 'PING' : 893b557e5e635b88040f6179c2381f0d 8858d246bcd0dc6b CLIENT [tracer: io.opentelemetry.redisson-3.0:2.26.0-alpha] AttributesMap{data={thread.name=redisson-timer-4-1, network.type=ipv4, db.operation=PING, db.statement=PING, network.peer.port=6006, db.system=redis, network.peer.address=192.168.169.57, thread.id=29}, capacity=128, totalAddedValues=8}
[otel.javaagent 2026-03-17 17:24:19:757 +0800] [redisson-netty-2-189] INFO io.opentelemetry.exporter.logging.LoggingSpanExporter - 'PING' : 00980ba6c51fb60312ceb9564d96907b 0dca046990f514c5 CLIENT [tracer: io.opentelemetry.redisson-3.0:2.26.0-alpha] AttributesMap{data={thread.name=redisson-timer-4-1, network.type=ipv4, db.operation=PING, db.statement=PING, network.peer.port=6006, db.system=redis, network.peer.address=192.168.169.57, thread.id=29}, capacity=128, totalAddedValues=8}
[otel.javaagent 2026-03-17 17:24:19:757 +0800] [redisson-netty-2-191] INFO io.opentelemetry.exporter.logging.LoggingSpanExporter - 'PING' : 9daca56294f0cffbda27052fb83f4f39 7fe44733ff0dd448 CLIENT [tracer: io.opentelemetry.redisson-3.0:2.26.0-alpha] AttributesMap{data={thread.name=redisson-timer-4-1, network.type=ipv4, db.operation=PING, db.statement=PING, network.peer.port=6006, db.system=redis, network.peer.address=192.168.169.57, thread.id=29}, capacity=128, totalAddedValues=8}
[otel.javaagent 2026-03-17 17:24:19:757 +0800] [redisson-netty-2-179] INFO io.opentelemetry.exporter.logging.LoggingSpanExporter - 'PING' : 356f1ba102e2616a5dc777df015b5aab beae115c09f50bf6 CLIENT [tracer: io.opentelemetry.redisson-3.0:2.26.0-alpha] AttributesMap{data={thread.name=redisson-timer-4-1, network.type=ipv4, db.operation=PING, db.statement=PING, network.peer.port=6005, db.system=redis, network.peer.address=192.168.169.57, thread.id=29}, capacity=128, totalAddedValues=8}
[otel.javaagent 2026-03-17 17:24:19:757 +0800] [redisson-netty-2-174] INFO io.opentelemetry.exporter.logging.LoggingSpanExporter - 'PING' : 5b82b29b26ecbd38fbe708c13c65ebe8 adffabaffc669a91 CLIENT [tracer: io.opentelemetry.redisson-3.0:2.26.0-alpha] AttributesMap{data={thread.name=redisson-timer-4-1, network.type=ipv4, db.operation=PING, db.statement=PING, network.peer.port=6005, db.system=redis, network.peer.address=192.168.169.57, thread.id=29}, capacity=128, totalAddedValues=8}
[otel.javaagent 2026-03-17 17:24:19:757 +0800] [redisson-netty-2-183] INFO io.opentelemetry.exporter.logging.LoggingSpanExporter - 'PING' : 09ca676e86f13308f8733c3cff978b36 88e11eca662e4976 CLIENT [tracer: io.opentelemetry.redisson-3.0:2.26.0-alpha] AttributesMap{data={thread.name=redisson-timer-4-1, network.type=ipv4, db.operation=PING, db.statement=PING, network.peer.port=6005, db.system=redis, network.peer.address=192.168.169.57, thread.id=29}, capacity=128, totalAddedValues=8}
[otel.javaagent 2026-03-17 17:24:19:757 +0800] [redisson-netty-2-165] INFO io.opentelemetry.exporter.logging.LoggingSpanExporter - 'PING' : 763e84d2e522c8159d4bfffd7e6aa294 5b7ecd1281e222eb CLIENT [tracer: io.opentelemetry.redisson-3.0:2.26.0-alpha] AttributesMap{data={thread.name=redisson-timer-4-1, network.type=ipv4, db.operation=PING, db.statement=PING, network.peer.port=6006, db.system=redis, network.peer.address=192.168.169.57, thread.id=29}, capacity=128, totalAddedValues=8}
[otel.javaagent 2026-03-17 17:24:19:757 +0800] [redisson-netty-2-8] INFO io.opentelemetry.exporter.logging.LoggingSpanExporter - 'PING' : 316ca30f2424b295084ebda3f5b83e0b 2e7d178e523d8610 CLIENT [tracer: io.opentelemetry.redisson-3.0:2.26.0-alpha] AttributesMap{data={thread.name=redisson-timer-4-1, network.type=ipv4, db.operation=PING, db.statement=PING, network.peer.port=6006, db.system=redis, network.peer.address=192.168.169.57, thread.id=29}, capacity=128, totalAddedValues=8}
[otel.javaagent 2026-03-17 17:24:19:757 +0800] [redisson-netty-2-181] INFO io.opentelemetry.exporter.logging.LoggingSpanExporter - 'PING' : fb406c116813a8e3f6cfb048f9a4d790 47eb5d1fc6a82be3 CLIENT [tracer: io.opentelemetry.redisson-3.0:2.26.0-alpha] AttributesMap{data={thread.name=redisson-timer-4-1, network.type=ipv4, db.operation=PING, db.statement=PING, network.peer.port=6005, db.system=redis, network.peer.address=192.168.169.57, thread.id=29}, capacity=128, totalAddedValues=8}
[otel.javaagent 2026-03-17 17:24:23:596 +0800] [http-nio-80-exec-1] INFO io.opentelemetry.exporter.logging.LoggingSpanExporter - 'GET /' : 25c637219bab98a2c740f703ae001df0 e9fb1a3f093524ff SERVER [tracer: io.opentelemetry.tomcat-7.0:2.26.0-alpha] AttributesMap{data={url.scheme=http, thread.name=http-nio-80-exec-1, server.port=80, network.protocol.version=1.1, user_agent.original=kube-probe/1.22, http.response.status_code=200, thread.id=233, http.request.method=GET, network.peer.port=42510, http.route=/, server.address=172.20.161.241, client.address=192.168.169.26, network.peer.address=192.168.169.26, url.path=/}, capacity=128, totalAddedValues=14}
[otel.javaagent 2026-03-17 17:24:24:670 +0800] [redisson-netty-2-27] INFO io.opentelemetry.exporter.logging.LoggingSpanExporter - 'CLUSTER' : 47e1d12ffd57ed35da4602ea22273a26 d7263a1a9bc5691e CLIENT [tracer: io.opentelemetry.redisson-3.0:2.26.0-alpha] AttributesMap{data={thread.name=redisson-netty-2-38, network.type=ipv4, db.operation=CLUSTER, db.statement=CLUSTER NODES, network.peer.port=6003, db.system=redis, network.peer.address=192.168.169.57, thread.id=67}, capacity=128, totalAddedValues=8}
[otel.javaagent 2026-03-17 17:24:29:676 +0800] [redisson-netty-2-2] INFO io.opentelemetry.exporter.logging.LoggingSpanExporter - 'CLUSTER' : 503c1fa543edf45c00b84cd13459b4e3 d62e34db8a487968 CLIENT [tracer: io.opentelemetry.redisson-3.0:2.26.0-alpha] AttributesMap{data={thread.name=redisson-netty-2-39, network.type=ipv4, db.operation=CLUSTER, db.statement=CLUSTER NODES, network.peer.port=6001, db.system=redis, network.peer.address=192.168.169.57, thread.id=68}, capacity=128, totalAddedValues=8}
[otel.javaagent 2026-03-17 17:24:33:597 +0800] [http-nio-80-exec-3] INFO io.opentelemetry.exporter.logging.LoggingSpanExporter - 'GET /' : 1b3988b364a31163bb510c6d532605a9 97a17aa7c7b06e9c SERVER [tracer: io.opentelemetry.tomcat-7.0:2.26.0-alpha] AttributesMap{data={url.scheme=http, thread.name=http-nio-80-exec-3, server.port=80, network.protocol.version=1.1, user_agent.original=kube-probe/1.22, http.response.status_code=200, thread.id=235, http.request.method=GET, network.peer.port=58276, http.route=/, server.address=172.20.161.241, client.address=192.168.169.26, network.peer.address=192.168.169.26, url.path=/}, capacity=128, totalAddedValues=14}
[otel.javaagent 2026-03-17 17:24:34:684 +0800] [redisson-netty-2-2] INFO io.opentelemetry.exporter.logging.LoggingSpanExporter - 'CLUSTER' : b5c59ae3c954dc17dc3a5b07d28ad699 fb761eef030bd425 CLIENT [tracer: io.opentelemetry.redisson-3.0:2.26.0-alpha] AttributesMap{data={thread.name=redisson-netty-2-40, network.type=ipv4, db.operation=CLUSTER, db.statement=CLUSTER NODES, network.peer.port=6001, db.system=redis, network.peer.address=192.168.169.57, thread.id=69}, capacity=128, totalAddedValues=8}
[otel.javaagent 2026-03-17 17:24:35:890 +0800] [redisson-netty-2-155] INFO io.opentelemetry.exporter.logging.LoggingSpanExporter - 'GET' : 1974b4174826024bc7dc23f9af2cc181 74cdc94bef802147 CLIENT [tracer: io.opentelemetry.redisson-3.0:2.26.0-alpha] AttributesMap{data={thread.name=http-nio-80-exec-4, network.type=ipv4, db.operation=GET, db.statement=GET ws:efp-enterprise-web:2a1cdc67-2b58-4cd5-a7b6-5eeddd46a58a, network.peer.port=6006, db.system=redis, network.peer.address=192.168.169.57, thread.id=236}, capacity=128, totalAddedValues=8}
[otel.javaagent 2026-03-17 17:24:35:891 +0800] [redisson-netty-2-42] INFO io.opentelemetry.exporter.logging.LoggingSpanExporter - 'SET' : 7e248f4930bd95077e40196a75994929 ad7f5b314d89cd7e CLIENT [tracer: io.opentelemetry.redisson-3.0:2.26.0-alpha] AttributesMap{data={thread.name=http-nio-80-exec-4, network.type=ipv4, db.operation=SET, db.statement=SET ws:efp-enterprise-web:2a1cdc67-2b58-4cd5-a7b6-5eeddd46a58a ?, network.peer.port=6003, db.system=redis, network.peer.address=192.168.169.57, thread.id=236}, capacity=128, totalAddedValues=8}
[otel.javaagent 2026-03-17 17:24:36:707 +0800] [http-nio-80-exec-5] INFO io.opentelemetry.exporter.logging.LoggingSpanExporter - 'OnCommittedResponseWrapper.sendError' : 15737c498eeb47ea35ae4ff28322af17 90c706288aa1130a INTERNAL [tracer: io.opentelemetry.servlet-3.0:2.26.0-alpha] AttributesMap{data={thread.name=http-nio-80-exec-5, code.function=sendError, code.namespace=org.springframework.security.web.util.OnCommittedResponseWrapper, thread.id=237}, capacity=128, totalAddedValues=4}
[otel.javaagent 2026-03-17 17:24:36:713 +0800] [http-nio-80-exec-5] INFO io.opentelemetry.exporter.logging.LoggingSpanExporter - 'GET /error' : 15737c498eeb47ea35ae4ff28322af17 c301475ad3d69ef6 SERVER [tracer: io.opentelemetry.tomcat-7.0:2.26.0-alpha] AttributesMap{data={url.scheme=http, thread.name=http-nio-80-exec-5, server.port=80, network.protocol.version=1.1, user_agent.original=Prometheus/2.44.0, http.response.status_code=401, thread.id=237, http.request.method=GET, network.peer.port=33010, http.route=/error, server.address=172.20.161.241, client.address=172.20.161.251, network.peer.address=172.20.161.251, url.path=/metrics/prometheus}, capacity=128, totalAddedValues=14}
[otel.javaagent 2026-03-17 17:24:39:689 +0800] [redisson-netty-2-4] INFO io.opentelemetry.exporter.logging.LoggingSpanExporter - 'CLUSTER' : 57adc1ca891f501392d9fd7b8550aaf6 06407e675283b224 CLIENT [tracer: io.opentelemetry.redisson-3.0:2.26.0-alpha] AttributesMap{data={thread.name=redisson-netty-2-41, network.type=ipv4, db.operation=CLUSTER, db.statement=CLUSTER NODES, network.peer.port=6002, db.system=redis, network.peer.address=192.168.169.57, thread.id=70}, capacity=128, totalAddedValues=8}
[otel.javaagent 2026-03-17 17:24:39:815 +0800] [redisson-netty-2-14] INFO io.opentelemetry.exporter.logging.LoggingSpanExporter - 'EVAL' : 3ea8889d2bbd3ad9181c6ba4eebb900e 24d757d3aa914102 CLIENT [tracer: io.opentelemetry.redisson-3.0:2.26.0-alpha] AttributesMap{data={thread.name=redisson-netty-2-35, network.type=ipv4, db.operation=EVAL, db.statement=EVAL if redis.call('setnx', KEYS[6], ARGV[4]) == 0 then return -1;end;redis.call('expire', KEYS[6], ARGV[3]); local expiredKeys1 = redis.call('zrangebyscore', KEYS[2], 0, ARGV[1], 'limit', 0, ARGV[2]); for i, key in ipairs(expiredKeys1) do local v = redis.call('hget', KEYS[1], key); if v ~= false then local t, val = struct.unpack('dLc0', v); local msg = struct.pack('Lc0Lc0', string.len(key), key, string.len(val), val); local listeners = redis.call('publish', KEYS[4], msg); if (listeners == 0) then break;end; end;end;if #expiredKeys1 > 0 then redis.call('zrem', KEYS[5], unpack(expiredKeys1)); redis.call('zrem', KEYS[3], unpack(expiredKeys1)); redis.call('zrem', KEYS[2], unpack(expiredKeys1)); redis.call('hdel', KEYS[1], unpack(expiredKeys1)); end; local expiredKeys2 = redis.call('zrangebyscore', KEYS[3], 0, ARGV[1], 'limit', 0, ARGV[2]); for i, key in ipairs(expiredKeys2) do local v = redis.call('hget', KEYS[1], key); if v ~= false then local t, val = struct.unpack('dLc0', v); local msg = struct.pack('Lc0Lc0', string.len(key), key, string.len(val), val); local listeners = redis.call('publish', KEYS[4], msg); if (listeners == 0) then break;end; end;end;if #expiredKeys2 > 0 then redis.call('zrem', KEYS[5], unpack(expiredKeys2)); redis.call('zrem', KEYS[3], unpack(expiredKeys2)); redis.call('zrem', KEYS[2], unpack(expiredKeys2)); redis.call('hdel', KEYS[1], unpack(expiredKeys2)); end; return #expiredKeys1 + #expiredKeys2; 6 redissonCacheMap redisson__timeout__set:{redissonCacheMap} redisson__idle__set:{redissonCacheMap} redisson_map_cache_expired:{redissonCacheMap} redisson__map_cache__last_access__set:{redissonCacheMap} redisson__execute_task_once_latch:{redissonCacheMap} ? ? ? ?, network.peer.port=6001, db.system=redis, network.peer.address=192.168.169.57, thread.id=64}, capacity=128, totalAddedValues=8}
[otel.javaagent 2026-03-17 17:24:43:597 +0800] [http-nio-80-exec-6] INFO io.opentelemetry.exporter.logging.LoggingSpanExporter - 'GET /' : 24a30dce76dcaa6e10cdd729a70bbc1b af614426c0ed86a2 SERVER [tracer: io.opentelemetry.tomcat-7.0:2.26.0-alpha] AttributesMap{data={url.scheme=http, thread.name=http-nio-80-exec-6, server.port=80, network.protocol.version=1.1, user_agent.original=kube-probe/1.22, http.response.status_code=200, thread.id=238, http.request.method=GET, network.peer.port=54048, http.route=/, server.address=172.20.161.241, client.address=192.168.169.26, network.peer.address=192.168.169.26, url.path=/}, capacity=128, totalAddedValues=14}
[otel.javaagent 2026-03-17 17:24:44:698 +0800] [redisson-netty-2-2] INFO io.opentelemetry.exporter.logging.LoggingSpanExporter - 'CLUSTER' : cf01b97bd4a95d9633f2ac3d4383b069 4c904cfb49783d6b CLIENT [tracer: io.opentelemetry.redisson-3.0:2.26.0-alpha] AttributesMap{data={thread.name=redisson-netty-2-42, network.type=ipv4, db.operation=CLUSTER, db.statement=CLUSTER NODES, network.peer.port=6001, db.system=redis, network.peer.address=192.168.169.57, thread.id=71}, capacity=128, totalAddedValues=8}
[otel.javaagent 2026-03-17 17:24:49:355 +0800] [redisson-netty-2-2] INFO io.opentelemetry.exporter.logging.LoggingSpanExporter - 'PING' : 925e95d677af13c2b4ffaa5b1df98e0f 9835b319ed63e3a1 CLIENT [tracer: io.opentelemetry.redisson-3.0:2.26.0-alpha] AttributesMap{data={thread.name=redisson-timer-4-1, network.type=ipv4, db.operation=PING, db.statement=PING, network.peer.port=6001, db.system=redis, network.peer.address=192.168.169.57, thread.id=29}, capacity=128, totalAddedValues=8}
[otel.javaagent 2026-03-17 17:24:49:355 +0800] [redisson-netty-2-4] INFO io.opentelemetry.exporter.logging.LoggingSpanExporter - 'PING' : 67552896cdeb7cde42176dcaa09ff9c8 2ac28c88a0205f60 CLIENT [tracer: io.opentelemetry.redisson-3.0:2.26.0-alpha] AttributesMap{data={thread.name=redisson-timer-4-1, network.type=ipv4, db.operation=PING, db.statement=PING, network.peer.port=6002, db.system=redis, network.peer.address=192.168.169.57, thread.id=29}, capacity=128, totalAddedValues=8}
[otel.javaagent 2026-03-17 17:24:49:454 +0800] [redisson-netty-2-6] INFO io.opentelemetry.exporter.logging.LoggingSpanExporter - 'PING' : 75d74e8824cfc01dbb224eb9e0879909 5d59de3f741b7cb1 CLIENT [tracer: io.opentelemetry.redisson-3.0:2.26.0-alpha] AttributesMap{data={thread.name=redisson-timer-4-1, network.type=ipv4, db.operation=PING, db.statement=PING, network.peer.port=6001, db.system=redis, network.peer.address=192.168.169.57, thread.id=29}, capacity=128, totalAddedValues=8}
[otel.javaagent 2026-03-17 17:24:49:454 +0800] [redisson-netty-2-17] INFO io.opentelemetry.exporter.logging.LoggingSpanExporter - 'PING' : 60a6912a911032d079f6ac1a7060b164 8c681bb8f38c74e9 CLIENT [tracer: io.opentelemetry.redisson-3.0:2.26.0-alpha] AttributesMap{data={thread.name=redisson-timer-4-1, network.type=ipv4, db.operation=PING, db.statement=PING, network.peer.port=6002, db.system=redis, network.peer.address=192.168.169.57, thread.id=29}, capacity=128, totalAddedValues=8}
[otel.javaagent 2026-03-17 17:24:49:454 +0800] [redisson-netty-2-20] INFO io.opentelemetry.exporter.logging.LoggingSpanExporter - 'PING' : 84d2d36296fdc2465cf2cc5fc3a6bcf0 1a7c8cca4af78d4b CLIENT [tracer: io.opentelemetry.redisson-3.0:2.26.0-alpha] AttributesMap{data={thread.name=redisson-timer-4-1, network.type=ipv4, db.operation=PING, db.statement=PING, network.peer.port=6002, db.system=redis, network.peer.address=192.168.169.57, thread.id=29}, capacity=128, totalAddedValues=8}
[otel.javaagent 2026-03-17 17:24:49:455 +0800] [redisson-netty-2-11] INFO io.opentelemetry.exporter.logging.LoggingSpanExporter - 'PING' : 4622276be28aeb9bbc8553badbc1816d d907f9cb0f37fd93 CLIENT [tracer: io.opentelemetry.redisson-3.0:2.26.0-alpha] AttributesMap{data={thread.name=redisson-timer-4-1, network.type=ipv4, db.operation=PING, db.statement=PING, network.peer.port=6002, db.system=redis, network.peer.address=192.168.169.57, thread.id=29}, capacity=128, totalAddedValues=8}
[otel.javaagent 2026-03-17 17:24:49:455 +0800] [redisson-netty-2-8] INFO io.opentelemetry.exporter.logging.LoggingSpanExporter - 'PING' : c0dd1665b05afe19c6d1052c721db0bb a7d674e264ddb3a6 CLIENT [tracer: io.opentelemetry.redisson-3.0:2.26.0-alpha] AttributesMap{data={thread.name=redisson-timer-4-1, network.type=ipv4, db.operation=PING, db.statement=PING, network.peer.port=6001, db.system=redis, network.peer.address=192.168.169.57, thread.id=29}, capacity=128, totalAddedValues=8}
[otel.javaagent 2026-03-17 17:24:49:455 +0800] [redisson-netty-2-27] INFO io.opentelemetry.exporter.logging.LoggingSpanExporter - 'PING' : dca2b0f8651cd752a924ff5c8cfc22dd 5fd5672668c77b5d CLIENT [tracer: io.opentelemetry.redisson-3.0:2.26.0-alpha] AttributesMap{data={thread.name=redisson-timer-4-1, network.type=ipv4, db.operation=PING, db.statement=PING, network.peer.port=6003, db.system=redis, network.peer.address=192.168.169.57, thread.id=29}, capacity=128, totalAddedValues=8}
[otel.javaagent 2026-03-17 17:24:49:455 +0800] [redisson-netty-2-7] INFO io.opentelemetry.exporter.logging.LoggingSpanExporter - 'PING' : 0575c6151886cc509669abfeda4df453 d003845907b158a3 CLIENT [tracer: io.opentelemetry.redisson-3.0:2.26.0-alpha] AttributesMap{data={thread.name=redisson-timer-4-1, network.type=ipv4, db.operation=PING, db.statement=PING, network.peer.port=6002, db.system=redis, network.peer.address=192.168.169.57, thread.id=29}, capacity=128, totalAddedValues=8}
[otel.javaagent 2026-03-17 17:24:49:455 +0800] [redisson-netty-2-10] INFO io.opentelemetry.exporter.logging.LoggingSpanExporter - 'PING' : f37cbbe01393f3d52d5f28aeea37e23f e947d66fff5a3864 CLIENT [tracer: io.opentelemetry.redisson-3.0:2.26.0-alpha] AttributesMap{data={thread.name=redisson-timer-4-1, network.type=ipv4, db.operation=PING, db.statement=PING, network.peer.port=6001, db.system=redis, network.peer.address=192.168.169.57, thread.id=29}, capacity=128, totalAddedValues=8}
[otel.javaagent 2026-03-17 17:24:49:455 +0800] [redisson-netty-2-9] INFO io.opentelemetry.exporter.logging.LoggingSpanExporter - 'PING' : c3e0615af0caa4717774739aaee3c748 34c70f6724f7d5d8 CLIENT [tracer: io.opentelemetry.redisson-3.0:2.26.0-alpha] AttributesMap{data={thread.name=redisson-timer-4-1, network.type=ipv4, db.operation=PING, db.statement=PING, network.peer.port=6002, db.system=redis, network.peer.address=192.168.169.57, thread.id=29}, capacity=128, totalAddedValues=8}
[otel.javaagent 2026-03-17 17:24:49:555 +0800] [redisson-netty-2-25] INFO io.opentelemetry.exporter.logging.LoggingSpanExporter - 'PING' : 2788fadf2ef19b9601195145385e9402 4efcc5210a6d9586 CLIENT [tracer: io.opentelemetry.redisson-3.0:2.26.0-alpha] AttributesMap{data={thread.name=redisson-timer-4-1, network.type=ipv4, db.operation=PING, db.statement=PING, network.peer.port=6001, db.system=redis, network.peer.address=192.168.169.57, thread.id=29}, capacity=128, totalAddedValues=8}
[otel.javaagent 2026-03-17 17:24:49:555 +0800] [redisson-netty-2-21] INFO io.opentelemetry.exporter.logging.LoggingSpanExporter - 'PING' : 37c38d83322f47f4c5e0d73d192160e6 f45c516d03e1567f CLIENT [tracer: io.opentelemetry.redisson-3.0:2.26.0-alpha] AttributesMap{data={thread.name=redisson-timer-4-1, network.type=ipv4, db.operation=PING, db.statement=PING, network.peer.port=6001, db.system=redis, network.peer.address=192.168.169.57, thread.id=29}, capacity=128, totalAddedValues=8}
[otel.javaagent 2026-03-17 17:24:49:555 +0800] [redisson-netty-2-19] INFO io.opentelemetry.exporter.logging.LoggingSpanExporter - 'PING' : 7b7c81248887df0aa6b213da7d7412a0 ea26533840a8530a CLIENT [tracer: io.opentelemetry.redisson-3.0:2.26.0-alpha] AttributesMap{data={thread.name=redisson-timer-4-1, network.type=ipv4, db.operation=PING, db.statement=PING, network.peer.port=6002, db.system=redis, network.peer.address=192.168.169.57, thread.id=29}, capacity=128, totalAddedValues=8}
[otel.javaagent 2026-03-17 17:24:49:556 +0800] [redisson-netty-2-13] INFO io.opentelemetry.exporter.logging.LoggingSpanExporter - 'PING' : b8a1e2f74343d78bf2482d5085103322 9dbd717ea97fbdd4 CLIENT [tracer: io.opentelemetry.redisson-3.0:2.26.0-alpha] AttributesMap{data={thread.name=redisson-timer-4-1, network.type=ipv4, db.operation=PING, db.statement=PING, network.peer.port=6002, db.system=redis, network.peer.address=192.168.169.57, thread.id=29}, capacity=128, totalAddedValues=8}
[otel.javaagent 2026-03-17 17:24:49:556 +0800] [redisson-netty-2-16] INFO io.opentelemetry.exporter.logging.LoggingSpanExporter - 'PING' : b1c7ce35a0bea66440c212f44174aa48 f93474ab70806407 CLIENT [tracer: io.opentelemetry.redisson-3.0:2.26.0-alpha] AttributesMap{data={thread.name=redisson-timer-4-1, network.type=ipv4, db.operation=PING, db.statement=PING, network.peer.port=6002, db.system=redis, network.peer.address=192.168.169.57, thread.id=29}, capacity=128, totalAddedValues=8}
[otel.javaagent 2026-03-17 17:24:49:556 +0800] [redisson-netty-2-24] INFO io.opentelemetry.exporter.logging.LoggingSpanExporter - 'PING' : 38e54a180f61b4435b1e5511adb136dd fa8b88fd907e6893 CLIENT [tracer: io.opentelemetry.redisson-3.0:2.26.0-alpha] AttributesMap{data={thread.name=redisson-timer-4-1, network.type=ipv4, db.operation=PING, db.statement=PING, network.peer.port=6001, db.system=redis, network.peer.address=192.168.169.57, thread.id=29}, capacity=128, totalAddedValues=8}
[otel.javaagent 2026-03-17 17:24:49:556 +0800] [redisson-netty-2-61] INFO io.opentelemetry.exporter.logging.LoggingSpanExporter - 'PING' : 618de55bbcc293eb276bc34518fbc2f0 2de3742489fa5b2c CLIENT [tracer: io.opentelemetry.redisson-3.0:2.26.0-alpha] AttributesMap{data={thread.name=redisson-timer-4-1, network.type=ipv4, db.operation=PING, db.statement=PING, network.peer.port=6002, db.system=redis, network.peer.address=192.168.169.57, thread.id=29}, capacity=128, totalAddedValues=8}
[otel.javaagent 2026-03-17 17:24:49:556 +0800] [redisson-netty-2-23] INFO io.opentelemetry.exporter.logging.LoggingSpanExporter - 'PING' : c9e7828f0302f140d8e41a68c6c142fd 8c0096d397677f8e CLIENT [tracer: io.opentelemetry.redisson-3.0:2.26.0-alpha] AttributesMap{data={thread.name=redisson-timer-4-1, network.type=ipv4, db.operation=PING, db.statement=PING, network.peer.port=6001, db.system=redis, network.peer.address=192.168.169.57, thread.id=29}, capacity=128, totalAddedValues=8}
[otel.javaagent 2026-03-17 17:24:49:556 +0800] [redisson-netty-2-50] INFO io.opentelemetry.exporter.logging.LoggingSpanExporter - 'PING' : c7a97aa015a3d72987f94bd522e0fab8 063a3f6e6754cf5f CLIENT [tracer: io.opentelemetry.redisson-3.0:2.26.0-alpha] AttributesMap{data={thread.name=redisson-timer-4-1, network.type=ipv4, db.operation=PING, db.statement=PING, network.peer.port=6002, db.system=redis, network.peer.address=192.168.169.57, thread.id=29}, capacity=128, totalAddedValues=8}
[otel.javaagent 2026-03-17 17:24:49:557 +0800] [redisson-netty-2-59] INFO io.opentelemetry.exporter.logging.LoggingSpanExporter - 'PING' : 5dfdb335a03a52380b97ae9ecfabab3c 3af145ef52e1292f CLIENT [tracer: io.opentelemetry.redisson-3.0:2.26.0-alpha] AttributesMap{data={thread.name=redisson-timer-4-1, network.type=ipv4, db.operation=PING, db.statement=PING, network.peer.port=6001, db.system=redis, network.peer.address=192.168.169.57, thread.id=29}, capacity=128, totalAddedValues=8}
[otel.javaagent 2026-03-17 17:24:49:557 +0800] [redisson-netty-2-44] INFO io.opentelemetry.exporter.logging.LoggingSpanExporter - 'PING' : 91fa1374f28ae0de17fadb55538fbf32 316b5ae0702884bc CLIENT [tracer: io.opentelemetry.redisson-3.0:2.26.0-alpha] AttributesMap{data={thread.name=redisson-timer-4-1, network.type=ipv4, db.operation=PING, db.statement=PING, network.peer.port=6001, db.system=redis, network.peer.address=192.168.169.57, thread.id=29}, capacity=128, totalAddedValues=8}
[otel.javaagent 2026-03-17 17:24:49:557 +0800] [redisson-netty-2-22] INFO io.opentelemetry.exporter.logging.LoggingSpanExporter - 'PING' : feef207ba245b7f7f653027d7d8faa34 cc99de597cd34434 CLIENT [tracer: io.opentelemetry.redisson-3.0:2.26.0-alpha] AttributesMap{data={thread.name=redisson-timer-4-1, network.type=ipv4, db.operation=PING, db.statement=PING, network.peer.port=6001, db.system=redis, network.peer.address=192.168.169.57, thread.id=29}, capacity=128, totalAddedValues=8}
[otel.javaagent 2026-03-17 17:24:49:557 +0800] [redisson-netty-2-35] INFO io.opentelemetry.exporter.logging.LoggingSpanExporter - 'PING' : 3921fa4fc0dbf463637470bacb4a4cab 805c2193560effbe CLIENT [tracer: io.opentelemetry.redisson-3.0:2.26.0-alpha] AttributesMap{data={thread.name=redisson-timer-4-1, network.type=ipv4, db.operation=PING, db.statement=PING, network.peer.port=6003, db.system=redis, network.peer.address=192.168.169.57, thread.id=29}, capacity=128, totalAddedValues=8}
[otel.javaagent 2026-03-17 17:24:49:557 +0800] [redisson-netty-2-15] INFO io.opentelemetry.exporter.logging.LoggingSpanExporter - 'PING' : 633a3fd9a1336c3b5d1e53df051578ab 689f8db1ebb665ec CLIENT [tracer: io.opentelemetry.redisson-3.0:2.26.0-alpha] AttributesMap{data={thread.name=redisson-timer-4-1, network.type=ipv4, db.operation=PING, db.statement=PING, network.peer.port=6002, db.system=redis, network.peer.address=192.168.169.57, thread.id=29}, capacity=128, totalAddedValues=8}
[otel.javaagent 2026-03-17 17:24:49:557 +0800] [redisson-netty-2-43] INFO io.opentelemetry.exporter.logging.LoggingSpanExporter - 'PING' : 072383b1b3b58b72bf5082123a038b97 f3255979ae4b3236 CLIENT [tracer: io.opentelemetry.redisson-3.0:2.26.0-alpha] AttributesMap{data={thread.name=redisson-timer-4-1, network.type=ipv4, db.operation=PING, db.statement=PING, network.peer.port=6003, db.system=redis, network.peer.address=192.168.169.57, thread.id=29}, capacity=128, totalAddedValues=8}
[otel.javaagent 2026-03-17 17:24:49:557 +0800] [redisson-netty-2-18] INFO io.opentelemetry.exporter.logging.LoggingSpanExporter - 'PING' : e869ba21ce3e5a873976ca8455551a60 eb427a21e2ae74ca CLIENT [tracer: io.opentelemetry.redisson-3.0:2.26.0-alpha] AttributesMap{data={thread.name=redisson-timer-4-1, network.type=ipv4, db.operation=PING, db.statement=PING, network.peer.port=6002, db.system=redis, network.peer.address=192.168.169.57, thread.id=29}, capacity=128, totalAddedValues=8}
[otel.javaagent 2026-03-17 17:24:49:557 +0800] [redisson-netty-2-12] INFO io.opentelemetry.exporter.logging.LoggingSpanExporter - 'PING' : 24a7c5ce568995f43780f8b06b545a45 a374c8c6cdaf402a CLIENT [tracer: io.opentelemetry.redisson-3.0:2.26.0-alpha] AttributesMap{data={thread.name=redisson-timer-4-1, network.type=ipv4, db.operation=PING, db.statement=PING, network.peer.port=6001, db.system=redis, network.peer.address=192.168.169.57, thread.id=29}, capacity=128, totalAddedValues=8}
[otel.javaagent 2026-03-17 17:24:49:557 +0800] [redisson-netty-2-42] INFO io.opentelemetry.exporter.logging.LoggingSpanExporter - 'PING' : 98ae623d7b46fb99f8f2c574af3224fd d0e0f528e1136721 CLIENT [tracer: io.opentelemetry.redisson-3.0:2.26.0-alpha] AttributesMap{data={thread.name=redisson-timer-4-1, network.type=ipv4, db.operation=PING, db.statement=PING, network.peer.port=6003, db.system=redis, network.peer.address=192.168.169.57, thread.id=29}, capacity=128, totalAddedValues=8}
[otel.javaagent 2026-03-17 17:24:49:557 +0800] [redisson-netty-2-56] INFO io.opentelemetry.exporter.logging.LoggingSpanExporter - 'PING' : b0508dc182b4962c026dc52ea168533a 28952773844e2582 CLIENT [tracer: io.opentelemetry.redisson-3.0:2.26.0-alpha] AttributesMap{data={thread.name=redisson-timer-4-1, network.type=ipv4, db.operation=PING, db.statement=PING, network.peer.port=6001, db.system=redis, network.peer.address=192.168.169.57, thread.id=29}, capacity=128, totalAddedValues=8}
[otel.javaagent 2026-03-17 17:24:49:557 +0800] [redisson-netty-2-38] INFO io.opentelemetry.exporter.logging.LoggingSpanExporter - 'PING' : d5491f839b4ed2895619850b1b153c03 dae6db4e8ed1ef64 CLIENT [tracer: io.opentelemetry.redisson-3.0:2.26.0-alpha] AttributesMap{data={thread.name=redisson-timer-4-1, network.type=ipv4, db.operation=PING, db.statement=PING, network.peer.port=6003, db.system=redis, network.peer.address=192.168.169.57, thread.id=29}, capacity=128, totalAddedValues=8}
[otel.javaagent 2026-03-17 17:24:49:558 +0800] [redisson-netty-2-45] INFO io.opentelemetry.exporter.logging.LoggingSpanExporter - 'PING' : 6b22795f2a6db86253c97874770371aa 9ab322bf9ba71274 CLIENT [tracer: io.opentelemetry.redisson-3.0:2.26.0-alpha] AttributesMap{data={thread.name=redisson-timer-4-1, network.type=ipv4, db.operation=PING, db.statement=PING, network.peer.port=6003, db.system=redis, network.peer.address=192.168.169.57, thread.id=29}, capacity=128, totalAddedValues=8}
[otel.javaagent 2026-03-17 17:24:49:558 +0800] [redisson-netty-2-14] INFO io.opentelemetry.exporter.logging.LoggingSpanExporter - 'PING' : 3ea8b82bcf250407cb1ae53858d3940f c0cc1e9f178cc5ba CLIENT [tracer: io.opentelemetry.redisson-3.0:2.26.0-alpha] AttributesMap{data={thread.name=redisson-timer-4-1, network.type=ipv4, db.operation=PING, db.statement=PING, network.peer.port=6001, db.system=redis, network.peer.address=192.168.169.57, thread.id=29}, capacity=128, totalAddedValues=8}
[otel.javaagent 2026-03-17 17:24:49:558 +0800] [redisson-netty-2-48] INFO io.opentelemetry.exporter.logging.LoggingSpanExporter - 'PING' : b9b70e47fb37ecdf17b9a8eced6c6925 8113acb82a4e2f8d CLIENT [tracer: io.opentelemetry.redisson-3.0:2.26.0-alpha] AttributesMap{data={thread.name=redisson-timer-4-1, network.type=ipv4, db.operation=PING, db.statement=PING, network.peer.port=6002, db.system=redis, network.peer.address=192.168.169.57, thread.id=29}, capacity=128, totalAddedValues=8}
[otel.javaagent 2026-03-17 17:24:49:558 +0800] [redisson-netty-2-47] INFO io.opentelemetry.exporter.logging.LoggingSpanExporter - 'PING' : 85843a91cd73426a83cf0fb25b6eed35 c9e686c14477137c CLIENT [tracer: io.opentelemetry.redisson-3.0:2.26.0-alpha] AttributesMap{data={thread.name=redisson-timer-4-1, network.type=ipv4, db.operation=PING, db.statement=PING, network.peer.port=6001, db.system=redis, network.peer.address=192.168.169.57, thread.id=29}, capacity=128, totalAddedValues=8}
[otel.javaagent 2026-03-17 17:24:49:558 +0800] [redisson-netty-2-54] INFO io.opentelemetry.exporter.logging.LoggingSpanExporter - 'PING' : a1f39c57970be4ecc6a8f95e2379d48e c674e25fd7237c31 CLIENT [tracer: io.opentelemetry.redisson-3.0:2.26.0-alpha] AttributesMap{data={thread.name=redisson-timer-4-1, network.type=ipv4, db.operation=PING, db.statement=PING, network.peer.port=6002, db.system=redis, network.peer.address=192.168.169.57, thread.id=29}, capacity=128, totalAddedValues=8}
[otel.javaagent 2026-03-17 17:24:49:558 +0800] [redisson-netty-2-51] INFO io.opentelemetry.exporter.logging.LoggingSpanExporter - 'PING' : cbd3708d7e35e1cbf82bbc8019b8bb79 8a7892a409ce1135 CLIENT [tracer: io.opentelemetry.redisson-3.0:2.26.0-alpha] AttributesMap{data={thread.name=redisson-timer-4-1, network.type=ipv4, db.operation=PING, db.statement=PING, network.peer.port=6001, db.system=redis, network.peer.address=192.168.169.57, thread.id=29}, capacity=128, totalAddedValues=8}
[otel.javaagent 2026-03-17 17:24:49:558 +0800] [redisson-netty-2-55] INFO io.opentelemetry.exporter.logging.LoggingSpanExporter - 'PING' : f1090ad2d8eac626b1ad2c4f75a7782f 590aca5f12f03264 CLIENT [tracer: io.opentelemetry.redisson-3.0:2.26.0-alpha] AttributesMap{data={thread.name=redisson-timer-4-1, network.type=ipv4, db.operation=PING, db.statement=PING, network.peer.port=6002, db.system=redis, network.peer.address=192.168.169.57, thread.id=29}, capacity=128, totalAddedValues=8}
[otel.javaagent 2026-03-17 17:24:49:558 +0800] [redisson-netty-2-46] INFO io.opentelemetry.exporter.logging.LoggingSpanExporter - 'PING' : 7053f2b176b00385330105218202b999 dbe3923d389dbae2 CLIENT [tracer: io.opentelemetry.redisson-3.0:2.26.0-alpha] AttributesMap{data={thread.name=redisson-timer-4-1, network.type=ipv4, db.operation=PING, db.statement=PING, network.peer.port=6003, db.system=redis, network.peer.address=192.168.169.57, thread.id=29}, capacity=128, totalAddedValues=8}
[otel.javaagent 2026-03-17 17:24:49:558 +0800] [redisson-netty-2-57] INFO io.opentelemetry.exporter.logging.LoggingSpanExporter - 'PING' : 3e18a026de384a5c692abe7cc900c8eb 28856b1974080615 CLIENT [tracer: io.opentelemetry.redisson-3.0:2.26.0-alpha] AttributesMap{data={thread.name=redisson-timer-4-1, network.type=ipv4, db.operation=PING, db.statement=PING, network.peer.port=6001, db.system=redis, network.peer.address=192.168.169.57, thread.id=29}, capacity=128, totalAddedValues=8}
[otel.javaagent 2026-03-17 17:24:49:559 +0800] [redisson-netty-2-52] INFO io.opentelemetry.exporter.logging.LoggingSpanExporter - 'PING' : 158a7624041eff4c303c48d7088e0e3e 0cbe7b364a270835 CLIENT [tracer: io.opentelemetry.redisson-3.0:2.26.0-alpha] AttributesMap{data={thread.name=redisson-timer-4-1, network.type=ipv4, db.operation=PING, db.statement=PING, network.peer.port=6002, db.system=redis, network.peer.address=192.168.169.57, thread.id=29}, capacity=128, totalAddedValues=8}
[otel.javaagent 2026-03-17 17:24:49:654 +0800] [redisson-netty-2-41] INFO io.opentelemetry.exporter.logging.LoggingSpanExporter - 'PING' : e7c23ed1055c83de4baf38d7fabcb30f c08a04eae6219ed0 CLIENT [tracer: io.opentelemetry.redisson-3.0:2.26.0-alpha] AttributesMap{data={thread.name=redisson-timer-4-1, network.type=ipv4, db.operation=PING, db.statement=PING, network.peer.port=6003, db.system=redis, network.peer.address=192.168.169.57, thread.id=29}, capacity=128, totalAddedValues=8}
[otel.javaagent 2026-03-17 17:24:49:654 +0800] [redisson-netty-2-40] INFO io.opentelemetry.exporter.logging.LoggingSpanExporter - 'PING' : 36760b8d3b6caa88b53e7b451e63cb2d 29a453dd3e5a57d8 CLIENT [tracer: io.opentelemetry.redisson-3.0:2.26.0-alpha] AttributesMap{data={thread.name=redisson-timer-4-1, network.type=ipv4, db.operation=PING, db.statement=PING, network.peer.port=6003, db.system=redis, network.peer.address=192.168.169.57, thread.id=29}, capacity=128, totalAddedValues=8}
[otel.javaagent 2026-03-17 17:24:49:655 +0800] [redisson-netty-2-37] INFO io.opentelemetry.exporter.logging.LoggingSpanExporter - 'PING' : f02456f8d377b5d1b2ba219f24de29f6 f48682bf9f37f455 CLIENT [tracer: io.opentelemetry.redisson-3.0:2.26.0-alpha] AttributesMap{data={thread.name=redisson-timer-4-1, network.type=ipv4, db.operation=PING, db.statement=PING, network.peer.port=6003, db.system=redis, network.peer.address=192.168.169.57, thread.id=29}, capacity=128, totalAddedValues=8}
[otel.javaagent 2026-03-17 17:24:49:655 +0800] [redisson-netty-2-93] INFO io.opentelemetry.exporter.logging.LoggingSpanExporter - 'PING' : 4d66777cf5855e023ae1530a7c8b749c 3770bcf965bce2f8 CLIENT [tracer: io.opentelemetry.redisson-3.0:2.26.0-alpha] AttributesMap{data={thread.name=redisson-timer-4-1, network.type=ipv4, db.operation=PING, db.statement=PING, network.peer.port=6003, db.system=redis, network.peer.address=192.168.169.57, thread.id=29}, capacity=128, totalAddedValues=8}
[otel.javaagent 2026-03-17 17:24:49:655 +0800] [redisson-netty-2-39] INFO io.opentelemetry.exporter.logging.LoggingSpanExporter - 'PING' : ef71e92fd46e5d4cb77befec87ec2d2f a06600fa18c5ebc2 CLIENT [tracer: io.opentelemetry.redisson-3.0:2.26.0-alpha] AttributesMap{data={thread.name=redisson-timer-4-1, network.type=ipv4, db.operation=PING, db.statement=PING, network.peer.port=6003, db.system=redis, network.peer.address=192.168.169.57, thread.id=29}, capacity=128, totalAddedValues=8}
[otel.javaagent 2026-03-17 17:24:49:655 +0800] [redisson-netty-2-92] INFO io.opentelemetry.exporter.logging.LoggingSpanExporter - 'PING' : a306be8401059f3c5fdb95d39c69ce88 94d5bd148b6614bc CLIENT [tracer: io.opentelemetry.redisson-3.0:2.26.0-alpha] AttributesMap{data={thread.name=redisson-timer-4-1, network.type=ipv4, db.operation=PING, db.statement=PING, network.peer.port=6003, db.system=redis, network.peer.address=192.168.169.57, thread.id=29}, capacity=128, totalAddedValues=8}
[otel.javaagent 2026-03-17 17:24:49:703 +0800] [redisson-netty-2-27] INFO io.opentelemetry.exporter.logging.LoggingSpanExporter - 'CLUSTER' : 30cf1eeca5e6ce5adaed9ab78453ad7c f66cca7d9e5915fb CLIENT [tracer: io.opentelemetry.redisson-3.0:2.26.0-alpha] AttributesMap{data={thread.name=redisson-netty-2-45, network.type=ipv4, db.operation=CLUSTER, db.statement=CLUSTER NODES, network.peer.port=6003, db.system=redis, network.peer.address=192.168.169.57, thread.id=74}, capacity=128, totalAddedValues=8}
[otel.javaagent 2026-03-17 17:24:49:754 +0800] [redisson-netty-2-95] INFO io.opentelemetry.exporter.logging.LoggingSpanExporter - 'PING' : 9d2b17f390bded336ca6681af39ef82e b481750418812e85 CLIENT [tracer: io.opentelemetry.redisson-3.0:2.26.0-alpha] AttributesMap{data={thread.name=redisson-timer-4-1, network.type=ipv4, db.operation=PING, db.statement=PING, network.peer.port=6003, db.system=redis, network.peer.address=192.168.169.57, thread.id=29}, capacity=128, totalAddedValues=8}
[otel.javaagent 2026-03-17 17:24:49:755 +0800] [redisson-netty-2-99] INFO io.opentelemetry.exporter.logging.LoggingSpanExporter - 'PING' : 3e9d86608335eac843343acca7b84a6f 62e258e17c62a1da CLIENT [tracer: io.opentelemetry.redisson-3.0:2.26.0-alpha] AttributesMap{data={thread.name=redisson-timer-4-1, network.type=ipv4, db.operation=PING, db.statement=PING, network.peer.port=6003, db.system=redis, network.peer.address=192.168.169.57, thread.id=29}, capacity=128, totalAddedValues=8}
[otel.javaagent 2026-03-17 17:24:49:755 +0800] [redisson-netty-2-98] INFO io.opentelemetry.exporter.logging.LoggingSpanExporter - 'PING' : e2ecf7e0ad7b05ea5cec64b48aa90313 bcbc83c6e721e848 CLIENT [tracer: io.opentelemetry.redisson-3.0:2.26.0-alpha] AttributesMap{data={thread.name=redisson-timer-4-1, network.type=ipv4, db.operation=PING, db.statement=PING, network.peer.port=6005, db.system=redis, network.peer.address=192.168.169.57, thread.id=29}, capacity=128, totalAddedValues=8}
[otel.javaagent 2026-03-17 17:24:49:755 +0800] [redisson-netty-2-96] INFO io.opentelemetry.exporter.logging.LoggingSpanExporter - 'PING' : 72995189c3de74972c7d570b48590195 fcd17b5a20cef320 CLIENT [tracer: io.opentelemetry.redisson-3.0:2.26.0-alpha] AttributesMap{data={thread.name=redisson-timer-4-1, network.type=ipv4, db.operation=PING, db.statement=PING, network.peer.port=6005, db.system=redis, network.peer.address=192.168.169.57, thread.id=29}, capacity=128, totalAddedValues=8}
[otel.javaagent 2026-03-17 17:24:49:755 +0800] [redisson-netty-2-94] INFO io.opentelemetry.exporter.logging.LoggingSpanExporter - 'PING' : 6e05bd1a52bcc89d3ec7a86177b769aa 00659a24bcdad9f5 CLIENT [tracer: io.opentelemetry.redisson-3.0:2.26.0-alpha] AttributesMap{data={thread.name=redisson-timer-4-1, network.type=ipv4, db.operation=PING, db.statement=PING, network.peer.port=6003, db.system=redis, network.peer.address=192.168.169.57, thread.id=29}, capacity=128, totalAddedValues=8}
[otel.javaagent 2026-03-17 17:24:49:755 +0800] [redisson-netty-2-104] INFO io.opentelemetry.exporter.logging.LoggingSpanExporter - 'PING' : 42981c8e26549429299acf2910a431da ab93eb2e94f330d0 CLIENT [tracer: io.opentelemetry.redisson-3.0:2.26.0-alpha] AttributesMap{data={thread.name=redisson-timer-4-1, network.type=ipv4, db.operation=PING, db.statement=PING, network.peer.port=6004, db.system=redis, network.peer.address=192.168.169.57, thread.id=29}, capacity=128, totalAddedValues=8}
[otel.javaagent 2026-03-17 17:24:49:755 +0800] [redisson-netty-2-101] INFO io.opentelemetry.exporter.logging.LoggingSpanExporter - 'PING' : 2fffc61cba9c2bd99f7d7412191d35a5 8cce8ddb084706e6 CLIENT [tracer: io.opentelemetry.redisson-3.0:2.26.0-alpha] AttributesMap{data={thread.name=redisson-timer-4-1, network.type=ipv4, db.operation=PING, db.statement=PING, network.peer.port=6005, db.system=redis, network.peer.address=192.168.169.57, thread.id=29}, capacity=128, totalAddedValues=8}
[otel.javaagent 2026-03-17 17:24:49:755 +0800] [redisson-netty-2-100] INFO io.opentelemetry.exporter.logging.LoggingSpanExporter - 'PING' : 7dd5e9245fdb6b87c210e6a7fc89c89d 51b23bf188bc82a5 CLIENT [tracer: io.opentelemetry.redisson-3.0:2.26.0-alpha] AttributesMap{data={thread.name=redisson-timer-4-1, network.type=ipv4, db.operation=PING, db.statement=PING, network.peer.port=6005, db.system=redis, network.peer.address=192.168.169.57, thread.id=29}, capacity=128, totalAddedValues=8}
[otel.javaagent 2026-03-17 17:24:49:756 +0800] [redisson-netty-2-115] INFO io.opentelemetry.exporter.logging.LoggingSpanExporter - 'PING' : f6979f546fda72507467c7ba7b7cbf76 51e49f38ac7c6351 CLIENT [tracer: io.opentelemetry.redisson-3.0:2.26.0-alpha] AttributesMap{data={thread.name=redisson-timer-4-1, network.type=ipv4, db.operation=PING, db.statement=PING, network.peer.port=6004, db.system=redis, network.peer.address=192.168.169.57, thread.id=29}, capacity=128, totalAddedValues=8}
[otel.javaagent 2026-03-17 17:24:49:756 +0800] [redisson-netty-2-110] INFO io.opentelemetry.exporter.logging.LoggingSpanExporter - 'PING' : 046c23b0cb3d7f710fac9a660c91fe14 daaacb12f88d2f51 CLIENT [tracer: io.opentelemetry.redisson-3.0:2.26.0-alpha] AttributesMap{data={thread.name=redisson-timer-4-1, network.type=ipv4, db.operation=PING, db.statement=PING, network.peer.port=6004, db.system=redis, network.peer.address=192.168.169.57, thread.id=29}, capacity=128, totalAddedValues=8}
[otel.javaagent 2026-03-17 17:24:49:756 +0800] [redisson-netty-2-114] INFO io.opentelemetry.exporter.logging.LoggingSpanExporter - 'PING' : 03d8e519ad7e9ef6bf0e0983fa848752 18e0bf1a20653216 CLIENT [tracer: io.opentelemetry.redisson-3.0:2.26.0-alpha] AttributesMap{data={thread.name=redisson-timer-4-1, network.type=ipv4, db.operation=PING, db.statement=PING, network.peer.port=6004, db.system=redis, network.peer.address=192.168.169.57, thread.id=29}, capacity=128, totalAddedValues=8}
[otel.javaagent 2026-03-17 17:24:49:756 +0800] [redisson-netty-2-103] INFO io.opentelemetry.exporter.logging.LoggingSpanExporter - 'PING' : 1bd112120f4dfc78ea24d2617cf17fd6 ef99f45fdd96e549 CLIENT [tracer: io.opentelemetry.redisson-3.0:2.26.0-alpha] AttributesMap{data={thread.name=redisson-timer-4-1, network.type=ipv4, db.operation=PING, db.statement=PING, network.peer.port=6005, db.system=redis, network.peer.address=192.168.169.57, thread.id=29}, capacity=128, totalAddedValues=8}
[otel.javaagent 2026-03-17 17:24:49:756 +0800] [redisson-netty-2-109] INFO io.opentelemetry.exporter.logging.LoggingSpanExporter - 'PING' : 984b3af1fb4574737fc4f0dc102d378b 8f399b04175878f1 CLIENT [tracer: io.opentelemetry.redisson-3.0:2.26.0-alpha] AttributesMap{data={thread.name=redisson-timer-4-1, network.type=ipv4, db.operation=PING, db.statement=PING, network.peer.port=6004, db.system=redis, network.peer.address=192.168.169.57, thread.id=29}, capacity=128, totalAddedValues=8}
[otel.javaagent 2026-03-17 17:24:49:757 +0800] [redisson-netty-2-106] INFO io.opentelemetry.exporter.logging.LoggingSpanExporter - 'PING' : 2cff069e51095545411e695e00181d0f a17fb239860ff03e CLIENT [tracer: io.opentelemetry.redisson-3.0:2.26.0-alpha] AttributesMap{data={thread.name=redisson-timer-4-1, network.type=ipv4, db.operation=PING, db.statement=PING, network.peer.port=6004, db.system=redis, network.peer.address=192.168.169.57, thread.id=29}, capacity=128, totalAddedValues=8}
[otel.javaagent 2026-03-17 17:24:49:757 +0800] [redisson-netty-2-111] INFO io.opentelemetry.exporter.logging.LoggingSpanExporter - 'PING' : 8448ca91b497d0745e84686c54efb638 3a494fdcdb36df4b CLIENT [tracer: io.opentelemetry.redisson-3.0:2.26.0-alpha] AttributesMap{data={thread.name=redisson-timer-4-1, network.type=ipv4, db.operation=PING, db.statement=PING, network.peer.port=6004, db.system=redis, network.peer.address=192.168.169.57, thread.id=29}, capacity=128, totalAddedValues=8}
[otel.javaagent 2026-03-17 17:24:49:757 +0800] [redisson-netty-2-112] INFO io.opentelemetry.exporter.logging.LoggingSpanExporter - 'PING' : bd7dbb2d6891d66f344ed750f31b43d4 a62c9337fdd7346c CLIENT [tracer: io.opentelemetry.redisson-3.0:2.26.0-alpha] AttributesMap{data={thread.name=redisson-timer-4-1, network.type=ipv4, db.operation=PING, db.statement=PING, network.peer.port=6004, db.system=redis, network.peer.address=192.168.169.57, thread.id=29}, capacity=128, totalAddedValues=8}
[otel.javaagent 2026-03-17 17:24:49:757 +0800] [redisson-netty-2-124] INFO io.opentelemetry.exporter.logging.LoggingSpanExporter - 'PING' : b52251f3585f0421a3265d9bf48087a1 19856e0afeb94017 CLIENT [tracer: io.opentelemetry.redisson-3.0:2.26.0-alpha] AttributesMap{data={thread.name=redisson-timer-4-1, network.type=ipv4, db.operation=PING, db.statement=PING, network.peer.port=6005, db.system=redis, network.peer.address=192.168.169.57, thread.id=29}, capacity=128, totalAddedValues=8}
[otel.javaagent 2026-03-17 17:24:49:757 +0800] [redisson-netty-2-97] INFO io.opentelemetry.exporter.logging.LoggingSpanExporter - 'PING' : 4bf4a7eba04a8e2d6f4cec93754524b2 84c8dd413d929229 CLIENT [tracer: io.opentelemetry.redisson-3.0:2.26.0-alpha] AttributesMap{data={thread.name=redisson-timer-4-1, network.type=ipv4, db.operation=PING, db.statement=PING, network.peer.port=6003, db.system=redis, network.peer.address=192.168.169.57, thread.id=29}, capacity=128, totalAddedValues=8}
[otel.javaagent 2026-03-17 17:24:49:757 +0800] [redisson-netty-2-158] INFO io.opentelemetry.exporter.logging.LoggingSpanExporter - 'PING' : 8baeb638dc112b9c55a8ab62e3666c32 0a8cf2e5bb108f2f CLIENT [tracer: io.opentelemetry.redisson-3.0:2.26.0-alpha] AttributesMap{data={thread.name=redisson-timer-4-1, network.type=ipv4, db.operation=PING, db.statement=PING, network.peer.port=6006, db.system=redis, network.peer.address=192.168.169.57, thread.id=29}, capacity=128, totalAddedValues=8}
[otel.javaagent 2026-03-17 17:24:49:757 +0800] [redisson-netty-2-162] INFO io.opentelemetry.exporter.logging.LoggingSpanExporter - 'PING' : 5d7f1e1aa547ec3982f45c28b653cb43 76e2dadfb81dadb1 CLIENT [tracer: io.opentelemetry.redisson-3.0:2.26.0-alpha] AttributesMap{data={thread.name=redisson-timer-4-1, network.type=ipv4, db.operation=PING, db.statement=PING, network.peer.port=6006, db.system=redis, network.peer.address=192.168.169.57, thread.id=29}, capacity=128, totalAddedValues=8}
[otel.javaagent 2026-03-17 17:24:49:758 +0800] [redisson-netty-2-108] INFO io.opentelemetry.exporter.logging.LoggingSpanExporter - 'PING' : 29160000a2aa4c3262bc6ef569b80eab 3343776e61854d12 CLIENT [tracer: io.opentelemetry.redisson-3.0:2.26.0-alpha] AttributesMap{data={thread.name=redisson-timer-4-1, network.type=ipv4, db.operation=PING, db.statement=PING, network.peer.port=6005, db.system=redis, network.peer.address=192.168.169.57, thread.id=29}, capacity=128, totalAddedValues=8}
[otel.javaagent 2026-03-17 17:24:49:758 +0800] [redisson-netty-2-156] INFO io.opentelemetry.exporter.logging.LoggingSpanExporter - 'PING' : 0ad62a06b0b32fad2c09df885c62101c 506b9fb29089b736 CLIENT [tracer: io.opentelemetry.redisson-3.0:2.26.0-alpha] AttributesMap{data={thread.name=redisson-timer-4-1, network.type=ipv4, db.operation=PING, db.statement=PING, network.peer.port=6006, db.system=redis, network.peer.address=192.168.169.57, thread.id=29}, capacity=128, totalAddedValues=8}
[otel.javaagent 2026-03-17 17:24:49:758 +0800] [redisson-netty-2-160] INFO io.opentelemetry.exporter.logging.LoggingSpanExporter - 'PING' : 6016969337ef8cfbc5f5b95b2903a695 2d7966f7efd07884 CLIENT [tracer: io.opentelemetry.redisson-3.0:2.26.0-alpha] AttributesMap{data={thread.name=redisson-timer-4-1, network.type=ipv4, db.operation=PING, db.statement=PING, network.peer.port=6006, db.system=redis, network.peer.address=192.168.169.57, thread.id=29}, capacity=128, totalAddedValues=8}
[otel.javaagent 2026-03-17 17:24:49:758 +0800] [redisson-netty-2-163] INFO io.opentelemetry.exporter.logging.LoggingSpanExporter - 'PING' : a17e4155287dfa7e9d7c696655dd5ea9 f94bc8f95bb0dc6c CLIENT [tracer: io.opentelemetry.redisson-3.0:2.26.0-alpha] AttributesMap{data={thread.name=redisson-timer-4-1, network.type=ipv4, db.operation=PING, db.statement=PING, network.peer.port=6006, db.system=redis, network.peer.address=192.168.169.57, thread.id=29}, capacity=128, totalAddedValues=8}
[otel.javaagent 2026-03-17 17:24:49:758 +0800] [redisson-netty-2-147] INFO io.opentelemetry.exporter.logging.LoggingSpanExporter - 'PING' : 50b0c038636e5062edd6fd0d503aa0c4 1eb73458c562cb3f CLIENT [tracer: io.opentelemetry.redisson-3.0:2.26.0-alpha] AttributesMap{data={thread.name=redisson-timer-4-1, network.type=ipv4, db.operation=PING, db.statement=PING, network.peer.port=6004, db.system=redis, network.peer.address=192.168.169.57, thread.id=29}, capacity=128, totalAddedValues=8}
[otel.javaagent 2026-03-17 17:24:49:758 +0800] [redisson-netty-2-146] INFO io.opentelemetry.exporter.logging.LoggingSpanExporter - 'PING' : 7305566e80afc3eac555c57375653f09 c63ce2f2bd71b2a3 CLIENT [tracer: io.opentelemetry.redisson-3.0:2.26.0-alpha] AttributesMap{data={thread.name=redisson-timer-4-1, network.type=ipv4, db.operation=PING, db.statement=PING, network.peer.port=6004, db.system=redis, network.peer.address=192.168.169.57, thread.id=29}, capacity=128, totalAddedValues=8}
[otel.javaagent 2026-03-17 17:24:49:758 +0800] [redisson-netty-2-151] INFO io.opentelemetry.exporter.logging.LoggingSpanExporter - 'PING' : 5f9aa5e793010a2e98c6140d2dad32c5 0ea457d8f2231335 CLIENT [tracer: io.opentelemetry.redisson-3.0:2.26.0-alpha] AttributesMap{data={thread.name=redisson-timer-4-1, network.type=ipv4, db.operation=PING, db.statement=PING, network.peer.port=6006, db.system=redis, network.peer.address=192.168.169.57, thread.id=29}, capacity=128, totalAddedValues=8}
[otel.javaagent 2026-03-17 17:24:49:759 +0800] [redisson-netty-2-149] INFO io.opentelemetry.exporter.logging.LoggingSpanExporter - 'PING' : f5c7eb511191988ed900b8eab018862f 738b4c38cccaf536 CLIENT [tracer: io.opentelemetry.redisson-3.0:2.26.0-alpha] AttributesMap{data={thread.name=redisson-timer-4-1, network.type=ipv4, db.operation=PING, db.statement=PING, network.peer.port=6004, db.system=redis, network.peer.address=192.168.169.57, thread.id=29}, capacity=128, totalAddedValues=8}
[otel.javaagent 2026-03-17 17:24:49:759 +0800] [redisson-netty-2-107] INFO io.opentelemetry.exporter.logging.LoggingSpanExporter - 'PING' : fa38102c8f85fe6e3391dbe096390124 4ae4c39a3b6a9c68 CLIENT [tracer: io.opentelemetry.redisson-3.0:2.26.0-alpha] AttributesMap{data={thread.name=redisson-timer-4-1, network.type=ipv4, db.operation=PING, db.statement=PING, network.peer.port=6004, db.system=redis, network.peer.address=192.168.169.57, thread.id=29}, capacity=128, totalAddedValues=8}
[otel.javaagent 2026-03-17 17:24:49:759 +0800] [redisson-netty-2-155] INFO io.opentelemetry.exporter.logging.LoggingSpanExporter - 'PING' : b00c8a3a882dc57224cb19d0ef39143b 2f91563e80151bfc CLIENT [tracer: io.opentelemetry.redisson-3.0:2.26.0-alpha] AttributesMap{data={thread.name=redisson-timer-4-1, network.type=ipv4, db.operation=PING, db.statement=PING, network.peer.port=6006, db.system=redis, network.peer.address=192.168.169.57, thread.id=29}, capacity=128, totalAddedValues=8}
[otel.javaagent 2026-03-17 17:24:49:759 +0800] [redisson-netty-2-153] INFO io.opentelemetry.exporter.logging.LoggingSpanExporter - 'PING' : fb7e6c6191f548c90e74299afff6c26e f73b824497a63e04 CLIENT [tracer: io.opentelemetry.redisson-3.0:2.26.0-alpha] AttributesMap{data={thread.name=redisson-timer-4-1, network.type=ipv4, db.operation=PING, db.statement=PING, network.peer.port=6006, db.system=redis, network.peer.address=192.168.169.57, thread.id=29}, capacity=128, totalAddedValues=8}
[otel.javaagent 2026-03-17 17:24:49:761 +0800] [redisson-netty-2-113] INFO io.opentelemetry.exporter.logging.LoggingSpanExporter - 'PING' : 65739ffd9536154f2054a4e67cc15d1e 8991d2c7048211d2 CLIENT [tracer: io.opentelemetry.redisson-3.0:2.26.0-alpha] AttributesMap{data={thread.name=redisson-timer-4-1, network.type=ipv4, db.operation=PING, db.statement=PING, network.peer.port=6004, db.system=redis, network.peer.address=192.168.169.57, thread.id=29}, capacity=128, totalAddedValues=8}
[otel.javaagent 2026-03-17 17:24:49:854 +0800] [redisson-netty-2-152] INFO io.opentelemetry.exporter.logging.LoggingSpanExporter - 'PING' : 2cced5fe4eb37528f86372a19d5b5004 9e0b75657190d54d CLIENT [tracer: io.opentelemetry.redisson-3.0:2.26.0-alpha] AttributesMap{data={thread.name=redisson-timer-4-1, network.type=ipv4, db.operation=PING, db.statement=PING, network.peer.port=6004, db.system=redis, network.peer.address=192.168.169.57, thread.id=29}, capacity=128, totalAddedValues=8}
[otel.javaagent 2026-03-17 17:24:49:854 +0800] [redisson-netty-2-142] INFO io.opentelemetry.exporter.logging.LoggingSpanExporter - 'PING' : f6916f6235fd53af4f914db792a6cda7 be61271d7a5aad0e CLIENT [tracer: io.opentelemetry.redisson-3.0:2.26.0-alpha] AttributesMap{data={thread.name=redisson-timer-4-1, network.type=ipv4, db.operation=PING, db.statement=PING, network.peer.port=6004, db.system=redis, network.peer.address=192.168.169.57, thread.id=29}, capacity=128, totalAddedValues=8}
[otel.javaagent 2026-03-17 17:24:49:854 +0800] [redisson-netty-2-116] INFO io.opentelemetry.exporter.logging.LoggingSpanExporter - 'PING' : 3092ba8375986857e71ab8571ef797cc a44a4d8fa5c7b418 CLIENT [tracer: io.opentelemetry.redisson-3.0:2.26.0-alpha] AttributesMap{data={thread.name=redisson-timer-4-1, network.type=ipv4, db.operation=PING, db.statement=PING, network.peer.port=6004, db.system=redis, network.peer.address=192.168.169.57, thread.id=29}, capacity=128, totalAddedValues=8}
[otel.javaagent 2026-03-17 17:24:49:855 +0800] [redisson-netty-2-177] INFO io.opentelemetry.exporter.logging.LoggingSpanExporter - 'PING' : 2a45734edc73b6b0fe24d960a988c654 880ed701b1255eb0 CLIENT [tracer: io.opentelemetry.redisson-3.0:2.26.0-alpha] AttributesMap{data={thread.name=redisson-timer-4-1, network.type=ipv4, db.operation=PING, db.statement=PING, network.peer.port=6005, db.system=redis, network.peer.address=192.168.169.57, thread.id=29}, capacity=128, totalAddedValues=8}
[otel.javaagent 2026-03-17 17:24:49:855 +0800] [redisson-netty-2-179] INFO io.opentelemetry.exporter.logging.LoggingSpanExporter - 'PING' : 99841af6682ec151e166ae0810e8a23b d6588437c86deb95 CLIENT [tracer: io.opentelemetry.redisson-3.0:2.26.0-alpha] AttributesMap{data={thread.name=redisson-timer-4-1, network.type=ipv4, db.operation=PING, db.statement=PING, network.peer.port=6005, db.system=redis, network.peer.address=192.168.169.57, thread.id=29}, capacity=128, totalAddedValues=8}
[otel.javaagent 2026-03-17 17:24:49:855 +0800] [redisson-netty-2-175] INFO io.opentelemetry.exporter.logging.LoggingSpanExporter - 'PING' : b981d15b35a81649e4f7569598d15ae0 029b8f229b2bdd5a CLIENT [tracer: io.opentelemetry.redisson-3.0:2.26.0-alpha] AttributesMap{data={thread.name=redisson-timer-4-1, network.type=ipv4, db.operation=PING, db.statement=PING, network.peer.port=6005, db.system=redis, network.peer.address=192.168.169.57, thread.id=29}, capacity=128, totalAddedValues=8}
[otel.javaagent 2026-03-17 17:24:49:855 +0800] [redisson-netty-2-174] INFO io.opentelemetry.exporter.logging.LoggingSpanExporter - 'PING' : a27eea52d9a3e96f63db07351b6ec015 82463f525070b166 CLIENT [tracer: io.opentelemetry.redisson-3.0:2.26.0-alpha] AttributesMap{data={thread.name=redisson-timer-4-1, network.type=ipv4, db.operation=PING, db.statement=PING, network.peer.port=6005, db.system=redis, network.peer.address=192.168.169.57, thread.id=29}, capacity=128, totalAddedValues=8}
[otel.javaagent 2026-03-17 17:24:49:855 +0800] [redisson-netty-2-183] INFO io.opentelemetry.exporter.logging.LoggingSpanExporter - 'PING' : 393f71c044f4f9627871c8ea81bc405f cf4b51a5844805bc CLIENT [tracer: io.opentelemetry.redisson-3.0:2.26.0-alpha] AttributesMap{data={thread.name=redisson-timer-4-1, network.type=ipv4, db.operation=PING, db.statement=PING, network.peer.port=6005, db.system=redis, network.peer.address=192.168.169.57, thread.id=29}, capacity=128, totalAddedValues=8}
[otel.javaagent 2026-03-17 17:24:49:855 +0800] [redisson-netty-2-171] INFO io.opentelemetry.exporter.logging.LoggingSpanExporter - 'PING' : 998f14c0fc6213038a153a9865f2e66f 837abaa13a8821d6 CLIENT [tracer: io.opentelemetry.redisson-3.0:2.26.0-alpha] AttributesMap{data={thread.name=redisson-timer-4-1, network.type=ipv4, db.operation=PING, db.statement=PING, network.peer.port=6006, db.system=redis, network.peer.address=192.168.169.57, thread.id=29}, capacity=128, totalAddedValues=8}
[otel.javaagent 2026-03-17 17:24:49:855 +0800] [redisson-netty-2-176] INFO io.opentelemetry.exporter.logging.LoggingSpanExporter - 'PING' : 4ff6b05a9a92be6001bc300576117a99 68a19fdcd915ff9f CLIENT [tracer: io.opentelemetry.redisson-3.0:2.26.0-alpha] AttributesMap{data={thread.name=redisson-timer-4-1, network.type=ipv4, db.operation=PING, db.statement=PING, network.peer.port=6005, db.system=redis, network.peer.address=192.168.169.57, thread.id=29}, capacity=128, totalAddedValues=8}
[otel.javaagent 2026-03-17 17:24:49:855 +0800] [redisson-netty-2-185] INFO io.opentelemetry.exporter.logging.LoggingSpanExporter - 'PING' : d1da215b5eb2ae7bf7883b6f9abbe937 c37d9ca9dcec4cb3 CLIENT [tracer: io.opentelemetry.redisson-3.0:2.26.0-alpha] AttributesMap{data={thread.name=redisson-timer-4-1, network.type=ipv4, db.operation=PING, db.statement=PING, network.peer.port=6005, db.system=redis, network.peer.address=192.168.169.57, thread.id=29}, capacity=128, totalAddedValues=8}
[otel.javaagent 2026-03-17 17:24:49:856 +0800] [redisson-netty-2-190] INFO io.opentelemetry.exporter.logging.LoggingSpanExporter - 'PING' : 43cbc845e064dd448cb4af19895dc5e7 80c5afba58b92693 CLIENT [tracer: io.opentelemetry.redisson-3.0:2.26.0-alpha] AttributesMap{data={thread.name=redisson-timer-4-1, network.type=ipv4, db.operation=PING, db.statement=PING, network.peer.port=6006, db.system=redis, network.peer.address=192.168.169.57, thread.id=29}, capacity=128, totalAddedValues=8}
[otel.javaagent 2026-03-17 17:24:49:856 +0800] [redisson-netty-2-1] INFO io.opentelemetry.exporter.logging.LoggingSpanExporter - 'PING' : 8a590b1650924256cced3f322c85db1b 047fce1fc20b54f4 CLIENT [tracer: io.opentelemetry.redisson-3.0:2.26.0-alpha] AttributesMap{data={thread.name=redisson-timer-4-1, network.type=ipv4, db.operation=PING, db.statement=PING, network.peer.port=6006, db.system=redis, network.peer.address=192.168.169.57, thread.id=29}, capacity=128, totalAddedValues=8}
[otel.javaagent 2026-03-17 17:24:49:856 +0800] [redisson-netty-2-5] INFO io.opentelemetry.exporter.logging.LoggingSpanExporter - 'PING' : 23a53bbbad83c0b6bee4721ea4352834 f40210eeb596f3aa CLIENT [tracer: io.opentelemetry.redisson-3.0:2.26.0-alpha] AttributesMap{data={thread.name=redisson-timer-4-1, network.type=ipv4, db.operation=PING, db.statement=PING, network.peer.port=6006, db.system=redis, network.peer.address=192.168.169.57, thread.id=29}, capacity=128, totalAddedValues=8}
[otel.javaagent 2026-03-17 17:24:49:856 +0800] [redisson-netty-2-143] INFO io.opentelemetry.exporter.logging.LoggingSpanExporter - 'PING' : 5fee43dc37490f807102c64d09ba4736 46cdd0771365e883 CLIENT [tracer: io.opentelemetry.redisson-3.0:2.26.0-alpha] AttributesMap{data={thread.name=redisson-timer-4-1, network.type=ipv4, db.operation=PING, db.statement=PING, network.peer.port=6004, db.system=redis, network.peer.address=192.168.169.57, thread.id=29}, capacity=128, totalAddedValues=8}
[otel.javaagent 2026-03-17 17:24:49:856 +0800] [redisson-netty-2-8] INFO io.opentelemetry.exporter.logging.LoggingSpanExporter - 'PING' : 093f3dc56c9954afd22818433738fa87 ab818fbf450d1038 CLIENT [tracer: io.opentelemetry.redisson-3.0:2.26.0-alpha] AttributesMap{data={thread.name=redisson-timer-4-1, network.type=ipv4, db.operation=PING, db.statement=PING, network.peer.port=6006, db.system=redis, network.peer.address=192.168.169.57, thread.id=29}, capacity=128, totalAddedValues=8}
[otel.javaagent 2026-03-17 17:24:49:856 +0800] [redisson-netty-2-165] INFO io.opentelemetry.exporter.logging.LoggingSpanExporter - 'PING' : c19b76723d98567b1443d566f57c68df 762c826a4d951833 CLIENT [tracer: io.opentelemetry.redisson-3.0:2.26.0-alpha] AttributesMap{data={thread.name=redisson-timer-4-1, network.type=ipv4, db.operation=PING, db.statement=PING, network.peer.port=6006, db.system=redis, network.peer.address=192.168.169.57, thread.id=29}, capacity=128, totalAddedValues=8}
[otel.javaagent 2026-03-17 17:24:49:856 +0800] [redisson-netty-2-138] INFO io.opentelemetry.exporter.logging.LoggingSpanExporter - 'PING' : a65d56d8e6cd68570bbbcc103289fd8a 4bd63c3dc415ec02 CLIENT [tracer: io.opentelemetry.redisson-3.0:2.26.0-alpha] AttributesMap{data={thread.name=redisson-timer-4-1, network.type=ipv4, db.operation=PING, db.statement=PING, network.peer.port=6005, db.system=redis, network.peer.address=192.168.169.57, thread.id=29}, capacity=128, totalAddedValues=8}
[otel.javaagent 2026-03-17 17:24:49:856 +0800] [redisson-netty-2-139] INFO io.opentelemetry.exporter.logging.LoggingSpanExporter - 'PING' : 7c3a1809c031d745f06b88ae88ce0730 14f1e7c6fb28472b CLIENT [tracer: io.opentelemetry.redisson-3.0:2.26.0-alpha] AttributesMap{data={thread.name=redisson-timer-4-1, network.type=ipv4, db.operation=PING, db.statement=PING, network.peer.port=6005, db.system=redis, network.peer.address=192.168.169.57, thread.id=29}, capacity=128, totalAddedValues=8}
[otel.javaagent 2026-03-17 17:24:49:856 +0800] [redisson-netty-2-191] INFO io.opentelemetry.exporter.logging.LoggingSpanExporter - 'PING' : 739ad9a4b0743832be3430aefe713185 a1b0ff82600558d5 CLIENT [tracer: io.opentelemetry.redisson-3.0:2.26.0-alpha] AttributesMap{data={thread.name=redisson-timer-4-1, network.type=ipv4, db.operation=PING, db.statement=PING, network.peer.port=6006, db.system=redis, network.peer.address=192.168.169.57, thread.id=29}, capacity=128, totalAddedValues=8}
[otel.javaagent 2026-03-17 17:24:49:856 +0800] [redisson-netty-2-9] INFO io.opentelemetry.exporter.logging.LoggingSpanExporter - 'PING' : db8f9f2b2a4926ef9d846b83cb99c401 5c1487be86f68ecc CLIENT [tracer: io.opentelemetry.redisson-3.0:2.26.0-alpha] AttributesMap{data={thread.name=redisson-timer-4-1, network.type=ipv4, db.operation=PING, db.statement=PING, network.peer.port=6006, db.system=redis, network.peer.address=192.168.169.57, thread.id=29}, capacity=128, totalAddedValues=8}
[otel.javaagent 2026-03-17 17:24:49:856 +0800] [redisson-netty-2-181] INFO io.opentelemetry.exporter.logging.LoggingSpanExporter - 'PING' : 2c7b492aafc4dbdc42ecaa4c30ec65d0 32daff0d0db4cdd0 CLIENT [tracer: io.opentelemetry.redisson-3.0:2.26.0-alpha] AttributesMap{data={thread.name=redisson-timer-4-1, network.type=ipv4, db.operation=PING, db.statement=PING, network.peer.port=6005, db.system=redis, network.peer.address=192.168.169.57, thread.id=29}, capacity=128, totalAddedValues=8}
[otel.javaagent 2026-03-17 17:24:49:856 +0800] [redisson-netty-2-189] INFO io.opentelemetry.exporter.logging.LoggingSpanExporter - 'PING' : ddb75945f705a8e0ecd01542414fe2ca f6a61ac9102dcd77 CLIENT [tracer: io.opentelemetry.redisson-3.0:2.26.0-alpha] AttributesMap{data={thread.name=redisson-timer-4-1, network.type=ipv4, db.operation=PING, db.statement=PING, network.peer.port=6006, db.system=redis, network.peer.address=192.168.169.57, thread.id=29}, capacity=128, totalAddedValues=8}
[otel.javaagent 2026-03-17 17:24:53:596 +0800] [http-nio-80-exec-7] INFO io.opentelemetry.exporter.logging.LoggingSpanExporter - 'GET /' : 24f092796426791cf8dcb8933d468c5a af560cfeb3adb5d2 SERVER [tracer: io.opentelemetry.tomcat-7.0:2.26.0-alpha] AttributesMap{data={url.scheme=http, thread.name=http-nio-80-exec-7, server.port=80, network.protocol.version=1.1, user_agent.original=kube-probe/1.22, http.response.status_code=200, thread.id=239, http.request.method=GET, network.peer.port=34192, http.route=/, server.address=172.20.161.241, client.address=192.168.169.26, network.peer.address=192.168.169.26, url.path=/}, capacity=128, totalAddedValues=14}
[otel.javaagent 2026-03-17 17:24:54:711 +0800] [redisson-netty-2-27] INFO io.opentelemetry.exporter.logging.LoggingSpanExporter - 'CLUSTER' : 0df329ea8aacfe87dc1627b59d44eaa9 c398a222d1ecd958 CLIENT [tracer: io.opentelemetry.redisson-3.0:2.26.0-alpha] AttributesMap{data={thread.name=redisson-netty-2-44, network.type=ipv4, db.operation=CLUSTER, db.statement=CLUSTER NODES, network.peer.port=6003, db.system=redis, network.peer.address=192.168.169.57, thread.id=73}, capacity=128, totalAddedValues=8}
[otel.javaagent 2026-03-17 17:24:54:853 +0800] [redisson-netty-2-165] INFO io.opentelemetry.exporter.logging.LoggingSpanExporter - 'GET' : f560463b86cf18ddc934181d072640a4 60c12f39abdc615d CLIENT [tracer: io.opentelemetry.redisson-3.0:2.26.0-alpha] AttributesMap{data={thread.name=http-nio-80-exec-8, network.type=ipv4, db.operation=GET, db.statement=GET ws:efp-enterprise-web:2a1cdc67-2b58-4cd5-a7b6-5eeddd46a58a, network.peer.port=6006, db.system=redis, network.peer.address=192.168.169.57, thread.id=240}, capacity=128, totalAddedValues=8}
[otel.javaagent 2026-03-17 17:24:54:856 +0800] [redisson-netty-2-43] INFO io.opentelemetry.exporter.logging.LoggingSpanExporter - 'SET' : 6c3fd60176d94f1919ec7ce1910151b0 2ea6c9a79cb9719d CLIENT [tracer: io.opentelemetry.redisson-3.0:2.26.0-alpha] AttributesMap{data={thread.name=http-nio-80-exec-8, network.type=ipv4, db.operation=SET, db.statement=SET ws:efp-enterprise-web:2a1cdc67-2b58-4cd5-a7b6-5eeddd46a58a ?, network.peer.port=6003, db.system=redis, network.peer.address=192.168.169.57, thread.id=240}, capacity=128, totalAddedValues=8}
[otel.javaagent 2026-03-17 17:24:54:857 +0800] [redisson-netty-2-171] INFO io.opentelemetry.exporter.logging.LoggingSpanExporter - 'GET' : 0a2632b16124e4bbf4f0068faed3439a 3b37c0d6e27ce9cb CLIENT [tracer: io.opentelemetry.redisson-3.0:2.26.0-alpha] AttributesMap{data={thread.name=http-nio-80-exec-8, network.type=ipv4, db.operation=GET, db.statement=GET ws:efp-enterprise-web:2a1cdc67-2b58-4cd5-a7b6-5eeddd46a58a, network.peer.port=6006, db.system=redis, network.peer.address=192.168.169.57, thread.id=240}, capacity=128, totalAddedValues=8}
[otel.javaagent 2026-03-17 17:24:54:859 +0800] [redisson-netty-2-35] INFO io.opentelemetry.exporter.logging.LoggingSpanExporter - 'SET' : 4f0419ef707d15e0a37d16f4cdb06053 347024f1091788f3 CLIENT [tracer: io.opentelemetry.redisson-3.0:2.26.0-alpha] AttributesMap{data={thread.name=http-nio-80-exec-8, network.type=ipv4, db.operation=SET, db.statement=SET ws:efp-enterprise-web:2a1cdc67-2b58-4cd5-a7b6-5eeddd46a58a ?, network.peer.port=6003, db.system=redis, network.peer.address=192.168.169.57, thread.id=240}, capacity=128, totalAddedValues=8}
[otel.javaagent 2026-03-17 17:24:54:860 +0800] [redisson-netty-2-5] INFO io.opentelemetry.exporter.logging.LoggingSpanExporter - 'GET' : 3adbada5c04dbe8d095e67af1f365dc5 2878e16dcc01e18d CLIENT [tracer: io.opentelemetry.redisson-3.0:2.26.0-alpha] AttributesMap{data={thread.name=http-nio-80-exec-8, network.type=ipv4, db.operation=GET, db.statement=GET ws:efp-enterprise-web:2a1cdc67-2b58-4cd5-a7b6-5eeddd46a58a, network.peer.port=6006, db.system=redis, network.peer.address=192.168.169.57, thread.id=240}, capacity=128, totalAddedValues=8}
[otel.javaagent 2026-03-17 17:24:54:861 +0800] [redisson-netty-2-45] INFO io.opentelemetry.exporter.logging.LoggingSpanExporter - 'SET' : d5e58b956f997b4e34b1aad733375f0a f783afce2c49d49c CLIENT [tracer: io.opentelemetry.redisson-3.0:2.26.0-alpha] AttributesMap{data={thread.name=http-nio-80-exec-8, network.type=ipv4, db.operation=SET, db.statement=SET ws:efp-enterprise-web:2a1cdc67-2b58-4cd5-a7b6-5eeddd46a58a ?, network.peer.port=6003, db.system=redis, network.peer.address=192.168.169.57, thread.id=240}, capacity=128, totalAddedValues=8}
[otel.javaagent 2026-03-17 17:24:54:862 +0800] [redisson-netty-2-190] INFO io.opentelemetry.exporter.logging.LoggingSpanExporter - 'GET' : 86ec3c83d6fad91cc46765856146f32e 78e198218116cce0 CLIENT [tracer: io.opentelemetry.redisson-3.0:2.26.0-alpha] AttributesMap{data={thread.name=http-nio-80-exec-8, network.type=ipv4, db.operation=GET, db.statement=GET ws:efp-enterprise-web:2a1cdc67-2b58-4cd5-a7b6-5eeddd46a58a, network.peer.port=6006, db.system=redis, network.peer.address=192.168.169.57, thread.id=240}, capacity=128, totalAddedValues=8}
[otel.javaagent 2026-03-17 17:24:54:863 +0800] [redisson-netty-2-92] INFO io.opentelemetry.exporter.logging.LoggingSpanExporter - 'SET' : 1e89df1d7efe3eb704814cf9adb4f9b8 ef1743d8cd55618b CLIENT [tracer: io.opentelemetry.redisson-3.0:2.26.0-alpha] AttributesMap{data={thread.name=http-nio-80-exec-8, network.type=ipv4, db.operation=SET, db.statement=SET ws:efp-enterprise-web:2a1cdc67-2b58-4cd5-a7b6-5eeddd46a58a ?, network.peer.port=6003, db.system=redis, network.peer.address=192.168.169.57, thread.id=240}, capacity=128, totalAddedValues=8}
[otel.javaagent 2026-03-17 17:24:59:720 +0800] [redisson-netty-2-2] INFO io.opentelemetry.exporter.logging.LoggingSpanExporter - 'CLUSTER' : c542d0d6506f7d94750a1703377d0714 5436a101d0dd0527 CLIENT [tracer: io.opentelemetry.redisson-3.0:2.26.0-alpha] AttributesMap{data={thread.name=redisson-netty-2-46, network.type=ipv4, db.operation=CLUSTER, db.statement=CLUSTER NODES, network.peer.port=6001, db.system=redis, network.peer.address=192.168.169.57, thread.id=75}, capacity=128, totalAddedValues=8}
[otel.javaagent 2026-03-17 17:25:03:597 +0800] [http-nio-80-exec-10] INFO io.opentelemetry.exporter.logging.LoggingSpanExporter - 'GET /' : d935acffe83fd1bd30ed026bd2d0fdde da8e52b62e549a92 SERVER [tracer: io.opentelemetry.tomcat-7.0:2.26.0-alpha] AttributesMap{data={url.scheme=http, thread.name=http-nio-80-exec-10, server.port=80, network.protocol.version=1.1, user_agent.original=kube-probe/1.22, http.response.status_code=200, thread.id=242, http.request.method=GET, network.peer.port=38916, http.route=/, server.address=172.20.161.241, client.address=192.168.169.26, network.peer.address=192.168.169.26, url.path=/}, capacity=128, totalAddedValues=14}
[otel.javaagent 2026-03-17 17:25:04:728 +0800] [redisson-netty-2-27] INFO io.opentelemetry.exporter.logging.LoggingSpanExporter - 'CLUSTER' : 5d24bbcf3c6877cebd879ab7920b44ec 83aa68668898f171 CLIENT [tracer: io.opentelemetry.redisson-3.0:2.26.0-alpha] AttributesMap{data={thread.name=redisson-netty-2-47, network.type=ipv4, db.operation=CLUSTER, db.statement=CLUSTER NODES, network.peer.port=6003, db.system=redis, network.peer.address=192.168.169.57, thread.id=76}, capacity=128, totalAddedValues=8}
[otel.javaagent 2026-03-17 17:25:05:879 +0800] [redisson-netty-2-8] INFO io.opentelemetry.exporter.logging.LoggingSpanExporter - 'GET' : a604be0fa585b3581a4afd342963574e 1fdb2b2f8fb82270 CLIENT [tracer: io.opentelemetry.redisson-3.0:2.26.0-alpha] AttributesMap{data={thread.name=http-nio-80-exec-1, network.type=ipv4, db.operation=GET, db.statement=GET ws:efp-enterprise-web:2a1cdc67-2b58-4cd5-a7b6-5eeddd46a58a, network.peer.port=6006, db.system=redis, network.peer.address=192.168.169.57, thread.id=233}, capacity=128, totalAddedValues=8}
[otel.javaagent 2026-03-17 17:25:05:880 +0800] [redisson-netty-2-93] INFO io.opentelemetry.exporter.logging.LoggingSpanExporter - 'SET' : 49088f9a65a54b1e197fc69b38305c74 275a6803ea40e337 CLIENT [tracer: io.opentelemetry.redisson-3.0:2.26.0-alpha] AttributesMap{data={thread.name=http-nio-80-exec-1, network.type=ipv4, db.operation=SET, db.statement=SET ws:efp-enterprise-web:2a1cdc67-2b58-4cd5-a7b6-5eeddd46a58a ?, network.peer.port=6003, db.system=redis, network.peer.address=192.168.169.57, thread.id=233}, capacity=128, totalAddedValues=8}
[otel.javaagent 2026-03-17 17:25:09:738 +0800] [redisson-netty-2-27] INFO io.opentelemetry.exporter.logging.LoggingSpanExporter - 'CLUSTER' : 504c7bf6049183329155a56484023982 7fc95c0eb0483832 CLIENT [tracer: io.opentelemetry.redisson-3.0:2.26.0-alpha] AttributesMap{data={thread.name=redisson-netty-2-48, network.type=ipv4, db.operation=CLUSTER, db.statement=CLUSTER NODES, network.peer.port=6003, db.system=redis, network.peer.address=192.168.169.57, thread.id=77}, capacity=128, totalAddedValues=8}
[otel.javaagent 2026-03-17 17:25:13:596 +0800] [http-nio-80-exec-2] INFO io.opentelemetry.exporter.logging.LoggingSpanExporter - 'GET /' : 4c3dbb707f2f3cea6b14d5594e9ca084 b4f810a9462cd48b SERVER [tracer: io.opentelemetry.tomcat-7.0:2.26.0-alpha] AttributesMap{data={url.scheme=http, thread.name=http-nio-80-exec-2, server.port=80, network.protocol.version=1.1, user_agent.original=kube-probe/1.22, http.response.status_code=200, thread.id=234, http.request.method=GET, network.peer.port=39784, http.route=/, server.address=172.20.161.241, client.address=192.168.169.26, network.peer.address=192.168.169.26, url.path=/}, capacity=128, totalAddedValues=14}
[otel.javaagent 2026-03-17 17:25:14:746 +0800] [redisson-netty-2-2] INFO io.opentelemetry.exporter.logging.LoggingSpanExporter - 'CLUSTER' : 6a9795491a083f0aec9b2f8412556647 f6e680a13fa43526 CLIENT [tracer: io.opentelemetry.redisson-3.0:2.26.0-alpha] AttributesMap{data={thread.name=redisson-netty-2-49, network.type=ipv4, db.operation=CLUSTER, db.statement=CLUSTER NODES, network.peer.port=6001, db.system=redis, network.peer.address=192.168.169.57, thread.id=78}, capacity=128, totalAddedValues=8}
You have mail in /var/spool/mail/root
[root@k8s-node-26 ~]#
SERVER [tracer: io.opentelemetry.tomcat-7.0...]
CLIENT [tracer: io.opentelemetry.redisson-3.0...]
GET /
CLUSTER
PING
SET
GET
这说明:
入站 HTTP 请求被抓到了
Redis 调用也被抓到了
efp-message-client 的自动埋点是生效的
#链路
efp-message-client → OTel Java Agent → OTel Collector → Tempo → Grafana现在已经能看到:
HTTP 入站请求 span
Redis 相关 span
其他客户端调用 span
同一个服务的 trace 列表
这就是 OpenTelemetry + Tempo 的核心价值已经出来了。#上面的调试日志很多可以关掉
kubectl set env deployment/efp-message-client -n efp-service-test OTEL_JAVAAGENT_DEBUG=false四、配置granfana

#指标
traces_spanmetrics_calls_total
traces_spanmetrics_latency_bucket
traces_service_graph_request_total这三个指标名能选到,但都返回 No data。
这说明现在 Service Graph 依赖的指标并没有真正写进 Prometheus[root@k8s-node-26 ~]# kubectl get all -n tracing
NAME READY STATUS RESTARTS AGE
pod/tempo-0 1/1 Running 0 104m
NAME TYPE CLUSTER-IP EXTERNAL-IP PORT(S) AGE
service/tempo ClusterIP 10.68.99.114 <none> 6831/UDP,6832/UDP,3200/TCP,14268/TCP,14250/TCP,9411/TCP,55680/TCP,55681/TCP,4317/TCP,4318/TCP,55678/TCP 120m
NAME READY AGE
statefulset.apps/tempo 1/1 120m
[root@k8s-node-26 ~]# kubectl get cm -n tracing
NAME DATA AGE
kube-root-ca.crt 1 127m
tempo 2 120m
[root@k8s-node-26 ~]# kubectl get secret -n tracing
NAME TYPE DATA AGE
default-token-g4wpb kubernetes.io/service-account-token 3 127m
sh.helm.release.v1.tempo.v1 helm.sh/release.v1 1 120m
sh.helm.release.v1.tempo.v2 helm.sh/release.v1 1 104m
tempo-token-5vrk8 kubernetes.io/service-account-token 3 120m
[root@k8s-node-26 ~]# kubectl exec -n tracing tempo-0 -- sh -c 'cat /conf/tempo.yaml | egrep -n "metrics_generator|remote_write|service-graphs|span-metrics|overrides" -A5 -B3'
40- {}
41-query_frontend:
42- {}
43:overrides:
44- defaults: {}
45: per_tenant_override_config: /conf/overrides.yaml
[root@k8s-node-26 ~]# kubectl exec -n tracing tempo-0 -- sh -c 'find / -name "*tempo*.yaml" 2>/dev/null'
/conf/..2026_03_17_08_02_47.597651194/tempo.yaml
/conf/tempo.yaml
command terminated with exit code 1
[root@k8s-node-26 ~]#
You have mail in /var/spool/mail/root
[root@k8s-node-26 ~]#
[root@k8s-node-26 ~]# kubectl get deploy prometheus-server -n monitoring -o yaml | egrep -n "enable-remote-write-receiver|args:" -A5 -B3
46- helm.sh/chart: prometheus-22.6.2
47- spec:
48- containers:
49: - args:
50- - --watched-dir=/etc/config
51- - --reload-url=http://127.0.0.1:9090/-/reload
52- image: harbor.telewave.tech/monitoring/prometheus-config-reloader:v0.65.1
53- imagePullPolicy: IfNotPresent
54- name: prometheus-server-configmap-reload
--
59- - mountPath: /etc/config
60- name: config-volume
61- readOnly: true
62: - args:
63- - --storage.tsdb.retention.time=15d
64- - --config.file=/etc/config/prometheus.yml
65- - --storage.tsdb.path=/data
66- - --web.console.libraries=/etc/prometheus/console_libraries
67- - --web.console.templates=/etc/prometheus/consoles
[root@k8s-node-26 ~]# Tempo 没开 metrics-generator
overrides:
defaults: {}
没有这些关键项:
metrics_generator
remote_write
service-graphs
span-metrics
所以目前 Tempo 只存 trace,没有生成 service graph / spanmetrics 指标。Prometheus 大概率也没开 remote write receiver
grep 出来的 prometheus-server 参数里,没有看到:--web.enable-remote-write-receiver
所以即使 Tempo 后面开始往 Prometheus 写指标,Prometheus 这边也未必接得住。#tempo-cm-metrics.yaml
apiVersion: v1
kind: ConfigMap
metadata:
name: tempo
namespace: tracing
data:
overrides.yaml: |
overrides: {}
tempo.yaml: |
memberlist:
cluster_label: "tempo.tracing"
multitenancy_enabled: false
usage_report:
reporting_enabled: true
compactor:
compaction:
block_retention: 24h
distributor:
receivers:
jaeger:
protocols:
grpc:
endpoint: 0.0.0.0:14250
thrift_binary:
endpoint: 0.0.0.0:6832
thrift_compact:
endpoint: 0.0.0.0:6831
thrift_http:
endpoint: 0.0.0.0:14268
opencensus: {}
otlp:
protocols:
grpc:
endpoint: 0.0.0.0:4317
http:
endpoint: 0.0.0.0:4318
zipkin: {}
ingester: {}
server:
http_listen_port: 3200
storage:
trace:
backend: local
local:
path: /var/tempo/traces
wal:
path: /var/tempo/wal
querier: {}
query_frontend: {}
overrides:
defaults:
metrics_generator:
processors:
- service-graphs
- span-metrics
per_tenant_override_config: /conf/overrides.yaml
metrics_generator:
registry:
external_labels:
source: tempo
cluster: tracing
storage:
path: "/tmp/tempo"
remote_write:
- url: http://prometheus-server.monitoring.svc.cluster.local/api/v1/write
send_exemplars: true
traces_storage:
path: "/tmp/traces"kubectl apply -f tempo-cm-metrics.yaml
kubectl rollout restart sts/tempo -n tracing
kubectl rollout status sts/tempo -n tracing[root@k8s-node-35 ~]# kubectl exec -n tracing tempo-0 -- sh -c 'cat /conf/tempo.yaml | egrep -n "metrics_generator|remote_write|service-graphs|span-metrics|overrides" -A5 -B3'
48-
49-query_frontend: {}
50-
51:overrides:
52- defaults:
53: metrics_generator:
54- processors:
55: - service-graphs
56: - span-metrics
57: per_tenant_override_config: /conf/overrides.yaml
58-
59:metrics_generator:
60- registry:
61- external_labels:
62- source: tempo
63- cluster: tracing
64- storage:
65- path: "/tmp/tempo"
66: remote_write:
67- - url: http://prometheus-server.monitoring.svc.cluster.local/api/v1/write
68- send_exemplars: true
69- traces_storage:
70- path: "/tmp/traces"
[root@k8s-node-35 ~]#
在 主容器 prometheus-server 的 args 里新增:--web.enable-remote-write-receiverapiVersion: apps/v1
kind: Deployment
metadata:
annotations:
meta.helm.sh/release-name: prometheus
meta.helm.sh/release-namespace: monitoring
labels:
app.kubernetes.io/component: server
app.kubernetes.io/instance: prometheus
app.kubernetes.io/managed-by: Helm
app.kubernetes.io/name: prometheus
app.kubernetes.io/part-of: prometheus
app.kubernetes.io/version: v2.44.0
helm.sh/chart: prometheus-22.6.2
name: prometheus-server
namespace: monitoring
spec:
progressDeadlineSeconds: 600
replicas: 1
revisionHistoryLimit: 10
selector:
matchLabels:
app.kubernetes.io/component: server
app.kubernetes.io/instance: prometheus
app.kubernetes.io/name: prometheus
strategy:
type: Recreate
template:
metadata:
annotations:
kubectl.kubernetes.io/restartedAt: '2026-01-28T17:30:30+08:00'
kubesphere.io/restartedAt: '2023-08-28T03:11:18.623Z'
labels:
app.kubernetes.io/component: server
app.kubernetes.io/instance: prometheus
app.kubernetes.io/managed-by: Helm
app.kubernetes.io/name: prometheus
app.kubernetes.io/part-of: prometheus
app.kubernetes.io/version: v2.44.0
helm.sh/chart: prometheus-22.6.2
spec:
containers:
- args:
- '--watched-dir=/etc/config'
- '--reload-url=http://127.0.0.1:9090/-/reload'
image: 'harbor.telewave.tech/monitoring/prometheus-config-reloader:v0.65.1'
imagePullPolicy: IfNotPresent
name: prometheus-server-configmap-reload
resources: {}
terminationMessagePath: /dev/termination-log
terminationMessagePolicy: File
volumeMounts:
- mountPath: /etc/config
name: config-volume
readOnly: true
- args:
- '--storage.tsdb.retention.time=15d'
- '--config.file=/etc/config/prometheus.yml'
- '--storage.tsdb.path=/data'
- '--web.console.libraries=/etc/prometheus/console_libraries'
- '--web.console.templates=/etc/prometheus/consoles'
- '--web.enable-lifecycle'
- '--web.enable-remote-write-receiver'
image: 'harbor.telewave.tech/monitoring/prometheus:v2.44.0'
imagePullPolicy: IfNotPresent
livenessProbe:
failureThreshold: 3
httpGet:
path: /-/healthy
port: 9090
scheme: HTTP
initialDelaySeconds: 30
periodSeconds: 15
successThreshold: 1
timeoutSeconds: 10
name: prometheus-server
ports:
- containerPort: 9090
protocol: TCP
readinessProbe:
failureThreshold: 3
httpGet:
path: /-/ready
port: 9090
scheme: HTTP
initialDelaySeconds: 30
periodSeconds: 5
successThreshold: 1
timeoutSeconds: 4
resources: {}
terminationMessagePath: /dev/termination-log
terminationMessagePolicy: File
volumeMounts:
- mountPath: /etc/config
name: config-volume
- mountPath: /data
name: storage-volume
dnsPolicy: ClusterFirst
enableServiceLinks: true
restartPolicy: Always
schedulerName: default-scheduler
securityContext:
fsGroup: 65534
runAsGroup: 65534
runAsNonRoot: true
runAsUser: 65534
serviceAccount: prometheus-server
serviceAccountName: prometheus-server
terminationGracePeriodSeconds: 300
volumes:
- configMap:
defaultMode: 420
name: prometheus-server
name: config-volume
- name: storage-volume
persistentVolumeClaim:
claimName: prometheus-server
---
apiVersion: v1
kind: Service
metadata:
annotations:
meta.helm.sh/release-name: prometheus
meta.helm.sh/release-namespace: monitoring
labels:
app.kubernetes.io/component: server
app.kubernetes.io/instance: prometheus
app.kubernetes.io/managed-by: Helm
app.kubernetes.io/name: prometheus
app.kubernetes.io/part-of: prometheus
app.kubernetes.io/version: v2.44.0
helm.sh/chart: prometheus-22.6.2
name: prometheus-server
namespace: monitoring
spec:
clusterIP: 10.68.233.242
clusterIPs:
- 10.68.233.242
internalTrafficPolicy: Cluster
ipFamilies:
- IPv4
ipFamilyPolicy: SingleStack
ports:
- name: http
port: 80
protocol: TCP
targetPort: 9090
selector:
app.kubernetes.io/component: server
app.kubernetes.io/instance: prometheus
app.kubernetes.io/name: prometheus
sessionAffinity: None
type: ClusterIP
---
apiVersion: networking.k8s.io/v1
kind: Ingress
metadata:
annotations:
meta.helm.sh/release-name: prometheus
meta.helm.sh/release-namespace: monitoring
labels:
app.kubernetes.io/component: server
app.kubernetes.io/instance: prometheus
app.kubernetes.io/managed-by: Helm
app.kubernetes.io/name: prometheus
app.kubernetes.io/part-of: prometheus
app.kubernetes.io/version: v2.44.0
helm.sh/chart: prometheus-22.6.2
name: prometheus-server
namespace: monitoring
spec:
ingressClassName: nginx
rules:
- host: prometheus-dev.telewave.tech
http:
paths:
- backend:
service:
name: prometheus-server
port:
number: 80
path: /
pathType: Prefixkubectl apply -f prometheus-server-rw.yaml
kubectl rollout status deploy/prometheus-server -n monitoring
[root@k8s-node-35 ~]# kubectl get deploy prometheus-server -n monitoring -o yaml | grep enable-remote-write-receiver
- --web.enable-remote-write-receiver

需要在数据源配置service graph 选中Prometheus 

评论 (0)